Suppr超能文献

一种使用小分子抑制剂生成具有按需活性的免疫细胞因子的新策略。

A novel strategy to generate immunocytokines with activity-on-demand using small molecule inhibitors.

机构信息

Philochem AG, CH-8112, Otelfingen, Switzerland.

Department of Cellular, Computational, and Integrative Biology (CIBIO), University of Trento, 38123, Trento, Italy.

出版信息

EMBO Mol Med. 2024 Apr;16(4):904-926. doi: 10.1038/s44321-024-00034-0. Epub 2024 Mar 6.

Abstract

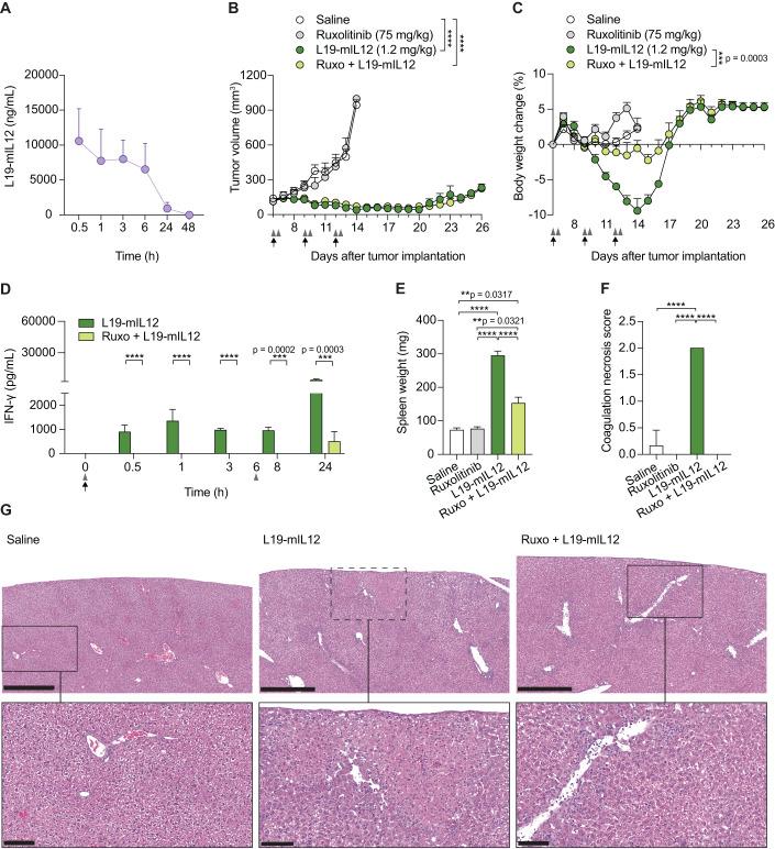
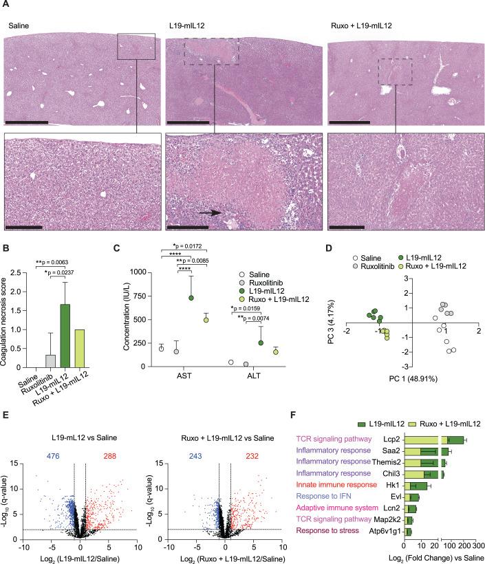
Cytokine-based therapeutics have been shown to mediate objective responses in certain tumor entities but suffer from insufficient selectivity, causing limiting toxicity which prevents dose escalation to therapeutically active regimens. The antibody-based delivery of cytokines significantly increases the therapeutic index of the corresponding payload but still suffers from side effects associated with peak concentrations of the product in blood upon intravenous administration. Here we devise a general strategy (named "Intra-Cork") to mask systemic cytokine activity without impacting anti-cancer efficacy. Our technology features the use of antibody-cytokine fusions, capable of selective localization at the neoplastic site, in combination with pathway-selective inhibitors of the cytokine signaling, which rapidly clear from the body. This strategy, exemplified with a tumor-targeted IL12 in combination with a JAK2 inhibitor, allowed to abrogate cytokine-driven toxicity without affecting therapeutic activity in a preclinical model of cancer. This approach is readily applicable in clinical practice.

摘要

基于细胞因子的疗法已被证明可介导某些肿瘤实体的客观反应,但存在选择性不足的问题,导致限制毒性,从而阻止剂量增加到治疗性有效方案。基于抗体的细胞因子传递显著增加了相应有效载荷的治疗指数,但仍存在与静脉给药时血液中产品的峰值浓度相关的副作用。在这里,我们设计了一种通用策略(命名为“Intra-Cork”),在不影响抗癌疗效的情况下掩盖系统细胞因子活性。我们的技术采用了能够在肿瘤部位选择性定位的抗体-细胞因子融合物,结合细胞因子信号通路的选择性抑制剂,这些抑制剂可迅速从体内清除。该策略以肿瘤靶向 IL12 与 JAK2 抑制剂为例,在癌症的临床前模型中消除了细胞因子驱动的毒性,而不影响治疗活性。这种方法在临床实践中易于应用。

https://cdn.ncbi.nlm.nih.gov/pmc/blobs/d984/11018789/bc17d6fa1c9c/44321_2024_34_Fig1_HTML.jpg

文献AI研究员

20分钟写一篇综述,助力文献阅读效率提升50倍。

立即体验

用中文搜PubMed

大模型驱动的PubMed中文搜索引擎

马上搜索

文档翻译

学术文献翻译模型,支持多种主流文档格式。

立即体验