Suppr超能文献

PLA2G4A 和 ACHE 通过甘油磷脂代谢调节铂耐药胃癌中的脂质谱。

PLA2G4A and ACHE modulate lipid profiles via glycerophospholipid metabolism in platinum-resistant gastric cancer.

机构信息

Jiangsu Province Key Laboratory of Tumor Systems Biology and Chinese Medicine, Jiangsu Province Hospital of Chinese Medicine, Affiliated Hospital of Nanjing University of Chinese Medicine, 155 Hanzhong Road, Nanjing, 210029, Jiangsu, China.

No.1 Clinical Medical College, Nanjing University of Chinese Medicine, Nanjing, 210023, Jiangsu, China.

出版信息

J Transl Med. 2024 Mar 7;22(1):249. doi: 10.1186/s12967-024-05055-4.

Abstract

BACKGROUND

Bioactive lipids involved in the progression of various diseases. Nevertheless, there is still a lack of biomarkers and relative regulatory targets. The lipidomic analysis of the samples from platinum-resistant in gastric cancer patients is expected to help us further improve our understanding of it.

METHODS

We employed LC-MS based untargeted lipidomic analysis to search for potential candidate biomarkers for platinum resistance in GC patients. Partial least squares discriminant analysis (PLS-DA) and variable importance in projection (VIP) analysis were used to identify differential lipids. The possible molecular mechanisms and targets were obtained by metabolite set enrichment analysis and potential gene network screened. Finally, verified them by immunohistochemical of a tissue microarray.

RESULTS

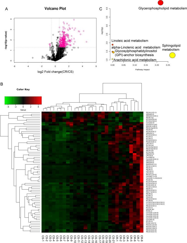
There were 71 differential lipid metabolites identified in GC samples between the chemotherapy-sensitivity group and the chemotherapy resistance group. According to Foldchange (FC) value, VIP value, P values (FC > 2, VIP > 1.5, p < 0.05), a total of 15 potential biomarkers were obtained, including MGDG(43:11)-H, Cer(d18:1/24:0) + HCOO, PI(18:0/18:1)-H, PE(16:1/18:1)-H, PE(36:2) + H, PE(34:2p)-H, Cer(d18:1 + hO/24:0) + HCOO, Cer(d18:1/23:0) + HCOO, PC(34:2e) + H, SM(d34:0) + H, LPC(18:2) + HCOO, PI(18:1/22:5)-H, PG(18:1/18:1)-H, Cer(d18:1/24:0) + H and PC(35:2) + H. Furthermore, we obtained five potential key targets (PLA2G4A, PLA2G3, DGKA, ACHE, and CHKA), and a metabolite-reaction-enzyme-gene interaction network was built to reveal the biological process of how they could disorder the endogenous lipid profile of platinum resistance in GC patients through the glycerophospholipid metabolism pathway. Finally, we further identified PLA2G4A and ACHE as core targets of the process by correlation analysis and tissue microarray immunohistochemical verification.

CONCLUSION

PLA2G4A and ACHE regulated endogenous lipid profile in the platinum resistance in GC patients through the glycerophospholipid metabolism pathway. The screening of lipid biomarkers will facilitate earlier precision medicine interventions for chemotherapy-resistant gastric cancer. The development of therapies targeting PLA2G4A and ACHE could enhance platinum chemotherapy effectiveness.

摘要

背景

生物活性脂质参与各种疾病的进展。然而,仍然缺乏生物标志物和相关的调节靶点。对铂耐药胃癌患者样本的脂质组学分析有望帮助我们进一步加深对其的理解。

方法

我们采用基于 LC-MS 的非靶向脂质组学分析方法,寻找胃癌患者铂耐药的潜在候选生物标志物。偏最小二乘判别分析(PLS-DA)和变量重要性投影(VIP)分析用于识别差异脂质。通过代谢物集富集分析和潜在基因网络筛选获得可能的分子机制和靶点。最后,通过组织微阵列的免疫组织化学验证它们。

结果

在化疗敏感组和化疗耐药组的 GC 样本中,共鉴定出 71 种差异脂质代谢物。根据 Foldchange(FC)值、VIP 值和 P 值(FC>2,VIP>1.5,p<0.05),共获得 15 种潜在的生物标志物,包括 MGDG(43:11)-H、Cer(d18:1/24:0)+HCOO、PI(18:0/18:1)-H、PE(16:1/18:1)-H、PE(36:2)+H、PE(34:2p)-H、Cer(d18:1+hO/24:0)+HCOO、Cer(d18:1/23:0)+HCOO、PC(34:2e)+H、SM(d34:0)+H、LPC(18:2)+HCOO、PI(18:1/22:5)-H、PG(18:1/18:1)-H、Cer(d18:1/24:0)+H 和 PC(35:2)+H。此外,我们还获得了五个潜在的关键靶点(PLA2G4A、PLA2G3、DGKA、ACHE 和 CHKA),并构建了一个代谢物-反应-酶-基因相互作用网络,以揭示它们如何通过甘油磷脂代谢途径扰乱 GC 患者铂耐药的内源性脂质谱的生物学过程。最后,我们通过相关性分析和组织微阵列免疫组织化学验证,进一步确定 PLA2G4A 和 ACHE 为该过程的核心靶点。

结论

PLA2G4A 和 ACHE 通过甘油磷脂代谢途径调节 GC 患者铂耐药的内源性脂质谱。脂质生物标志物的筛选将有助于对化疗耐药性胃癌进行早期精准医学干预。针对 PLA2G4A 和 ACHE 的治疗方法的开发可以增强铂类化疗的效果。

https://cdn.ncbi.nlm.nih.gov/pmc/blobs/2743/10921739/0f065a335185/12967_2024_5055_Fig1_HTML.jpg

文献AI研究员

20分钟写一篇综述,助力文献阅读效率提升50倍。

立即体验

用中文搜PubMed

大模型驱动的PubMed中文搜索引擎

马上搜索

文档翻译

学术文献翻译模型,支持多种主流文档格式。

立即体验