Suppr超能文献

揭示载脂蛋白D(APOD)作为胃癌生物标志物的潜力:一项回顾性多中心研究。

Uncovering the potential of APOD as a biomarker in gastric cancer: A retrospective and multi-center study.

作者信息

Wang Zisong, Chen Hongshan, Sun Le, Wang Xuanyu, Xu Yihang, Tian Sufang, Liu Xiaoping

机构信息

Department of Pathology, Zhongnan Hospital of Wuhan University, Wuhan 430071, Hubei Province, China.

School of Basic Medical Sciences, Wuhan University, Wuhan 430071, Hubei Province, China.

出版信息

Comput Struct Biotechnol J. 2024 Feb 24;23:1051-1064. doi: 10.1016/j.csbj.2024.02.015. eCollection 2024 Dec.

Abstract

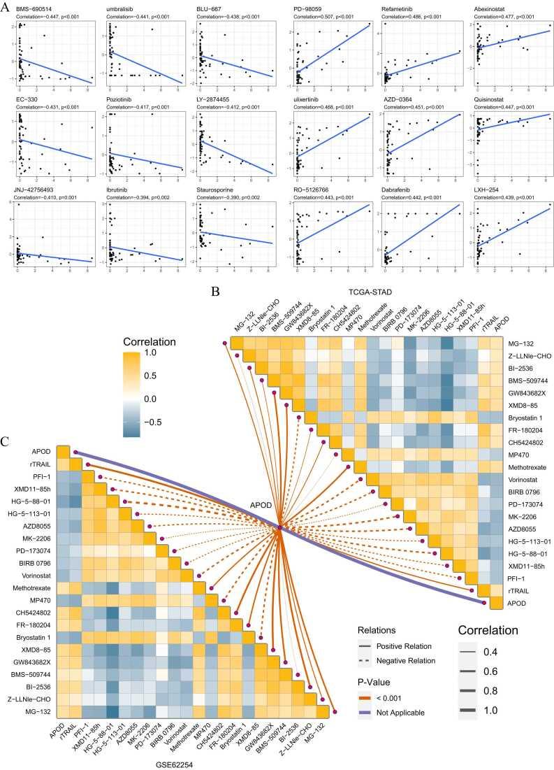
Gastric cancer (GC) poses a significant health challenge worldwide, necessitating the identification of predictive biomarkers to improve prognosis. Dysregulated lipid metabolism is a well-recognized hallmark of tumorigenesis, prompting investigation into apolipoproteins (APOs). In this study, we focused on apolipoprotein D (APOD) following comprehensive analyses of APOs in pan-cancer. Utilizing data from the TCGA-STAD and GSE62254 cohorts, we elucidated associations between APOD expression and multiple facets of GC, including prognosis, tumor microenvironment (TME), cancer biomarkers, mutations, and immunotherapy response, and identified potential anti-GC drugs. Single-cell analyses and immunohistochemical staining confirmed APOD expression in fibroblasts within the GC microenvironment. Additionally, we independently validated the prognostic significance of APOD in the ZN-GC cohort. Our comprehensive analyses revealed that high APOD expression in GC patients was notably associated with unfavorable clinical outcomes, reduced microsatellite instability and tumor mutation burden, alterations in the TME, and diminished response to immunotherapy. These findings provide valuable insights into the potential prognostic and therapeutic implications of APOD in GC.

摘要

胃癌(GC)在全球范围内对健康构成重大挑战,因此需要识别预测性生物标志物以改善预后。脂质代谢失调是肿瘤发生的一个公认特征,这促使人们对载脂蛋白(APO)进行研究。在本研究中,我们在对泛癌中的APO进行全面分析后,重点关注了载脂蛋白D(APOD)。利用来自TCGA-STAD和GSE62254队列的数据,我们阐明了APOD表达与GC的多个方面之间的关联,包括预后、肿瘤微环境(TME)、癌症生物标志物、突变和免疫治疗反应,并确定了潜在的抗GC药物。单细胞分析和免疫组织化学染色证实了GC微环境中APOD在成纤维细胞中的表达。此外,我们在ZN-GC队列中独立验证了APOD的预后意义。我们的综合分析表明,GC患者中APOD的高表达与不良临床结局、微卫星不稳定性和肿瘤突变负担降低、TME改变以及免疫治疗反应减弱显著相关。这些发现为APOD在GC中的潜在预后和治疗意义提供了有价值的见解。

https://cdn.ncbi.nlm.nih.gov/pmc/blobs/a0ac/10918487/81d11c75b564/ga1.jpg

文献AI研究员

20分钟写一篇综述,助力文献阅读效率提升50倍。

立即体验

用中文搜PubMed

大模型驱动的PubMed中文搜索引擎

马上搜索

文档翻译

学术文献翻译模型,支持多种主流文档格式。

立即体验