Suppr超能文献

法布里病的不孕:缺氧和炎症在决定睾丸损伤中的作用。

Infertility in Fabry's Disease: role of hypoxia and inflammation in determining testicular damage.

机构信息

Laboratory of Cellular and Molecular Pathology, IRCCS San Raffaele, Rome, Italy.

Department of Human Sciences and Promotion of the Quality of Life, San Raffaele Roma Open University, Rome, Italy.

出版信息

Front Endocrinol (Lausanne). 2024 Feb 22;15:1340188. doi: 10.3389/fendo.2024.1340188. eCollection 2024.

Abstract

INTRODUCTION

Fabry's disease (FD) is a genetic X-linked systemic and progressive rare disease characterized by the accumulation of globotriaosylceramide (GB3) into the lysosomes of many tissues. FD is due to loss-of-function mutations of α-galactosidase, a key-enzyme for lysosomal catabolism of glycosphingolipids, which accumulate as glycolipid bodies (GB). In homozygous males the progressive deposition of GB3 into the cells leads to clinical symptoms in CNS, skin, kidney, etc. In testis GB accumulation causes infertility and alterations of spermatogenesis. However, the precise damaging mechanism is still unknown. Our hypothesis is that GB accumulation reduces blood vessel lumen and increases the distance of vessels from both stromal cells and seminiferous parenchyma; this, in turn, impairs oxygen and nutrients diffusion leading to subcellular degradation of seminiferous epithelium and sterility.

METHODS

To test this hypothesis, we have studied a 42-year-old patient presenting a severe FD and infertility, with reduced number of spermatozoa, but preserved sexual activity. Testicular biopsies were analyzed by optical (OM) and transmission electron microscopy (TEM). Activation and cellular localization of HIF-1α and NFκB was analyzed by immunofluorescence (IF) and RT-PCR on homogeneous tissue fractions after laser capture microdissection (LCMD).

RESULTS

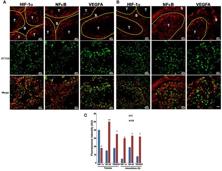
OM and TEM showed that GB were abundant in vessel wall cells and in interstitial cells. By contrast, GB were absent in seminiferous epithelium, Sertoli's and Leydig's cells. However, seminiferous tubular epithelium and Sertoli's cells showed reduced diameter, thickening of basement membrane and tunica propria, and swollen or degenerated spermatogonia. IF showed an accumulation of HIF-1α in stromal cells but not in seminiferous tubules. On the contrary, NFκB fluorescence was evident in tubules, but very low in interstitial cells. Finally, RT-PCR analysis on LCMD fractions showed the expression of pro-inflammatory genes connected to the HIF-1α/NFκB inflammatory-like pathway.

CONCLUSION

Our study demonstrates that infertility in FD may be caused by reduced oxygen and nutrients due to GB accumulation in blood vessels cells. Reduced oxygen and nutrients alter HIF-1α/NFκB expression and localization while activating HIF-1α/NFκB driven-inflammation-like response damaging seminiferous tubular epithelium and Sertoli's cells.

摘要

引言

法布里病(FD)是一种遗传的 X 连锁的系统性和进行性罕见疾病,其特征是Globotriaosylceramide(GB3)在许多组织的溶酶体中积累。FD 是由于溶酶体糖脂代谢的关键酶α-半乳糖苷酶的功能丧失突变引起的,该酶会积累为糖脂体(GB)。在纯合子男性中,GB3 的逐渐积累导致中枢神经系统、皮肤、肾脏等部位出现临床症状。在睾丸中,GB 的积累导致不育和精子发生的改变。然而,确切的损伤机制仍不清楚。我们的假设是,GB 的积累会减小血管腔,并增加血管与基质细胞和生精上皮的距离;这反过来又会损害氧气和营养物质的扩散,导致生精上皮的亚细胞降解和不育。

方法

为了验证这一假设,我们研究了一名 42 岁的患者,他患有严重的 FD 和不育症,精子数量减少,但仍保持性活动。通过光学显微镜(OM)和透射电子显微镜(TEM)分析睾丸活检。通过激光捕获显微切割(LCMD)后对同质组织部分进行免疫荧光(IF)和 RT-PCR 分析,检测 HIF-1α 和 NFκB 的激活和细胞定位。

结果

OM 和 TEM 显示,GB 在血管壁细胞和间质细胞中丰富。相比之下,GB 在生精上皮、支持细胞和莱迪希细胞中不存在。然而,生精小管上皮和支持细胞的直径减小,基底膜和固有层增厚,精原细胞肿胀或退化。IF 显示,基质细胞中 HIF-1α 积累,但生精小管中没有。相反,NFκB 荧光在小管中明显,但在间质细胞中非常低。最后,LCMD 部分的 RT-PCR 分析显示,与 HIF-1α/NFκB 炎症样途径相关的促炎基因表达。

结论

我们的研究表明,FD 中的不育可能是由于血管细胞中 GB 积累导致的氧气和营养物质减少引起的。氧气和营养物质的减少改变了 HIF-1α/NFκB 的表达和定位,同时激活了 HIF-1α/NFκB 驱动的炎症样反应,损伤了生精小管上皮和支持细胞。

https://cdn.ncbi.nlm.nih.gov/pmc/blobs/8046/10917934/2809a48232f8/fendo-15-1340188-g001.jpg

文献AI研究员

20分钟写一篇综述,助力文献阅读效率提升50倍。

立即体验

用中文搜PubMed

大模型驱动的PubMed中文搜索引擎

马上搜索

文档翻译

学术文献翻译模型,支持多种主流文档格式。

立即体验