Suppr超能文献

空间分辨转录组学揭示弥漫性大 B 细胞淋巴瘤中巨噬细胞的异质性和预后意义。

Spatially-resolved transcriptomics reveal macrophage heterogeneity and prognostic significance in diffuse large B-cell lymphoma.

机构信息

Cancer Science Institute of Singapore, National University of Singapore, Singapore, Singapore.

Department of Radiation Oncology, Chongqing University Cancer Hospital, Chongqing, PR China.

出版信息

Nat Commun. 2024 Mar 8;15(1):2113. doi: 10.1038/s41467-024-46220-z.

Abstract

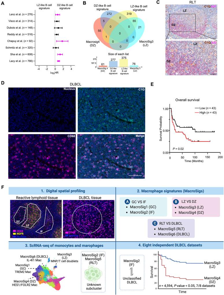
Macrophages are abundant immune cells in the microenvironment of diffuse large B-cell lymphoma (DLBCL). Macrophage estimation by immunohistochemistry shows varying prognostic significance across studies in DLBCL, and does not provide a comprehensive analysis of macrophage subtypes. Here, using digital spatial profiling with whole transcriptome analysis of CD68+ cells, we characterize macrophages in distinct spatial niches of reactive lymphoid tissues (RLTs) and DLBCL. We reveal transcriptomic differences between macrophages within RLTs (light zone /dark zone, germinal center/ interfollicular), and between disease states (RLTs/ DLBCL), which we then use to generate six spatially-derived macrophage signatures (MacroSigs). We proceed to interrogate these MacroSigs in macrophage and DLBCL single-cell RNA-sequencing datasets, and in gene-expression data from multiple DLBCL cohorts. We show that specific MacroSigs are associated with cell-of-origin subtypes and overall survival in DLBCL. This study provides a spatially-resolved whole-transcriptome atlas of macrophages in reactive and malignant lymphoid tissues, showing biological and clinical significance.

摘要

巨噬细胞是弥漫性大 B 细胞淋巴瘤 (DLBCL) 微环境中丰富的免疫细胞。免疫组织化学法估计巨噬细胞在 DLBCL 中的预后意义各不相同,并且不能全面分析巨噬细胞亚型。在这里,我们使用数字空间分析和全转录组分析 CD68+细胞,来描绘反应性淋巴组织 (RLTs) 和 DLBCL 中不同空间龛位的巨噬细胞。我们揭示了 RLT 内巨噬细胞(亮区/暗区、生发中心/滤泡间)之间以及疾病状态(RLTs/DLBCL)之间的转录组差异,然后我们使用这些差异来生成六个空间衍生的巨噬细胞特征 (MacroSigs)。我们继续在巨噬细胞和 DLBCL 单细胞 RNA 测序数据集以及多个 DLBCL 队列的基因表达数据中探究这些 MacroSigs。我们表明,特定的 MacroSigs 与 DLBCL 的细胞起源亚型和总生存率相关。这项研究提供了反应性和恶性淋巴组织中巨噬细胞的空间分辨率全转录组图谱,显示了其生物学和临床意义。

https://cdn.ncbi.nlm.nih.gov/pmc/blobs/7fcc/10923916/23dd7a2dbf1b/41467_2024_46220_Fig1_HTML.jpg

文献AI研究员

20分钟写一篇综述,助力文献阅读效率提升50倍。

立即体验

用中文搜PubMed

大模型驱动的PubMed中文搜索引擎

马上搜索

文档翻译

学术文献翻译模型,支持多种主流文档格式。

立即体验