Suppr超能文献

PRMT1 促进胰腺癌的发展和化疗耐药性。

PRMT1 promotes pancreatic cancer development and resistance to chemotherapy.

机构信息

National Creative Research Center for Cell Plasticity, KAIST Stem Cell Center, Department of Biological Sciences, KAIST, Daejeon 34141, Republic of Korea.

National Creative Research Center for Cell Plasticity, KAIST Stem Cell Center, Department of Biological Sciences, KAIST, Daejeon 34141, Republic of Korea; Brown Center for Immunotherapy, Department of Medicine, Indiana University School of Medicine, Indianapolis, IN 46202, USA.

出版信息

Cell Rep Med. 2024 Mar 19;5(3):101461. doi: 10.1016/j.xcrm.2024.101461. Epub 2024 Mar 8.

Abstract

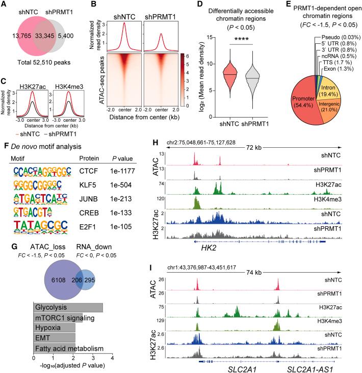
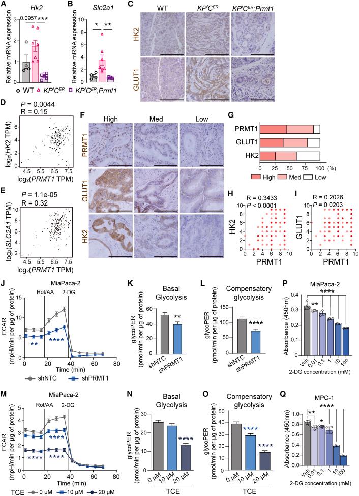
Pancreatic ductal adenocarcinoma (PDAC) remains one of the most lethal types of cancer, and novel treatment regimens are direly needed. Epigenetic regulation contributes to the development of various cancer types, but its role in the development of and potential as a therapeutic target for PDAC remains underexplored. Here, we show that PRMT1 is highly expressed in murine and human pancreatic cancer and is essential for cancer cell proliferation and tumorigenesis. Deletion of PRMT1 delays pancreatic cancer development in a KRAS-dependent mouse model, and multi-omics analyses reveal that PRMT1 depletion leads to global changes in chromatin accessibility and transcription, resulting in reduced glycolysis and a decrease in tumorigenic capacity. Pharmacological inhibition of PRMT1 in combination with gemcitabine has a synergistic effect on pancreatic tumor growth in vitro and in vivo. Collectively, our findings implicate PRMT1 as a key regulator of pancreatic cancer development and a promising target for combination therapy.

摘要

胰腺导管腺癌(PDAC)仍然是最致命的癌症类型之一,迫切需要新的治疗方案。表观遗传调控有助于多种癌症类型的发展,但它在 PDAC 的发展中的作用及其作为治疗靶点的潜力仍未得到充分探索。在这里,我们表明 PRMT1 在鼠和人胰腺癌细胞中高度表达,并且是癌细胞增殖和肿瘤发生所必需的。PRMT1 的缺失延迟了 KRAS 依赖性小鼠模型中的胰腺癌发展,并且多组学分析表明 PRMT1 的缺失导致染色质可及性和转录的全局变化,导致糖酵解减少和肿瘤发生能力降低。PRMT1 的药理学抑制与吉西他滨联合使用对体外和体内胰腺肿瘤生长具有协同作用。总的来说,我们的研究结果表明 PRMT1 是胰腺癌细胞发育的关键调节剂,也是联合治疗的有前途的靶点。

https://cdn.ncbi.nlm.nih.gov/pmc/blobs/2b8b/10983040/c1974b9bab9f/fx1.jpg

文献AI研究员

20分钟写一篇综述,助力文献阅读效率提升50倍。

立即体验

用中文搜PubMed

大模型驱动的PubMed中文搜索引擎

马上搜索

文档翻译

学术文献翻译模型,支持多种主流文档格式。

立即体验