Suppr超能文献

少突胶质细胞中超级化激活的环核苷酸门控通道的特性分析

Characterization of hyperpolarization-activated cyclic nucleotide-gated channels in oligodendrocytes.

作者信息

Lyman Kyle A, Han Ye, Robinson Andrew P, Weinberg Samuel E, Fisher Daniel W, Heuermann Robert J, Lyman Reagan E, Kim Dong Kyu, Ludwig Andreas, Chandel Navdeep S, Does Mark D, Miller Stephen D, Chetkovich Dane M

机构信息

Department of Neurology, Massachusetts General Hospital, Boston, MA, United States.

Department of Neurology, Vanderbilt University Medical Center, Nashville, TN, United States.

出版信息

Front Cell Neurosci. 2024 Feb 26;18:1321682. doi: 10.3389/fncel.2024.1321682. eCollection 2024.

Abstract

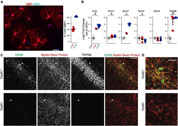
Mature oligodendrocytes (OLG) are the myelin-forming cells of the central nervous system. Recent work has shown a dynamic role for these cells in the plasticity of neural circuits, leading to a renewed interest in voltage-sensitive currents in OLG. Hyperpolarization-activated cyclic nucleotide-gated (HCN) channels and their respective current (I) were recently identified in mature OLG and shown to play a role in regulating myelin length. Here we provide a biochemical and electrophysiological characterization of HCN channels in cells of the oligodendrocyte lineage. We observed that mice with a nonsense mutation in the gene () have less white matter than their wild type counterparts with fewer OLG and fewer oligodendrocyte progenitor cells (OPCs). mice have severe motor impairments, although these deficits were not observed in mice with HCN2 conditionally eliminated only in oligodendrocytes (; ). However, ; mice develop motor impairments more rapidly in response to experimental autoimmune encephalomyelitis (EAE). We conclude that HCN2 channels in OLG may play a role in regulating metabolism.

摘要

成熟少突胶质细胞(OLG)是中枢神经系统中形成髓鞘的细胞。最近的研究表明,这些细胞在神经回路可塑性中发挥着动态作用,这使得人们对少突胶质细胞中的电压敏感电流重新产生兴趣。超极化激活的环核苷酸门控(HCN)通道及其相应电流(I)最近在成熟少突胶质细胞中被发现,并被证明在调节髓鞘长度中发挥作用。在这里,我们提供了少突胶质细胞谱系细胞中HCN通道的生化和电生理特征。我们观察到,基因()发生无义突变的小鼠白质比野生型小鼠少,少突胶质细胞和少突胶质前体细胞(OPC)也更少。小鼠有严重的运动障碍,尽管在仅在少突胶质细胞中条件性敲除HCN2的小鼠(;)中未观察到这些缺陷。然而,;小鼠在实验性自身免疫性脑脊髓炎(EAE)作用下运动障碍发展得更快。我们得出结论,少突胶质细胞中的HCN2通道可能在调节代谢中发挥作用。

https://cdn.ncbi.nlm.nih.gov/pmc/blobs/caa4/10925711/7924c054454b/fncel-18-1321682-g001.jpg

文献AI研究员

20分钟写一篇综述,助力文献阅读效率提升50倍。

立即体验

用中文搜PubMed

大模型驱动的PubMed中文搜索引擎

马上搜索

文档翻译

学术文献翻译模型,支持多种主流文档格式。

立即体验