Suppr超能文献

并通过促进肠道中的 ILC3 协同保护免受结肠炎。

and synergistically protect from colitis by promoting ILC3 in the gut.

机构信息

Life and Health Sciences Research Institute (ICVS), School of Medicine, University of Minho, Braga, Portugal.

ICVS/3B's - PT Government Associate Laboratory, Braga/Guimarães, Portugal.

出版信息

mBio. 2024 Apr 10;15(4):e0007824. doi: 10.1128/mbio.00078-24. Epub 2024 Mar 12.

Abstract

UNLABELLED

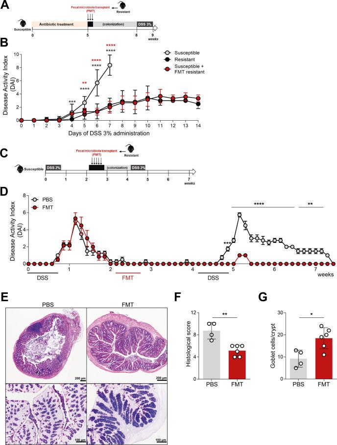
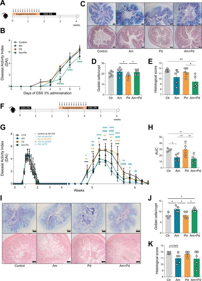
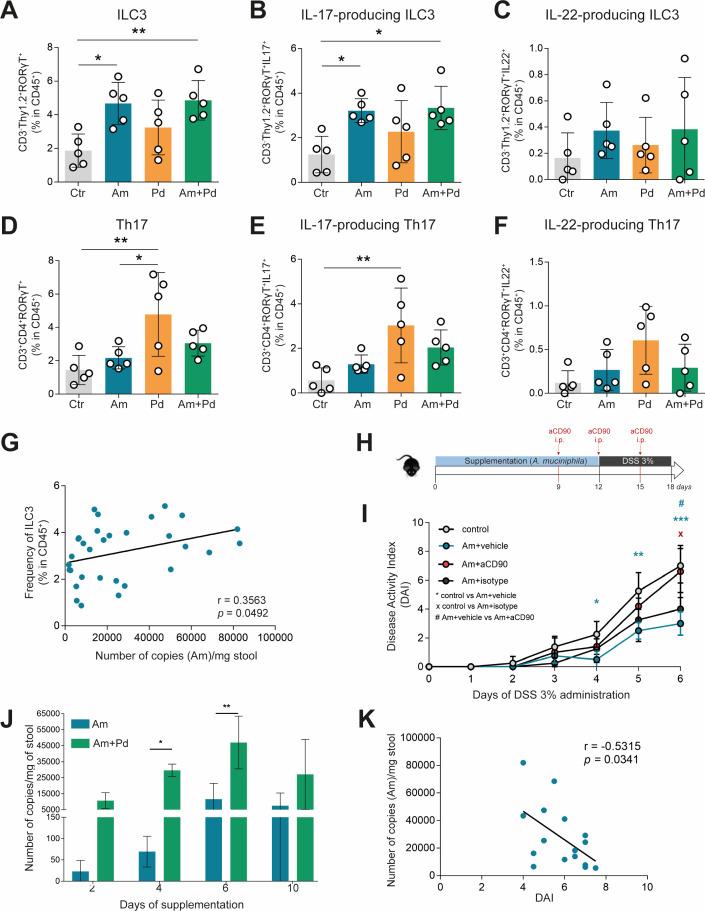
Inflammatory bowel disease (IBD) is a group of inflammatory conditions of the gastrointestinal tract. The etiology of IBD remains elusive, but the disease is suggested to arise from the interaction of environmental and genetic factors that trigger inadequate immune responses and inflammation in the intestine. The gut microbiome majorly contributes to disease as an environmental variable, and although some causative bacteria are identified, little is known about which specific members of the microbiome aid in the intestinal epithelial barrier function to protect from disease. While chemically inducing colitis in mice from two distinct animal facilities, we serendipitously found that mice in one facility showed remarkable resistance to disease development, which was associated with increased markers of epithelial barrier integrity. Importantly, we show that and were significantly increased in the microbiota of resistant mice. To causally connect these microbes to protection against disease, we colonized susceptible mice with the two bacterial species. Our results demonstrate that and . synergistically drive a protective effect in both acute and chronic models of colitis by boosting the frequency of type 3 innate lymphoid cells in the colon and by improving gut epithelial integrity. Altogether, our work reveals a combined effort of commensal microbes in offering protection against severe intestinal inflammation by shaping gut immunity and by enhancing intestinal epithelial barrier stability. Our study highlights the beneficial role of gut bacteria in dictating intestinal homeostasis, which is an important step toward employing microbiome-driven therapeutic approaches for IBD clinical management.

IMPORTANCE

The contribution of the gut microbiome to the balance between homeostasis and inflammation is widely known. Nevertheless, the etiology of inflammatory bowel disease, which is known to be influenced by genetics, immune response, and environmental cues, remains unclear. Unlocking novel players involved in the dictation of a protective gut, namely, in the microbiota component, is therefore crucial to develop novel strategies to tackle IBD. Herein, we revealed a synergistic interaction between two commensal bacterial strains, and , which induce protection against both acute and chronic models of colitis induction, by enhancing epithelial barrier integrity and promoting group 3 innate lymphoid cells in the colonic mucosa. This study provides a novel insight on how commensal bacteria can beneficially act to promote intestinal homeostasis, which may open new avenues toward the use of microbiome-derived strategies to tackle IBD.

摘要

未加标签

炎症性肠病(IBD)是一组胃肠道炎症性疾病。IBD 的病因仍然难以捉摸,但该疾病被认为是由环境和遗传因素相互作用引起的,这些因素会引发肠道内免疫反应和炎症的不足。肠道微生物组主要作为环境变量导致疾病,尽管已经确定了一些致病细菌,但对于哪些特定的微生物组成员有助于肠道上皮屏障功能以预防疾病知之甚少。在从两个不同的动物设施化学诱导结肠炎的过程中,我们偶然发现一个设施中的小鼠对疾病发展表现出显著的抵抗力,这与上皮屏障完整性的增加标志物有关。重要的是,我们发现 和 在抗性小鼠的微生物组中显著增加。为了将这些微生物与疾病的保护联系起来,我们用两种细菌定植易感小鼠。我们的结果表明 和 通过增加结肠中的 3 型固有淋巴细胞的频率并改善肠道上皮完整性,在急性和慢性结肠炎模型中协同发挥保护作用。总的来说,我们的工作揭示了共生微生物通过塑造肠道免疫和增强肠道上皮屏障稳定性来提供对严重肠道炎症的保护的综合作用。我们的研究强调了肠道细菌在决定肠道内稳态中的有益作用,这是采用微生物组驱动的治疗方法进行 IBD 临床管理的重要一步。

意义

众所周知,肠道微生物组在平衡免疫和炎症之间起着重要作用。然而,炎症性肠病的病因,已知受遗传、免疫反应和环境线索的影响,仍然不清楚。因此,揭示参与调节保护性肠道的新参与者,即微生物组成分中的新参与者,对于开发治疗 IBD 的新策略至关重要。在这里,我们发现两种共生细菌 和 之间存在协同相互作用,它们通过增强上皮屏障完整性并促进结肠黏膜中的 3 型固有淋巴细胞来诱导对急性和慢性结肠炎模型的保护。这项研究提供了一个新的见解,即共生细菌如何有益地发挥作用以促进肠道内稳态,这可能为利用微生物组衍生的策略来解决 IBD 开辟新的途径。

https://cdn.ncbi.nlm.nih.gov/pmc/blobs/8051/11210198/545206f06a3c/mbio.00078-24.f001.jpg

文献AI研究员

20分钟写一篇综述,助力文献阅读效率提升50倍。

立即体验

用中文搜PubMed

大模型驱动的PubMed中文搜索引擎

马上搜索

文档翻译

学术文献翻译模型,支持多种主流文档格式。

立即体验