Suppr超能文献

芳烃受体激活通过调节肠道菌群及其代谢改善免疫应激仔猪的肠道屏障损伤。

AhR Activation Ameliorates Intestinal Barrier Damage in Immunostressed Piglets by Regulating Intestinal Flora and Its Metabolism.

作者信息

Wu Xiaomei, Zhang Yalei, Ji Mengyao, Yang Wen, Deng Tanjie, Hou Guanyu, Shi Liguang, Xun Wenjuan

机构信息

School of Tropical Agriculture and Forestry, Hainan University, Haikou 570228, China.

Tropical Crops Genetic Resources Institute, Chinese Academy of Tropical Agricultural Sciences, Haikou 571100, China.

出版信息

Animals (Basel). 2024 Mar 4;14(5):794. doi: 10.3390/ani14050794.

Abstract

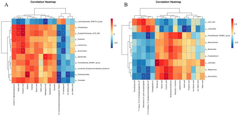
The primary factor leading to elevated rates of diarrhea and decreased performance in piglets is immunological stress. The regulation of immune stress through the intestinal flora is a crucial mechanism to consider. In total, 30 weaned piglets were randomly allocated to five groups: the basal diet group (Control), basal diet + lipopolysaccharides group (LPS), basal diet + 250 μg/kg 6-Formylindolo [3,2-b] carbazole + LPS group (FICZ), basal diet + 3mg/kg Cardamonin + LPS group (LCDN), and basal diet + 6mg/kg Cardamonin + LPS group (HCDN/CDN). The results showed that compared with those of the LPS group, the expression of tight junction proteins (occludin; claudin-1) in the FICZ group was significantly increased, and the mRNA levels of IL-1β and TNF-α were significantly reduced ( < 0.05). HCDN treatment had a better effect on LPS-induced intestinal barrier damage in this group than it did in the LCDN group. HCDN treatment leads to a higher villus height (VH), a higher ratio of villi height to crypt depth (V/C), higher tight junction proteins (ZO-1; occludin), and higher short-chain fatty acids (SCFAs). In addition, correlation analyses showed that was positively correlated with several SCFAs and negatively correlated with prostaglandin-related derivatives in the FICZ group and CDN group ( < 0.05). In summary, Cardamonin alleviates intestinal mucosal barrier damage and inflammatory responses by regulating the intestinal microbiota and its metabolism.

摘要

导致仔猪腹泻率升高和生产性能下降的主要因素是免疫应激。通过肠道菌群调节免疫应激是一个需要考虑的关键机制。总共30只断奶仔猪被随机分为五组:基础日粮组(对照)、基础日粮+脂多糖组(LPS)、基础日粮+250μg/kg 6-甲酰吲哚并[3,2-b]咔唑+LPS组(FICZ)、基础日粮+3mg/kg小豆蔻明+LPS组(LCDN)和基础日粮+6mg/kg小豆蔻明+LPS组(HCDN/CDN)。结果表明,与LPS组相比,FICZ组紧密连接蛋白(闭合蛋白;Claudin-1)的表达显著增加,IL-1β和TNF-α的mRNA水平显著降低(<0.05)。在该组中,HCDN处理对LPS诱导的肠道屏障损伤的影响比LCDN组更好。HCDN处理导致更高的绒毛高度(VH)、更高的绒毛高度与隐窝深度比值(V/C)、更高的紧密连接蛋白(ZO-1;闭合蛋白)以及更高的短链脂肪酸(SCFA)。此外,相关性分析表明,在FICZ组和CDN组中, 与几种SCFA呈正相关,与前列腺素相关衍生物呈负相关(<0.05)。综上所述,小豆蔻明通过调节肠道微生物群及其代谢来减轻肠道黏膜屏障损伤和炎症反应。

https://cdn.ncbi.nlm.nih.gov/pmc/blobs/c039/10931068/8bc611d4f866/animals-14-00794-g001.jpg

文献AI研究员

20分钟写一篇综述,助力文献阅读效率提升50倍。

立即体验

用中文搜PubMed

大模型驱动的PubMed中文搜索引擎

马上搜索

文档翻译

学术文献翻译模型,支持多种主流文档格式。

立即体验