Suppr超能文献

预测对YAP/TAZ-TEAD依赖性的基因特征鉴定

Identification of a Gene Signature That Predicts Dependence upon YAP/TAZ-TEAD.

作者信息

Kanai Ryan, Norton Emily, Stern Patrick, Hynes Richard O, Lamar John M

机构信息

Department of Molecular and Cellular Physiology, Albany Medical College, Albany, NY 12208, USA.

Koch Institute for Integrative Cancer Research, at Massachusetts Institute of Technology, Cambridge, MA 02139, USA.

出版信息

Cancers (Basel). 2024 Feb 20;16(5):852. doi: 10.3390/cancers16050852.

Abstract

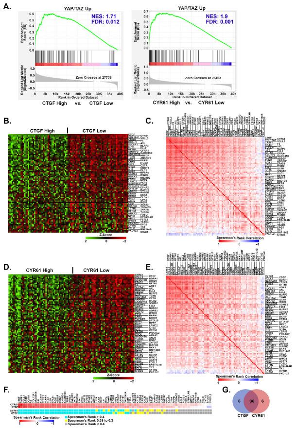
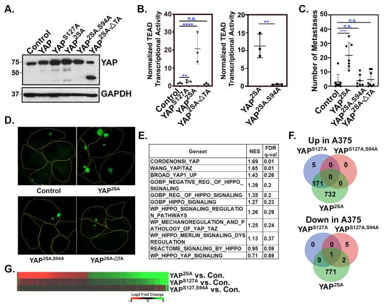
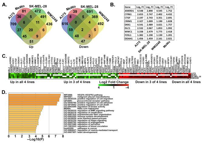
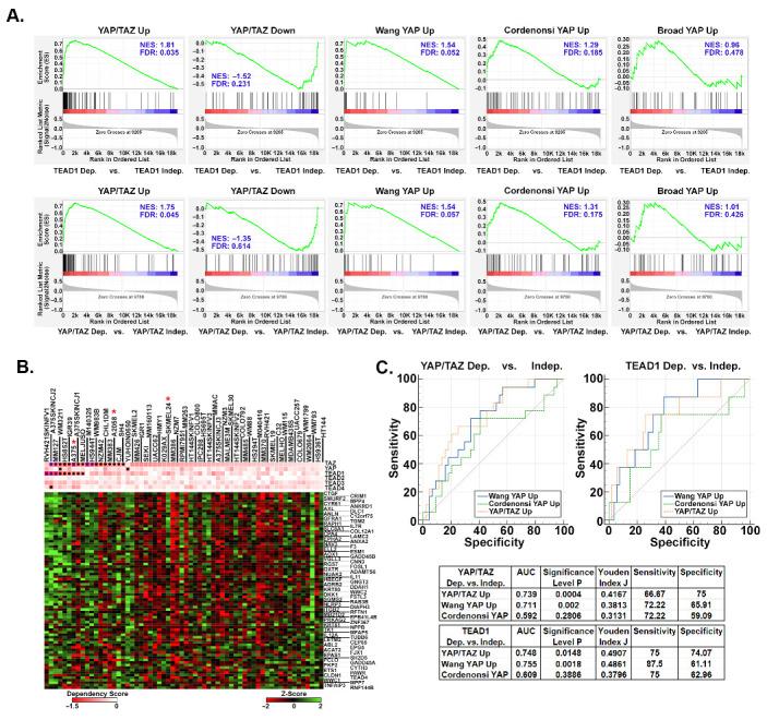
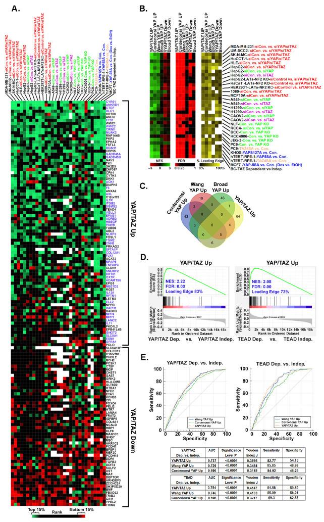
Targeted therapies are effective cancer treatments when accompanied by accurate diagnostic tests that can help identify patients that will respond to those therapies. The YAP/TAZ-TEAD axis is activated and plays a causal role in several cancer types, and TEAD inhibitors are currently in early-phase clinical trials in cancer patients. However, a lack of a reliable way to identify tumors with YAP/TAZ-TEAD activation for most cancer types makes it difficult to determine which tumors will be susceptible to TEAD inhibitors. Here, we used a combination of RNA-seq and bioinformatic analysis of metastatic melanoma cells to develop a YAP/TAZ gene signature. We found that the genes in this signature are TEAD-dependent in several melanoma cell lines, and that their expression strongly correlates with YAP/TAZ activation in human melanomas. Using DepMap dependency data, we found that this YAP/TAZ signature was predictive of melanoma cell dependence upon YAP/TAZ or TEADs. Importantly, this was not limited to melanoma because this signature was also predictive when tested on a panel of over 1000 cancer cell lines representing numerous distinct cancer types. Our results suggest that YAP/TAZ gene signatures like ours may be effective tools to predict tumor cell dependence upon YAP/TAZ-TEAD, and thus potentially provide a means to identify patients likely to benefit from TEAD inhibitors.

摘要

靶向治疗在伴有准确的诊断测试时是有效的癌症治疗方法,这些诊断测试有助于识别对这些治疗有反应的患者。YAP/TAZ-TEAD轴在几种癌症类型中被激活并起因果作用,目前TEAD抑制剂正在癌症患者中进行早期临床试验。然而,对于大多数癌症类型而言,缺乏一种可靠的方法来识别具有YAP/TAZ-TEAD激活的肿瘤,这使得难以确定哪些肿瘤对TEAD抑制剂敏感。在这里,我们结合RNA测序和转移性黑色素瘤细胞的生物信息学分析,开发了一种YAP/TAZ基因特征。我们发现,在几种黑色素瘤细胞系中,该特征中的基因依赖于TEAD,并且它们的表达与人类黑色素瘤中的YAP/TAZ激活密切相关。使用DepMap依赖性数据,我们发现这种YAP/TAZ特征可预测黑色素瘤细胞对YAP/TAZ或TEADs的依赖性。重要的是,这并不局限于黑色素瘤,因为当在代表多种不同癌症类型的1000多个癌细胞系的面板上进行测试时,该特征也具有预测性。我们的结果表明,像我们这样的YAP/TAZ基因特征可能是预测肿瘤细胞对YAP/TAZ-TEAD依赖性的有效工具,从而有可能提供一种方法来识别可能从TEAD抑制剂中受益的患者。

https://cdn.ncbi.nlm.nih.gov/pmc/blobs/67f8/10930532/8cfa754e54d7/cancers-16-00852-g001.jpg

文献AI研究员

20分钟写一篇综述,助力文献阅读效率提升50倍。

立即体验

用中文搜PubMed

大模型驱动的PubMed中文搜索引擎

马上搜索

文档翻译

学术文献翻译模型,支持多种主流文档格式。

立即体验