Suppr超能文献

信号肽酶复合体(Sec)和信号识别颗粒(Srp)系统对蛋白质分泌的不同条件表现出动态适应性。

Sec and Srp Systems Show Dynamic Adaptations to Different Conditions of Protein Secretion.

作者信息

Fiedler Svenja M, Graumann Peter L

机构信息

Fachbereich Chemie und Zentrum für Synthetische Mikrobiologie, SYNMIKRO, Philipps-Universität Marburg, Hans-Meerwein Straße 4, 35043 Marburg, Germany.

出版信息

Cells. 2024 Feb 22;13(5):377. doi: 10.3390/cells13050377.

Abstract

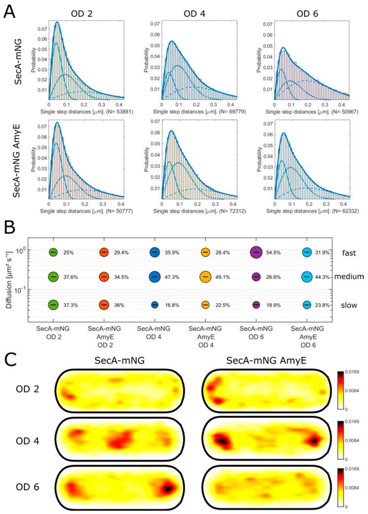
SecA is a widely conserved ATPase that drives the secretion of proteins across the cell membrane via the SecYEG translocon, while the SRP system is a key player in the insertion of membrane proteins via SecYEG. How SecA gains access to substrate proteins in cells and copes with an increase in substrate availability during biotechnologically desired, high-level expression of secreted proteins is poorly understood. Using single molecule tracking, we found that SecA localization closely mimics that of ribosomes, and its molecule dynamics change similarly to those of ribosomes after inhibition of transcription or translation. These data suggest that SecA associates with signal peptides as they are synthesized at the ribosome, similar to the SRP system. In agreement with this, SecA is a largely mobile cytosolic protein; only a subset is statically associated with the cell membrane, i.e., likely with the Sec translocon. SecA dynamics were considerably different during the late exponential, transition, and stationary growth phases, revealing that single molecule dynamics considerably alter during different genetic programs in cells. During overproduction of a secretory protein, AmyE, SecA showed the strongest changes during the transition phase, i.e., where general protein secretion is high. To investigate whether the overproduction of AmyE also has an influence on other proteins that interact with SecYEG, we analyzed the dynamics of SecDF, YidC, and FtsY with and without AmyE overproduction. SecDF and YidC did not reveal considerable differences in single molecule dynamics during overexpression, while the SRP component FtsY changed markedly in its behavior and became more statically engaged. These findings indicate that the SRP pathway becomes involved in protein secretion upon an overload of proteins carrying a signal sequence. Thus, our data reveal high plasticity of the SecA and SRP systems in dealing with different needs for protein secretion.

摘要

SecA是一种广泛保守的ATP酶,它通过SecYEG转运体驱动蛋白质跨细胞膜分泌,而信号识别颗粒(SRP)系统是通过SecYEG插入膜蛋白的关键参与者。目前对于SecA如何在细胞中接触底物蛋白以及在生物技术所需的分泌蛋白高水平表达过程中如何应对底物可用性增加的情况了解甚少。通过单分子追踪,我们发现SecA的定位与核糖体的定位密切相似,并且在转录或翻译受到抑制后,其分子动力学变化与核糖体的变化相似。这些数据表明,SecA在信号肽在核糖体上合成时就与其结合,类似于SRP系统。与此一致的是,SecA在很大程度上是一种可移动的胞质蛋白;只有一部分与细胞膜静态结合,即可能与Sec转运体结合。SecA的动力学在指数生长后期、过渡阶段和稳定生长阶段有很大不同,这表明在细胞的不同遗传程序中,单分子动力学有很大改变。在分泌蛋白AmyE过量生产期间,SecA在过渡阶段表现出最强烈的变化,即一般蛋白质分泌水平较高的阶段。为了研究AmyE的过量生产是否也会影响与SecYEG相互作用的其他蛋白质,我们分析了有或没有AmyE过量生产情况下SecDF、YidC和FtsY的动力学。SecDF和YidC在过表达期间单分子动力学没有显示出显著差异,而SRP组分FtsY的行为发生了明显变化,并且变得更静态地参与其中。这些发现表明,在携带信号序列的蛋白质过载时,SRP途径参与蛋白质分泌。因此,我们的数据揭示了SecA和SRP系统在应对不同蛋白质分泌需求方面具有高度可塑性。

https://cdn.ncbi.nlm.nih.gov/pmc/blobs/93a9/10930709/09f9a4289f95/cells-13-00377-g001.jpg

文献AI研究员

20分钟写一篇综述,助力文献阅读效率提升50倍。

立即体验

用中文搜PubMed

大模型驱动的PubMed中文搜索引擎

马上搜索

文档翻译

学术文献翻译模型,支持多种主流文档格式。

立即体验