Suppr超能文献

基于机器学习和加权基因共表达网络分析的整合分析确定非酒精性脂肪性肝病的氧化应激生物标志物。

Integrative analysis identifies oxidative stress biomarkers in non-alcoholic fatty liver disease via machine learning and weighted gene co-expression network analysis.

机构信息

Medical Center for Digestive Diseases, Department of Geriatrics, the Second Affiliated Hospital of Nanjing Medical University, Nanjing, China.

Department of Orthopedics, Tianjin Medical University General Hospital, Tianjin, China.

出版信息

Front Immunol. 2024 Feb 27;15:1335112. doi: 10.3389/fimmu.2024.1335112. eCollection 2024.

Abstract

BACKGROUND

Non-alcoholic fatty liver disease (NAFLD) is the most common chronic liver disease globally, with the potential to progress to non-alcoholic steatohepatitis (NASH), cirrhosis, and even hepatocellular carcinoma. Given the absence of effective treatments to halt its progression, novel molecular approaches to the NAFLD diagnosis and treatment are of paramount importance.

METHODS

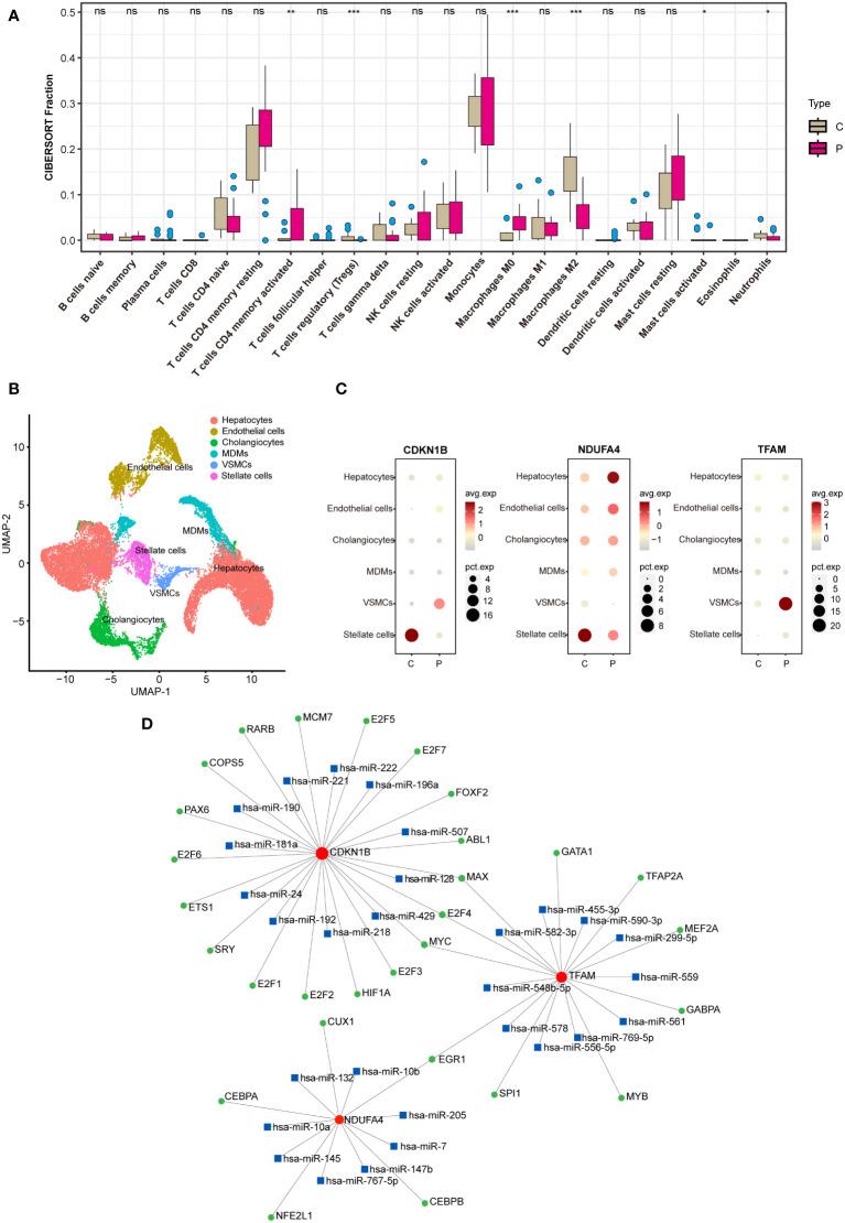
Firstly, we downloaded oxidative stress-related genes from the GeneCards database and retrieved NAFLD-related datasets from the GEO database. Using the Limma R package and WGCNA, we identified differentially expressed genes closely associated with NAFLD. In our study, we identified 31 intersection genes by analyzing the intersection among oxidative stress-related genes, NAFLD-related genes, and genes closely associated with NAFLD as identified through Weighted Gene Co-expression Network Analysis (WGCNA). In a study of 31 intersection genes between NAFLD and Oxidative Stress (OS), we identified three hub genes using three machine learning algorithms: Least Absolute Shrinkage and Selection Operator (LASSO) regression, Support Vector Machine - Recursive Feature Elimination (SVM-RFE), and RandomForest. Subsequently, a nomogram was utilized to predict the incidence of NAFLD. The CIBERSORT algorithm was employed for immune infiltration analysis, single sample Gene Set Enrichment Analysis (ssGSEA) for functional enrichment analysis, and Protein-Protein Interaction (PPI) networks to explore the relationships between the three hub genes and other intersecting genes of NAFLD and OS. The distribution of these three hub genes across six cell clusters was determined using single-cell RNA sequencing. Finally, utilizing relevant data from the Attie Lab Diabetes Database, and liver tissues from NASH mouse model, Western Blot (WB) and Reverse Transcription Quantitative Polymerase Chain Reaction (RT-qPCR) assays were conducted, this further validated the significant roles of CDKN1B and TFAM in NAFLD.

RESULTS

In the course of this research, we identified 31 genes with a strong association with oxidative stress in NAFLD. Subsequent machine learning analysis and external validation pinpointed two genes: CDKN1B and TFAM, as demonstrating the closest correlation to oxidative stress in NAFLD.

CONCLUSION

This investigation found two hub genes that hold potential as novel targets for the diagnosis and treatment of NAFLD, thereby offering innovative perspectives for its clinical management.

摘要

背景

非酒精性脂肪性肝病(NAFLD)是全球最常见的慢性肝病,有进展为非酒精性脂肪性肝炎(NASH)、肝硬化甚至肝细胞癌的潜力。鉴于目前尚无有效的治疗方法来阻止其进展,因此,寻找 NAFLD 的新型分子诊断和治疗方法至关重要。

方法

首先,我们从 GeneCards 数据库下载了与氧化应激相关的基因,并从 GEO 数据库中检索了与 NAFLD 相关的数据集。使用 Limma R 包和 WGCNA,我们鉴定了与 NAFLD 密切相关的差异表达基因。在本研究中,我们通过分析氧化应激相关基因、NAFLD 相关基因和通过加权基因共表达网络分析(WGCNA)鉴定的与 NAFLD 密切相关的基因之间的交集,鉴定了 31 个交集基因。在研究 NAFLD 和氧化应激(OS)之间的 31 个交集基因时,我们使用三种机器学习算法(最小绝对值收缩和选择算子(LASSO)回归、支持向量机-递归特征消除(SVM-RFE)和随机森林)鉴定了三个枢纽基因。随后,使用列线图预测 NAFLD 的发病风险。使用 CIBERSORT 算法进行免疫浸润分析,使用单样本基因集富集分析(ssGSEA)进行功能富集分析,使用蛋白质-蛋白质相互作用(PPI)网络探索三个枢纽基因与 NAFLD 和 OS 的其他交集基因之间的关系。使用单细胞 RNA 测序确定这三个枢纽基因在六个细胞簇中的分布。最后,利用 Attie 实验室糖尿病数据库的相关数据和 NASH 小鼠模型的肝组织,进行 Western Blot(WB)和逆转录定量聚合酶链反应(RT-qPCR)检测,进一步验证了 CDKN1B 和 TFAM 在 NAFLD 中的重要作用。

结果

在本研究中,我们鉴定了 31 个与 NAFLD 中氧化应激密切相关的基因。随后的机器学习分析和外部验证确定了两个基因:CDKN1B 和 TFAM,它们与 NAFLD 中的氧化应激相关性最强。

结论

本研究发现了两个枢纽基因,它们可能成为 NAFLD 诊断和治疗的新靶点,为其临床管理提供了新的视角。

https://cdn.ncbi.nlm.nih.gov/pmc/blobs/c718/10927810/bb09b942a670/fimmu-15-1335112-g001.jpg

文献AI研究员

20分钟写一篇综述,助力文献阅读效率提升50倍。

立即体验

用中文搜PubMed

大模型驱动的PubMed中文搜索引擎

马上搜索

文档翻译

学术文献翻译模型,支持多种主流文档格式。

立即体验