Suppr超能文献

环糊精衍生物通过胆固醇耗竭改变周围膜微环境,从而降低瞬时受体电位香草酸亚型1和锚蛋白1离子通道的激活。

Cyclodextrin derivatives decrease Transient Receptor Potential vanilloid 1 and Ankyrin 1 ion channel activation via altering the surrounding membrane microenvironment by cholesterol depletion.

作者信息

Nehr-Majoros Andrea Kinga, Erostyák János, Fenyvesi Éva, Szabó-Meleg Edina, Szőcs Levente, Sétáló György, Helyes Zsuzsanna, Szőke Éva

机构信息

Department of Pharmacology and Pharmacotherapy, Medical School and Centre for Neuroscience, University of Pécs, Pécs, Hungary.

National Laboratory for Drug Research and Development, Budapest, Hungary.

出版信息

Front Cell Dev Biol. 2024 Feb 28;12:1334130. doi: 10.3389/fcell.2024.1334130. eCollection 2024.

Abstract

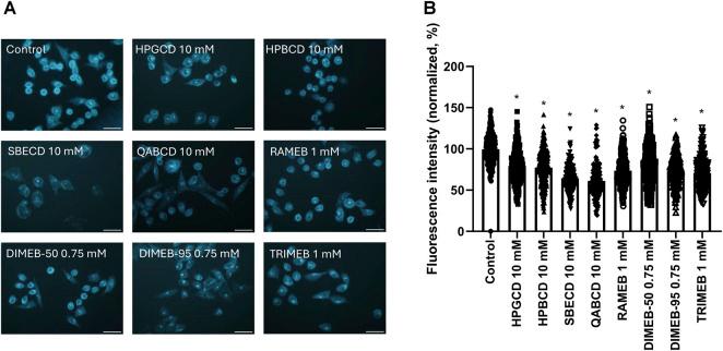
Transient Receptor Potential Vanilloid 1 (TRPV1) and Ankyrin 1 (TRPA1) are nonselective cation channels expressed in primary sensory neurons and several other non-neuronal structures such as immune cells, keratinocytes, and vascular smooth muscle cells. They play important roles in nociception, pain processing and their chanellopathies are associated with the development of several pathological conditions. They are located in cholesterol- and sphingolipid-rich membrane lipid raft regions serving as platforms to modulate their activations. We demonstrated earlier that disruption of these lipid rafts leads to decreased TRP channel activation and exerts analgesic effects. Cyclodextrins are macrocyclic molecules able to form host-guest complexes with cholesterol and deplete it from the membrane lipid rafts. The aim of this study was to investigate 8 structurally different (methylated and non-methylated) CD derivatives on cell viability, mitochondrial membrane potential, membrane composition and activation abilities of the TRPV1 and TRPA1 channels. We showed that non-methylated derivatives have preferable safety profiles compared to methylated ones. Furthermore, methylated derivatives reduced mitochondrial membrane potential. However, all investigated derivatives influence the ordered cell membrane structure depleting membrane cholesterol and inhibit the TRPV1 agonist capsaicin- and the TRPA1 agonist allyl isothiocyanate-induced Cainflux. This mechanism of action might provide novel perspectives for the development of peripherally acting analgesics via indirectly decreasing the generation and transmission of nociceptive signals.

摘要

瞬时受体电位香草酸亚型1(TRPV1)和锚蛋白1(TRPA1)是在初级感觉神经元以及其他一些非神经元结构(如免疫细胞、角质形成细胞和血管平滑肌细胞)中表达的非选择性阳离子通道。它们在伤害感受、疼痛处理中发挥重要作用,其通道病与多种病理状况的发展相关。它们位于富含胆固醇和鞘脂的膜脂筏区域,这些区域作为调节其激活的平台。我们之前证明,破坏这些脂筏会导致TRP通道激活减少并产生镇痛作用。环糊精是能够与胆固醇形成主客体复合物并使其从膜脂筏中耗尽的大环分子。本研究的目的是研究8种结构不同(甲基化和非甲基化)的环糊精衍生物对细胞活力、线粒体膜电位、膜组成以及TRPV1和TRPA1通道激活能力的影响。我们发现,与甲基化衍生物相比,非甲基化衍生物具有更好的安全性。此外,甲基化衍生物降低了线粒体膜电位。然而,所有研究的衍生物都会影响有序的细胞膜结构,耗尽膜胆固醇,并抑制TRPV1激动剂辣椒素和TRPA1激动剂异硫氰酸烯丙酯诱导的钙离子内流。这种作用机制可能为通过间接减少伤害性信号的产生和传递来开发外周作用的镇痛药提供新的视角。

https://cdn.ncbi.nlm.nih.gov/pmc/blobs/b843/10933000/73f4fcbfc481/fcell-12-1334130-g001.jpg

文献AI研究员

20分钟写一篇综述,助力文献阅读效率提升50倍。

立即体验

用中文搜PubMed

大模型驱动的PubMed中文搜索引擎

马上搜索

文档翻译

学术文献翻译模型,支持多种主流文档格式。

立即体验