Suppr超能文献

通过选择性分子胶调控的紧凑型蛋白降解标签的持续进化。

Continuous evolution of compact protein degradation tags regulated by selective molecular glues.

机构信息

Merkin Institute of Transformative Technologies in Healthcare, Broad Institute of Harvard and MIT, Cambridge, MA 02142, USA.

Department of Chemistry and Chemical Biology, Harvard University, Cambridge, MA 02138, USA.

出版信息

Science. 2024 Mar 15;383(6688):eadk4422. doi: 10.1126/science.adk4422.

Abstract

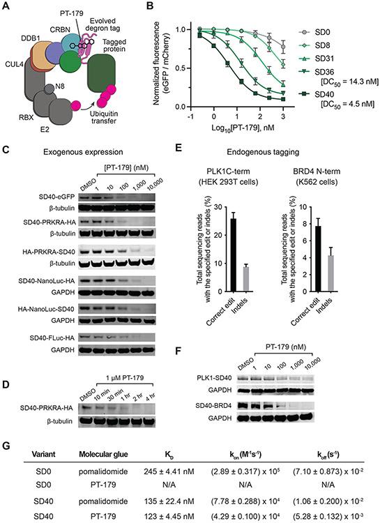
Conditional protein degradation tags (degrons) are usually >100 amino acids long or are triggered by small molecules with substantial off-target effects, thwarting their use as specific modulators of endogenous protein levels. We developed a phage-assisted continuous evolution platform for molecular glue complexes (MG-PACE) and evolved a 36-amino acid zinc finger (ZF) degron (SD40) that binds the ubiquitin ligase substrate receptor cereblon in complex with PT-179, an orthogonal thalidomide derivative. Endogenous proteins tagged in-frame with SD40 using prime editing are degraded by otherwise inert PT-179. Cryo-electron microscopy structures of SD40 in complex with ligand-bound cereblon revealed mechanistic insights into the molecular basis of SD40's activity and specificity. Our efforts establish a system for continuous evolution of molecular glue complexes and provide ZF tags that overcome shortcomings associated with existing degrons.

摘要

条件性蛋白降解标签(degrons)通常大于 100 个氨基酸长,或者由具有实质性脱靶效应的小分子触发,这阻碍了它们作为内源性蛋白水平的特异性调节剂的使用。我们开发了一种噬菌体辅助的分子胶复合物连续进化平台(MG-PACE),并进化出一个 36 个氨基酸的锌指(ZF)降解标签(SD40),该标签与泛素连接酶底物受体 cereblon 结合,与正交型沙利度胺衍生物 PT-179 结合。使用 Prime Editing 将 SD40 与框架内标记的内源性蛋白被惰性的 PT-179 降解。SD40 与配体结合的 cereblon 的冷冻电镜结构揭示了 SD40 活性和特异性的分子基础的机制见解。我们的努力为分子胶复合物的连续进化建立了一个系统,并提供了克服现有降解标签相关缺点的 ZF 标签。

https://cdn.ncbi.nlm.nih.gov/pmc/blobs/4e17/11203266/71637df50eea/nihms-1991970-f0001.jpg

文献AI研究员

20分钟写一篇综述,助力文献阅读效率提升50倍。

立即体验

用中文搜PubMed

大模型驱动的PubMed中文搜索引擎

马上搜索

文档翻译

学术文献翻译模型,支持多种主流文档格式。

立即体验