Suppr超能文献

Divergent performance of vaccines in the UK autumn 2023 COVID-19 booster campaign.

作者信息

Shawe-Taylor Marianne, Greenwood David, Hobbs Agnieszka, Dowgier Giulia, Penn Rebecca, Sanderson Theo, Stevenson-Leggett Phoebe, Bazire James, Harvey Ruth, Libri Vincenzo, Kassiotis George, Gamblin Steve, Lewis Nicola S, Williams Bryan, Swanton Charles, Gandhi Sonia, Carr Edward J, Wu Mary Y, Bauer David L V, Wall Emma C

机构信息

The Francis Crick Institute, London NW1 1AT, UK; National Institute for Health Research (NIHR) University College London Hospitals (UCLH) Biomedical Research Centre and NIHR UCLH Clinical Research Facility, London, UK.

The Francis Crick Institute, London NW1 1AT, UK.

出版信息

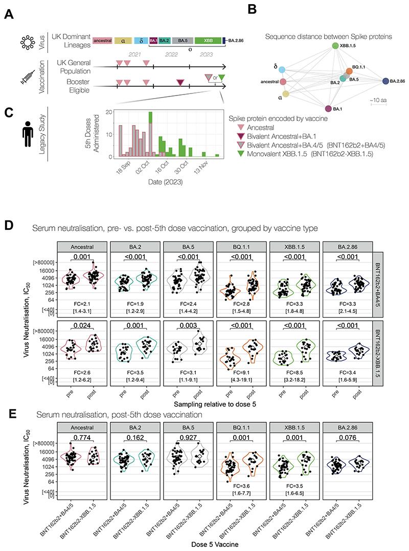
Lancet. 2024 Mar 23;403(10432):1133-1136. doi: 10.1016/S0140-6736(24)00316-7. Epub 2024 Mar 11.

Abstract
摘要
https://cdn.ncbi.nlm.nih.gov/pmc/blobs/77c7/7616823/d13f46f0411e/EMS200022-f001.jpg

文献AI研究员

20分钟写一篇综述,助力文献阅读效率提升50倍。

立即体验

用中文搜PubMed

大模型驱动的PubMed中文搜索引擎

马上搜索

文档翻译

学术文献翻译模型,支持多种主流文档格式。

立即体验