Suppr超能文献

通过抑制海藻糖催化转变来靶向持久性。

Targeting Persistence through Inhibition of the Trehalose Catalytic Shift.

机构信息

Department of Chemistry and Biochemistry, Central Michigan University, Mount Pleasant, Michigan 48859, United States.

Biochemistry, Cell, and Molecular Biology Program, Central Michigan University, Mount Pleasant, Michigan 48859, United States.

出版信息

ACS Infect Dis. 2024 Apr 12;10(4):1391-1404. doi: 10.1021/acsinfecdis.4c00138. Epub 2024 Mar 14.

Abstract

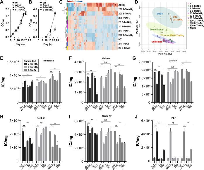
Tuberculosis (TB), caused by (Mtb), is the leading cause of death worldwide by infectious disease. Treatment of Mtb infection requires a six-month course of multiple antibiotics, an extremely challenging regimen necessitated by Mtb's ability to form drug-tolerant persister cells. Mtb persister formation is dependent on the trehalose catalytic shift, a stress-responsive metabolic remodeling mechanism in which the disaccharide trehalose is liberated from cell surface glycolipids and repurposed as an internal carbon source to meet energy and redox demands. Here, using a biofilm-persister model, metabolomics, and cryo-electron microscopy (EM), we found that azidodeoxy- and aminodeoxy-d-trehalose analogues block the Mtb trehalose catalytic shift through inhibition of trehalose synthase TreS (Rv0126), which catalyzes the isomerization of trehalose to maltose. Out of a focused eight-member compound panel constructed by chemoenzymatic synthesis, the natural product 2-trehalosamine exhibited the highest potency and significantly potentiated first- and second-line TB drugs in broth culture and macrophage infection assays. We also report the first structure of TreS bound to a substrate analogue inhibitor, obtained via cryo-EM, which revealed conformational changes likely essential for catalysis and inhibitor binding that can potentially be exploited for future therapeutic development. Our results demonstrate that inhibition of the trehalose catalytic shift is a viable strategy to target Mtb persisters and advance trehalose analogues as tools and potential adjunctive therapeutics for investigating and targeting mycobacterial persistence.

摘要

结核病(TB)是由结核分枝杆菌(Mtb)引起的,是全球传染病导致死亡的主要原因。Mtb 感染的治疗需要六个月的多种抗生素疗程,这是一种极其具有挑战性的治疗方案,这是由于 Mtb 形成耐药性持久细胞的能力所致。Mtb 持久细胞的形成依赖于海藻糖催化转变,这是一种应激响应的代谢重塑机制,其中二糖海藻糖从细胞表面糖脂中释放出来,并重新用作内部碳源,以满足能量和氧化还原需求。在这里,我们使用生物膜持久细胞模型、代谢组学和冷冻电子显微镜(Cryo-EM)发现,叠氮脱氧和氨基脱氧-d-海藻糖类似物通过抑制海藻糖合酶 TreS(Rv0126)阻断 Mtb 海藻糖催化转变,TreS 催化海藻糖向麦芽糖的异构化。在通过化学酶合成构建的八个成员的焦点化合物组中,天然产物 2-海藻糖胺表现出最高的效力,并在肉汤培养和巨噬细胞感染测定中显著增强了一线和二线 TB 药物的作用。我们还报告了首次通过 Cryo-EM 获得的 TreS 与底物类似物抑制剂结合的结构,该结构揭示了可能对催化和抑制剂结合至关重要的构象变化,这可能为未来的治疗开发提供潜在的利用。我们的研究结果表明,抑制海藻糖催化转变是一种可行的策略,可以靶向 Mtb 持久细胞,并将海藻糖类似物作为工具和潜在的辅助治疗方法,用于研究和靶向分枝杆菌的持久性。

https://cdn.ncbi.nlm.nih.gov/pmc/blobs/454f/11019547/d730a867e3b5/id4c00138_0001.jpg

文献AI研究员

20分钟写一篇综述,助力文献阅读效率提升50倍。

立即体验

用中文搜PubMed

大模型驱动的PubMed中文搜索引擎

马上搜索

文档翻译

学术文献翻译模型,支持多种主流文档格式。

立即体验