Suppr超能文献

forsythoside B 通过阻断 NF-κB 信号通路减轻血管重构减轻野百合碱诱导的肺动脉高压。

Forsythoside B Mitigates Monocrotaline-Induced Pulmonary Arterial Hypertension via Blocking the NF-κB Signaling Pathway to Attenuate Vascular Remodeling.

机构信息

Department of Cardiology, The Affiliated Hospital of Southwest Medical University, Luzhou, Sichuan, 646000, People's Republic of China.

Department of Cardiology, General Hospital of Western Theater Command, Chengdu, Sichuan, 610083, People's Republic of China.

出版信息

Drug Des Devel Ther. 2024 Mar 11;18:767-780. doi: 10.2147/DDDT.S444605. eCollection 2024.

Abstract

PURPOSE

Pulmonary arterial hypertension (PAH) is a devastating disease with little effective treatment. The proliferation of pulmonary artery smooth muscle cells (PASMCs) induced by the nuclear factor-κB (NF-κB) signaling activation plays a pivotal role in the pathogenesis of PAH. Forsythoside B (FTS•B) possesses inhibitory effect on NF-κB signaling pathway. The present study aims to explore the effects and mechanisms of FTS•B in PAH.

METHODS

Sprague-Dawley rats received monocrotaline (MCT) intraperitoneal injection to establish PAH model, and FTS•B was co-treated after MCT injection. Right ventricular hypertrophy and pulmonary artery pressure were measured by echocardiography and right heart catheterization, respectively. Histological alterations were detected by H&E staining and immunohistochemistry. FTS•B's role in PASMC proliferation and migration were evaluated by CCK-8 and wound healing assay. To investigate the underlying mechanisms, Western blotting, immunofluorescence staining and ELISA were conducted. The NF-κB activator PMA was used to investigate the role of NF-κB in FTS•B's protective effects against PAH.

RESULTS

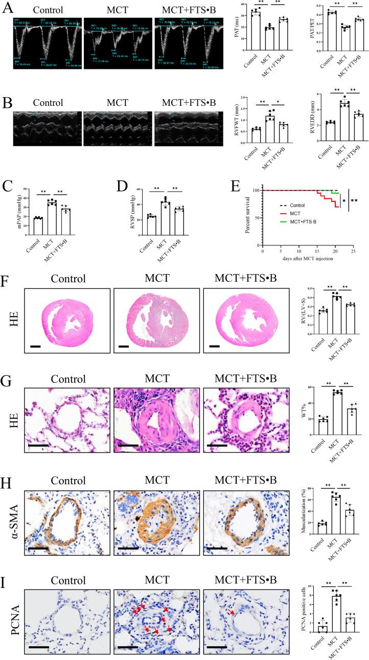
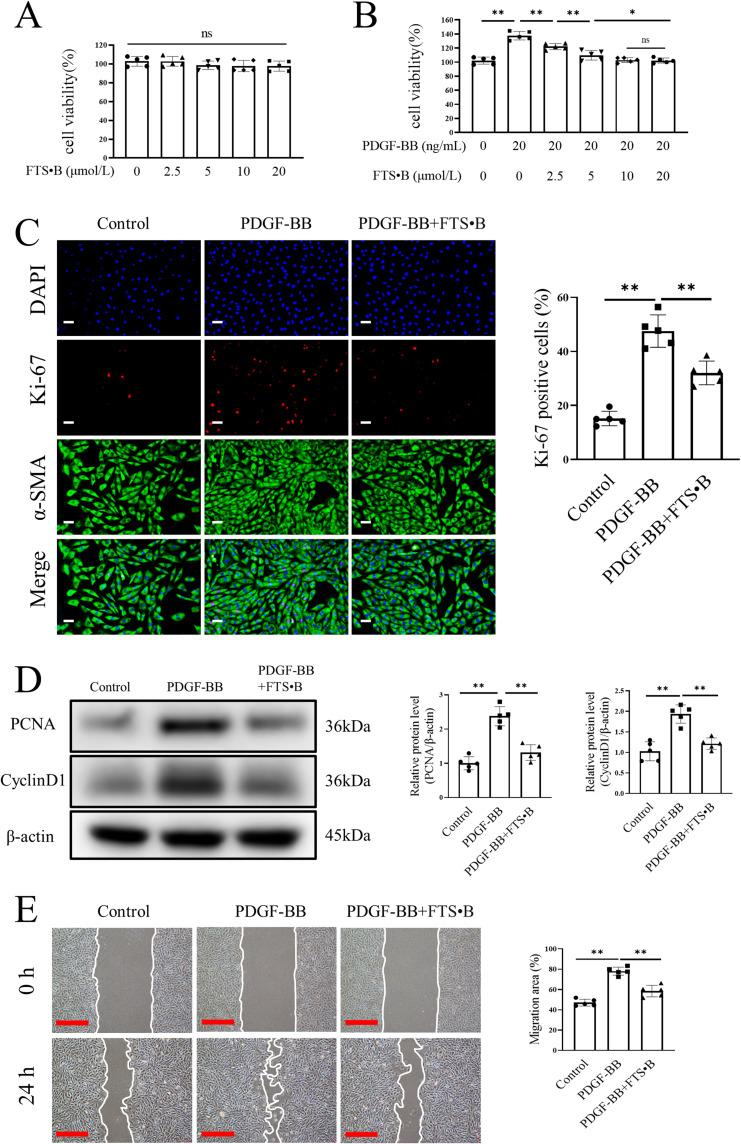
FTS•B markedly alleviated MCT-induced vascular remodeling and pulmonary artery pressure, and improved right ventricular hypertrophy and survival. FTS•B also reversed PDGF-BB-induced PASMC proliferation and migration, decreased PCNA and CyclinD1 expression in vitro. The elevated levels of IL-1β and IL-6 caused by MCT were decreased by FTS•B. Mechanistically, MCT-triggered phosphorylation of p65, IκBα, IKKα and IKKβ was blunted by FTS•B. FTS•B also reversed MCT-induced nuclear translocation of p65. However, all these protective effects were blocked by PMA-mediated NF-κB activation.

CONCLUSION

FTS•B effectively attenuates PAH by suppressing the NF-κB signaling pathway to attenuate vascular remodeling. FTS•B might be a promising drug candidate with clinical translational potential for the treatment of PAH.

摘要

目的

肺动脉高压(PAH)是一种治疗效果有限的破坏性疾病。核因子-κB(NF-κB)信号激活诱导的肺动脉平滑肌细胞(PASMC)增殖在 PAH 的发病机制中起关键作用。forsythoside B(FTS•B)对 NF-κB 信号通路具有抑制作用。本研究旨在探讨 FTS•B 在 PAH 中的作用及机制。

方法

采用腹腔注射野百合碱(MCT)建立 PAH 大鼠模型,MCT 注射后给予 FTS•B 共处理。通过超声心动图和右心导管术分别测量右心室肥厚和肺动脉压力。通过 H&E 染色和免疫组织化学检测组织学改变。通过 CCK-8 和划痕愈合实验评估 FTS•B 对 PASMC 增殖和迁移的作用。通过 Western blot、免疫荧光染色和 ELISA 检测 FTS•B 的作用机制。使用 NF-κB 激活剂 PMA 研究 NF-κB 在 FTS•B 对 PAH 的保护作用中的作用。

结果

FTS•B 显著缓解 MCT 诱导的血管重塑和肺动脉压力升高,并改善右心室肥厚和生存率。FTS•B 还逆转 PDGF-BB 诱导的 PASMC 增殖和迁移,降低体外 PCNA 和 CyclinD1 表达。FTS•B 降低 MCT 引起的 IL-1β 和 IL-6 水平升高。FTS•B 减弱 MCT 触发的 p65、IκBα、IKKα 和 IKKβ 磷酸化。FTS•B 还逆转 MCT 诱导的 p65 核转位。然而,所有这些保护作用都被 PMA 介导的 NF-κB 激活所阻断。

结论

FTS•B 通过抑制 NF-κB 信号通路减轻 PAH,从而抑制血管重塑。FTS•B 可能是一种有前途的药物候选物,具有治疗 PAH 的临床转化潜力。

https://cdn.ncbi.nlm.nih.gov/pmc/blobs/e253/10942864/2f1cd7986e24/DDDT-18-767-g0001.jpg

文献AI研究员

20分钟写一篇综述,助力文献阅读效率提升50倍。

立即体验

用中文搜PubMed

大模型驱动的PubMed中文搜索引擎

马上搜索

文档翻译

学术文献翻译模型,支持多种主流文档格式。

立即体验