Suppr超能文献

异常的 DNA 甲基化会使胚胎性横纹肌瘤/横纹肌样瘤的发育轨迹发生扭曲。

Aberrant DNA methylation distorts developmental trajectories in atypical teratoid/rhabdoid tumors.

机构信息

https://ror.org/033003e23 Prostate Cancer Research Center, Faculty of Medicine and Health Technology, Tampere University and Tays Cancer Center, Tampere University Hospital, Tampere, Finland.

https://ror.org/033003e23 Tampere Center for Child Health Research, Tays Cancer Center, Tampere University and Tampere University Hospital, Tampere, Finland.

出版信息

Life Sci Alliance. 2024 Mar 18;7(6). doi: 10.26508/lsa.202302088. Print 2024 Jun.

Abstract

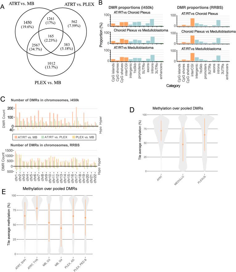
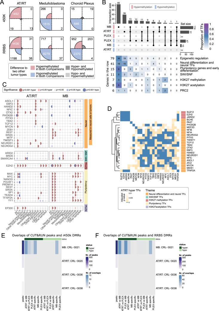
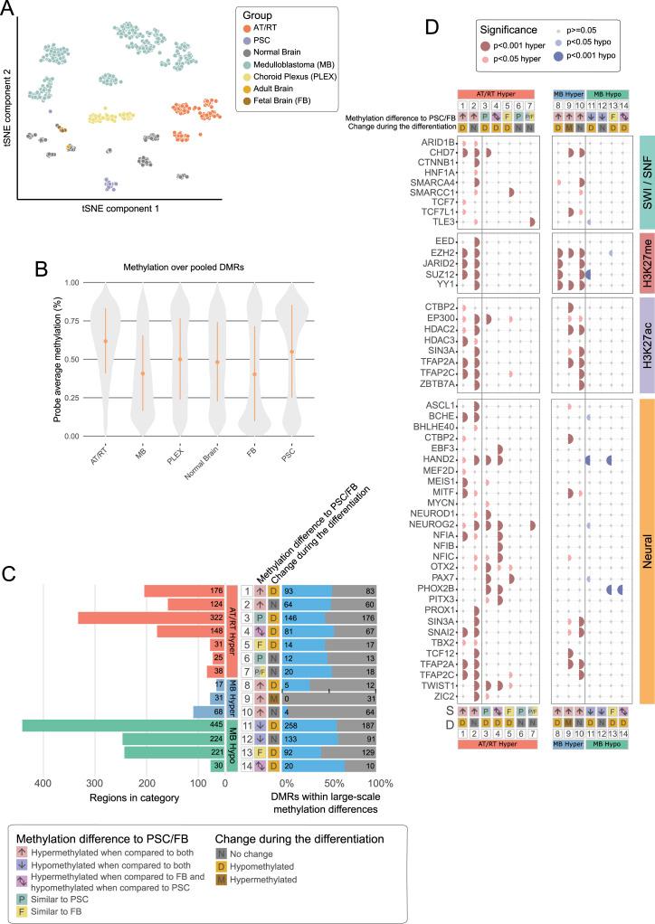
Atypical teratoid/rhabdoid tumors (AT/RTs) are pediatric brain tumors known for their aggressiveness and aberrant but still unresolved epigenetic regulation. To better understand their malignancy, we investigated how AT/RT-specific DNA hypermethylation was associated with gene expression and altered transcription factor binding and how it is linked to upstream regulation. Medulloblastomas, choroid plexus tumors, pluripotent stem cells, and fetal brain were used as references. A part of the genomic regions, which were hypermethylated in AT/RTs similarly as in pluripotent stem cells and demethylated in the fetal brain, were targeted by neural transcriptional regulators. AT/RT-unique DNA hypermethylation was associated with polycomb repressive complex 2 and linked to suppressed genes with a role in neural development and tumorigenesis. Activity of the several NEUROG/NEUROD pioneer factors, which are unable to bind to methylated DNA, was compromised via the suppressed expression or DNA hypermethylation of their target sites, which was also experimentally validated for NEUROD1 in medulloblastomas and AT/RT samples. These results highlight and characterize the role of DNA hypermethylation in AT/RT malignancy and halted neural cell differentiation.

摘要

非典型畸胎样/横纹肌样肿瘤(AT/RTs)是一种侵袭性儿科脑肿瘤,其表观遗传调控异常,但仍未得到解决。为了更好地了解其恶性程度,我们研究了 AT/RT 特异性 DNA 高甲基化与基因表达和转录因子结合改变的关系,以及它与上游调控的关系。我们使用成神经管细胞瘤、脉络丛肿瘤、多能干细胞和胎脑作为参考。一部分基因组区域在 AT/RTs 中与多能干细胞相似地发生高甲基化,而在胎脑中去甲基化,这些区域被神经转录调节剂靶向。AT/RT 独特的 DNA 高甲基化与多梳抑制复合物 2 相关,并与在神经发育和肿瘤发生中起作用的受抑基因相关。几个 NEUROG/NEUROD 先驱因子的活性受到损害,这些因子不能结合甲基化 DNA,这是通过其靶位点的受抑表达或 DNA 高甲基化实现的,这在成神经管细胞瘤和 AT/RT 样本中对 NEUROD1 也进行了实验验证。这些结果强调并描述了 DNA 高甲基化在 AT/RT 恶性程度和神经细胞分化停滞中的作用。

https://cdn.ncbi.nlm.nih.gov/pmc/blobs/08d8/10948937/d9921b058740/LSA-2023-02088_Fig1.jpg

文献AI研究员

20分钟写一篇综述,助力文献阅读效率提升50倍。

立即体验

用中文搜PubMed

大模型驱动的PubMed中文搜索引擎

马上搜索

文档翻译

学术文献翻译模型,支持多种主流文档格式。

立即体验