Suppr超能文献

通过诱导血管生成和血管通透性促进非小细胞肺癌肿瘤生长。 (你提供的原文“by via”表述有误,推测原文可能是“by via”,这里按照修正后的理解进行了翻译。)

Promotion of non-small cell lung cancer tumor growth by via inducing angiogenesis and vascular permeability.

作者信息

Chen Tengfei, Chen Jun, Chen Qiuyun, Liang Zhipan, Pan Liuying, Zhao Jun, She Xiaowei

机构信息

Department of Thoracic Surgery, The Affiliated Suzhou Hospital of Nanjing Medical University, Suzhou Municipal Hospital, Gusu School, Nanjing Medical University, Suzhou, China.

Department of Thoracic Surgery, The First Affiliated Hospital of Soochow University, Medical College of Soochow University, Suzhou, China.

出版信息

J Thorac Dis. 2024 Feb 29;16(2):1424-1437. doi: 10.21037/jtd-23-1975. Epub 2024 Feb 23.

Abstract

BACKGROUND

Antiangiogenetic therapy is one of the effective strategies for non-small cell lung cancer (NSCLC) treatment. Four-and-a-half LIM-domain protein 2 () serves as a key function in cell growth and metastasis of multiple cancers, but the role of in NSCLC angiogenesis has not been intensely examined.

METHODS

expression in NSCLC tissues and cell lines and its correlation with patients prognosis were investigated by using The Cancer Genome Atlas (TCGA) database and quantitative polymerase chain reaction (qPCR). Cell Counting Kit-8 (CCK-8) assay, EdU (5-ethynyl-2'-deoxyuridine) assay, and a xenograft model were used to investigate the effects of on NSCLC progression and . CCK-8, wound-healing, Transwell invasion, tube formation, and permeability assays were performed to determine the roles of in angiogenesis and vascular permeability. Vascular endothelial growth factor A (VEGFA) enzyme-linked immunosorbent assay (ELISA) assay, Western blot analysis, and MK-2206 were used to investigate the specific mechanism mediated by .

RESULTS

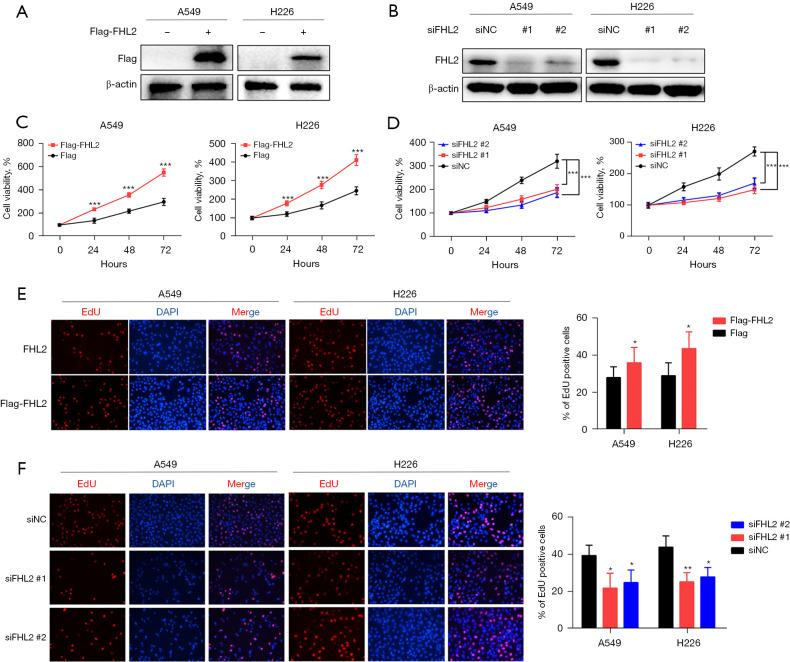
We demonstrated that was significantly upregulated in NSCLC tissues and cell lines and was associated with poor prognosis. overexpression enhanced the cell viability of NSCLC cells, as well as the proliferation, migration, invasion, and tube formation of human umbilical vein endothelial cells (HUVECs). In addition, we determined that activated the AKT-mTOR signaling pathway in HUVECs by promoting VEGFA secretion from NSCLC cells, thereby inducing angiogenesis and vascular leakiness. We further confirmed that also promoted NSCLC tumor growth .

CONCLUSIONS

Our study revealed the role of in NSCLC and the mechanism by which promotes NSCLC tumorigenesis, providing novel insights into targeted therapy for NSCLC.

摘要

背景

抗血管生成治疗是非小细胞肺癌(NSCLC)治疗的有效策略之一。四又二分之一LIM结构域蛋白2()在多种癌症的细胞生长和转移中发挥关键作用,但在NSCLC血管生成中的作用尚未得到深入研究。

方法

利用癌症基因组图谱(TCGA)数据库和定量聚合酶链反应(qPCR)研究在NSCLC组织和细胞系中的表达及其与患者预后的相关性。采用细胞计数试剂盒-8(CCK-8)检测、EdU(5-乙炔基-2'-脱氧尿苷)检测和异种移植模型研究对NSCLC进展和的影响。进行CCK-8、伤口愈合、Transwell侵袭、管腔形成和通透性检测,以确定在血管生成和血管通透性中的作用。采用血管内皮生长因子A(VEGFA)酶联免疫吸附测定(ELISA)、蛋白质免疫印迹分析和MK-2206研究介导的具体机制。

结果

我们证明在NSCLC组织和细胞系中显著上调,且与不良预后相关。过表达增强了NSCLC细胞的活力,以及人脐静脉内皮细胞(HUVECs)的增殖、迁移、侵袭和管腔形成。此外,我们确定通过促进NSCLC细胞分泌VEGFA激活HUVECs中的AKT-mTOR信号通路,从而诱导血管生成和血管渗漏。我们进一步证实也促进了NSCLC肿瘤生长。

结论

我们的研究揭示了在NSCLC中的作用以及促进NSCLC肿瘤发生的机制,为NSCLC的靶向治疗提供了新的见解。

https://cdn.ncbi.nlm.nih.gov/pmc/blobs/6526/10944754/d40ca2cb66d1/jtd-16-02-1424-f2.jpg

文献AI研究员

20分钟写一篇综述,助力文献阅读效率提升50倍。

立即体验

用中文搜PubMed

大模型驱动的PubMed中文搜索引擎

马上搜索

文档翻译

学术文献翻译模型,支持多种主流文档格式。

立即体验