Suppr超能文献

环状 RNA LOC729852 通过 miR-769-5p/IL-10 轴调控巨噬细胞极化和募集促进膀胱癌进展。

CircRNA LOC729852 promotes bladder cancer progression by regulating macrophage polarization and recruitment via the miR-769-5p/IL-10 axis.

机构信息

Department of Urology, China Medical University, The First Hospital of China Medical University, Shenyang, Liaoning, China.

Department of Urology, The First Hospital of China Medical University, Shenyang, Liaoning, PR China.

出版信息

J Cell Mol Med. 2024 Apr;28(7):e18225. doi: 10.1111/jcmm.18225.

Abstract

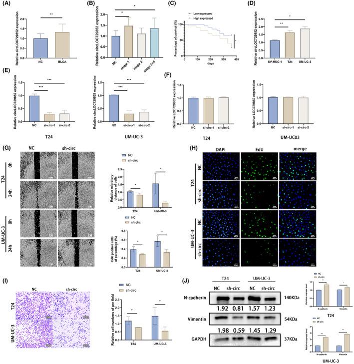
Circular RNAs (circRNAs) function as tumour promoters or suppressors in bladder cancer (BLCA) by regulating genes involved in macrophage recruitment and polarization. However, the underlying mechanisms are largely unknown. The aim of this study was to determine the biological role of circLOC729852 in BLCA. CircLOC729852 was upregulated in BLCA tissues and correlated with increased proliferation, migration and epithelial mesenchymal transition (EMT) of BCLA cells. MiR-769-5p was identified as a target for circLOC729852, which can upregulate IL-10 expression by directly binding to and suppressing miR-769-5p. Furthermore, our results indicated that the circLOC729852/miR-769-5p/IL-10 axis modulates autophagy signalling in BLCA cells and promotes the recruitment and M2 polarization of TAMs by activating the JAK2/STAT3 signalling pathway. In addition, circLOC729852 also promoted the growth of BLCA xenografts and M2 macrophage infiltration in vivo. Thus, circLOC729852 functions as an oncogene in BLCA by inducing secretion of IL-10 by the M2 TAMs, which then facilitates tumour cell growth and migration. Taken together, circLOC729852 is a potential diagnostic biomarker and therapeutic target for BLCA.

摘要

环状 RNA(circRNAs)通过调节参与巨噬细胞募集和极化的基因,在膀胱癌(BLCA)中作为肿瘤促进剂或抑制剂发挥作用。然而,其潜在机制在很大程度上尚不清楚。本研究旨在确定 circLOC729852 在 BLCA 中的生物学作用。circLOC729852 在 BLCA 组织中上调,并与 BLCA 细胞增殖、迁移和上皮间质转化(EMT)增加相关。miR-769-5p 被鉴定为 circLOC729852 的靶标,它可以通过直接结合并抑制 miR-769-5p 来上调 IL-10 的表达。此外,我们的结果表明,circLOC729852/miR-769-5p/IL-10 轴在 BLCA 细胞中调节自噬信号,并通过激活 JAK2/STAT3 信号通路促进 TAMs 的募集和 M2 极化。此外,circLOC729852 还在体内促进了 BLCA 异种移植物的生长和 M2 巨噬细胞浸润。因此,circLOC729852 通过诱导 M2 TAMs 分泌 IL-10 ,在 BLCA 中发挥致癌基因的作用,从而促进肿瘤细胞的生长和迁移。总之,circLOC729852 是 BLCA 的一个潜在诊断生物标志物和治疗靶点。

https://cdn.ncbi.nlm.nih.gov/pmc/blobs/d628/10951884/bc22c41aa44a/JCMM-28-e18225-g001.jpg

文献AI研究员

20分钟写一篇综述,助力文献阅读效率提升50倍。

立即体验

用中文搜PubMed

大模型驱动的PubMed中文搜索引擎

马上搜索

文档翻译

学术文献翻译模型,支持多种主流文档格式。

立即体验