Suppr超能文献

模拟内源性细胞转变的代谢物干预可加速年轻和老年小鼠的肌肉再生。

Intervention with metabolites emulating endogenous cell transitions accelerates muscle regeneration in young and aged mice.

机构信息

Gene Expression Laboratory, Salk Institute for Biological Studies, La Jolla, CA 92037, USA; Altos Labs, Inc., San Diego, CA 92121, USA.

Altos Labs, Inc., San Diego, CA 92121, USA.

出版信息

Cell Rep Med. 2024 Mar 19;5(3):101449. doi: 10.1016/j.xcrm.2024.101449.

Abstract

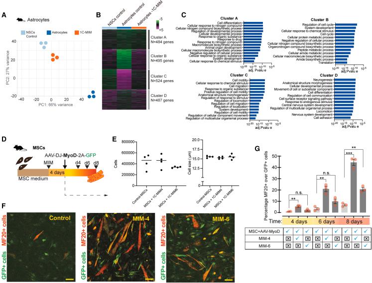
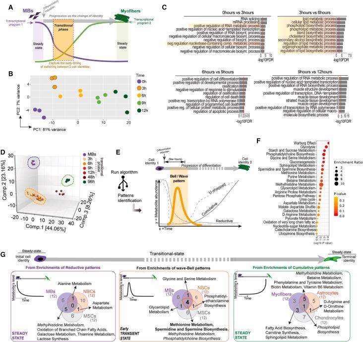
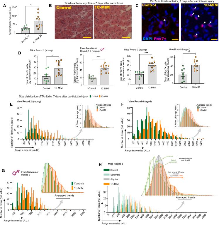
Tissue regeneration following an injury requires dynamic cell-state transitions that allow for establishing the cell identities required for the restoration of tissue homeostasis and function. Here, we present a biochemical intervention that induces an intermediate cell state mirroring a transition identified during normal differentiation of myoblasts and other multipotent and pluripotent cells to mature cells. When applied in somatic differentiated cells, the intervention, composed of one-carbon metabolites, reduces some dedifferentiation markers without losing the lineage identity, thus inducing limited reprogramming into a more flexible cell state. Moreover, the intervention enabled accelerated repair after muscle injury in young and aged mice. Overall, our study uncovers a conserved biochemical transitional phase that enhances cellular plasticity in vivo and hints at potential and scalable biochemical interventions of use in regenerative medicine and rejuvenation interventions that may be more tractable than genetic ones.

摘要

组织在受伤后进行再生需要动态的细胞状态转变,这允许建立恢复组织内稳态和功能所需的细胞特性。在这里,我们提出了一种生化干预措施,诱导出一种中间细胞状态,这种状态类似于成肌细胞和其他多能性和多能性细胞向成熟细胞正常分化过程中所识别的一种转变。当应用于体细胞分化细胞时,该干预措施由一碳代谢物组成,在不丧失谱系身份的情况下减少一些去分化标志物,从而诱导有限的重编程为更灵活的细胞状态。此外,该干预措施还能促进年轻和老年小鼠肌肉损伤后的修复。总的来说,我们的研究揭示了一个保守的生化过渡阶段,增强了体内细胞的可塑性,并暗示了在再生医学和衰老干预中可能具有应用潜力和可扩展性的生化干预措施,这些措施可能比遗传干预更具可操作性。

https://cdn.ncbi.nlm.nih.gov/pmc/blobs/3485/10983034/7fe8ff5b31f6/fx1.jpg

文献AI研究员

20分钟写一篇综述,助力文献阅读效率提升50倍。

立即体验

用中文搜PubMed

大模型驱动的PubMed中文搜索引擎

马上搜索

文档翻译

学术文献翻译模型,支持多种主流文档格式。

立即体验