Suppr超能文献

PDGFRβ+细胞 HIF2α 对于肥胖小鼠白色脂肪组织代谢重塑和肝脏脂质积累是可有可无的。

PDGFRβ + cell HIF2α is dispensable for white adipose tissue metabolic remodeling and hepatic lipid accumulation in obese mice.

机构信息

College of Life Sciences, Zhejiang Chinese Medical University, Hangzhou, China.

Zhejiang Academy of Traditional Chinese Medicine, Tongde Hospital of Zhejiang Province, Hangzhou, China.

出版信息

Lipids Health Dis. 2024 Mar 20;23(1):81. doi: 10.1186/s12944-024-02069-1.

Abstract

BACKGROUND

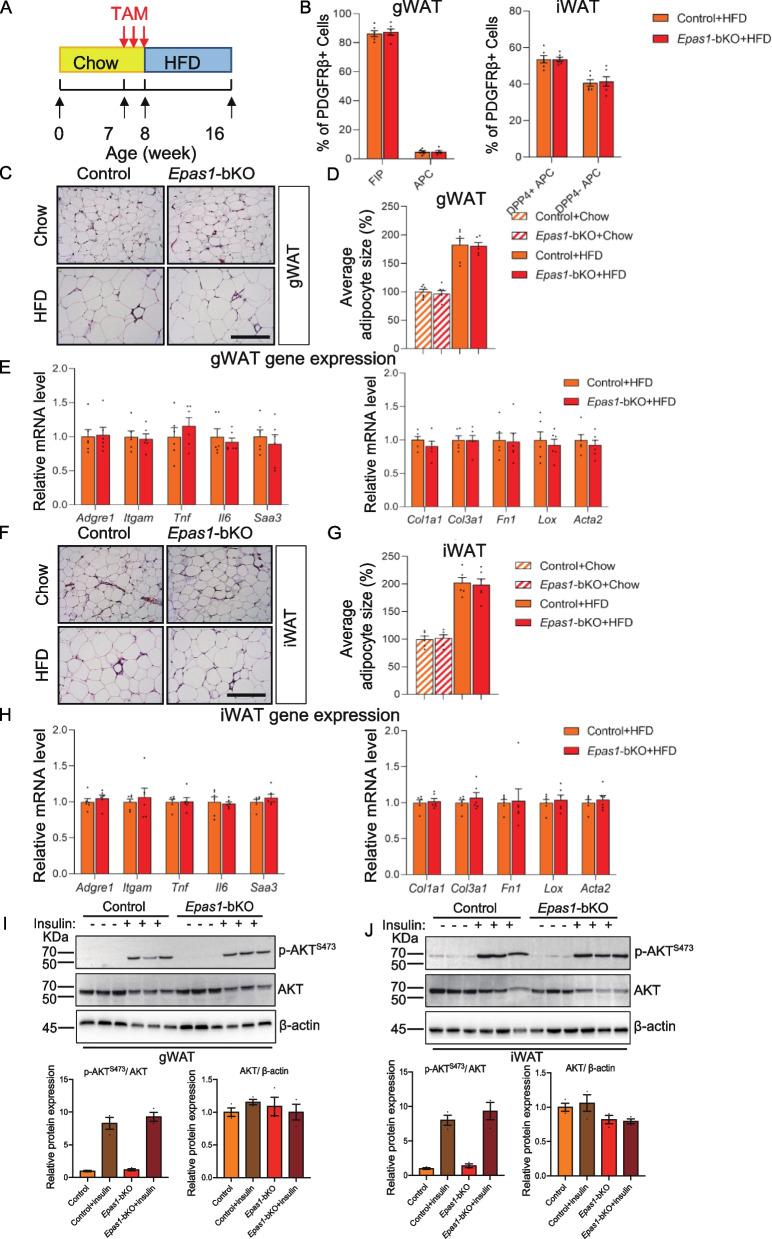
Obesity is associated with extensive white adipose tissue (WAT) expansion and remodeling. Healthy WAT expansion contributes to the maintenance of energy balance in the liver, thereby ameliorating obesity-related hepatic steatosis. Tissue-resident mesenchymal stromal cell populations, including PDGFRβ + perivascular cells, are increasingly recognized pivotal as determinants of the manner in which WAT expands. However, the full array of regulatory factors controlling WAT stromal cell functions remains to be fully elucidated. Hypoxia-inducible factors (HIFs) are critical regulators in WAT stromal cell populations such as adipocyte precursor cells (APCs). It is revealed that HIF1α activation within PDGFRβ + stromal cells results in the suppression of de novo adipogenesis and the promotion of a pro-fibrogenic cellular program in obese animals. However, the role of HIF2α in PDGFRβ + cells remains undetermined in vivo.

METHODS

New genetic models were employed in which HIF1α (encoded by the Hif1a gene) and HIF2α (encoded by the Epas1 gene) are selectively inactivated in PDGFRβ + cells in an inducible manner using tamoxifen (TAM). With these models, both in vitro and in vivo functional analysis of PDGFRβ + cells lacking HIF proteins were performed. Additionally, comprehensive metabolic phenotyping in diet-induced mouse models were performed to investigate the roles of PDGFRβ + cell HIF proteins in WAT remodeling, liver energy balance and systemic metabolism.

RESULTS

Unlike HIF1α inactivation, the new findings in this study suggest that inducible ablation of HIF2α in PDGFRβ + cells does not cause apparent effects on WAT expansion induced by obesogenic diet. The adipogenic ability of PDGFRβ + APCs is not significantly altered by genetic HIF2α ablation. Moreover, no difference of key parameters associated with healthy WAT remodeling such as improvements of WAT insulin sensitivity, reduction in metabolic inflammation, as well as changes in liver fat accumulation or systemic glucose metabolism, is detected in PDGFRβ + cell Epas1-deficient mice.

CONCLUSION

The new findings in this study support that, in contrast to HIF1α, PDGFRβ + cell HIF2α appears dispensable for WAT metabolic remodeling and the resulting effects on liver metabolic homeostasis in diet-induced obesity, underscoring the isoform-specific roles of HIFα proteins in the regulation of adipose tissue biology.

摘要

背景

肥胖与广泛的白色脂肪组织(WAT)扩张和重塑有关。健康的 WAT 扩张有助于维持肝脏的能量平衡,从而改善肥胖相关的肝脂肪变性。组织驻留的间充质基质细胞群体,包括 PDGFRβ+血管周细胞,越来越被认为是决定 WAT 扩张方式的关键因素。然而,控制 WAT 基质细胞功能的全部调节因子仍有待充分阐明。缺氧诱导因子(HIFs)是脂肪前体细胞(APCs)等 WAT 基质细胞群体的关键调节剂。研究表明,PDGFRβ+基质细胞中 HIF1α 的激活导致新脂肪生成的抑制和肥胖动物中促纤维化细胞程序的促进。然而,HIF2α 在 PDGFRβ+细胞中的作用在体内仍未确定。

方法

使用新的遗传模型,使用他莫昔芬(TAM)以诱导方式选择性地在 PDGFRβ+细胞中失活 HIF1α(由 Hif1a 基因编码)和 HIF2α(由 Epas1 基因编码)。利用这些模型,对缺乏 HIF 蛋白的 PDGFRβ+细胞进行了体外和体内功能分析。此外,还在饮食诱导的小鼠模型中进行了全面的代谢表型分析,以研究 PDGFRβ+细胞 HIF 蛋白在 WAT 重塑、肝脏能量平衡和全身代谢中的作用。

结果

与 HIF1α 失活不同,本研究中的新发现表明,PDGFRβ+细胞中 HIF2α 的诱导性缺失不会对肥胖诱导的 WAT 扩张产生明显影响。PDGFRβ+APCs 的脂肪生成能力不会因遗传 HIF2α 缺失而显著改变。此外,在 PDGFRβ+细胞 Epas1 缺陷小鼠中,未检测到与健康 WAT 重塑相关的关键参数的差异,如 WAT 胰岛素敏感性的改善、代谢炎症的减少,以及肝脂肪堆积或全身葡萄糖代谢的变化。

结论

本研究中的新发现支持以下观点:与 HIF1α 相反,PDGFRβ+细胞 HIF2α 似乎对于饮食诱导肥胖时的 WAT 代谢重塑及其对肝脏代谢稳态的影响是可有可无的,这突显了 HIFα 蛋白在调节脂肪组织生物学方面的同工型特异性作用。

https://cdn.ncbi.nlm.nih.gov/pmc/blobs/3c34/10953078/5dc2699349e4/12944_2024_2069_Fig1_HTML.jpg

文献AI研究员

20分钟写一篇综述,助力文献阅读效率提升50倍。

立即体验

用中文搜PubMed

大模型驱动的PubMed中文搜索引擎

马上搜索

文档翻译

学术文献翻译模型,支持多种主流文档格式。

立即体验