Suppr超能文献

MAIT 细胞与 COPD 相关 NSCLC 对新辅助免疫治疗的反应性相关。

MAIT cells are associated with responsiveness to neoadjuvant immunotherapy in COPD-associated NSCLC.

机构信息

Department of Thoracic Surgery, Shanghai Pulmonary Hospital, School of Medicine, Tongji University, Shanghai, China.

出版信息

Cancer Med. 2024 Mar;13(6):e7112. doi: 10.1002/cam4.7112.

Abstract

BACKGROUND

Patients with non-small cell lung cancer (NSCLC) and chronic obstructive pulmonary disease (COPD) experience worse clinical outcomes but respond better to immunotherapy than patients with NSCLC without COPD. Mucosal-associated invariant T (MAIT) cells, a versatile population of innate immune T lymphocytes, have a crucial function in the response to infection and tumors. This study investigated the distribution of MAIT cells in COPD-associated NSCLC and their involvement in the immune response.

METHODS

Flow cytometry, immunohistochemistry, and immunofluorescence were performed on tissue samples of patients with NSCLC, with or without COPD, treated with or without anti-programmed death 1 (PD1) immunotherapy. MAIT cells were stimulated with 5-OP-RU using a mouse subcutaneous tumor model.

RESULTS

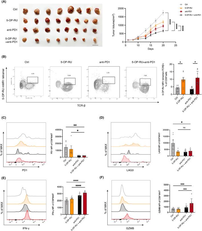
Tumors contained significantly more MAIT cells than paraneoplastic tissues, and CD8 MAIT cells accounted for more than 90% of these cells. Patients with NSCLC and COPD had higher CD8 MAIT cell counts than those with NSCLC without COPD. Additionally, patients with NSCLC and COPD displayed reduced expression of the activation marker, CD69, and functional markers, granzyme B (GZMB) and interferon γ (IFNγ), and higher expression of the immune exhaustion marker, PD1. Among patients who received immunotherapy, the proportion with a complete or partial response was higher in those with COPD than in those without COPD. In patients with NSCLC and COPD, the major pathologic response (MPR) group had higher MAIT levels than those in the no major pathologic response (NPR) group. In the mouse subcutaneous tumor model stimulation of MAIT cells using 5-OP-RU enhanced the antitumor effects of anti-PD1.

CONCLUSIONS

In patients with NSCLC and COPD, response to immunotherapy is associated with accumulation of CD8 MAIT cells showing immune exhaustion. These findings may contribute to innovative approaches for immunotherapy targeting CD8 MAIT cells.

摘要

背景

患有非小细胞肺癌(NSCLC)和慢性阻塞性肺疾病(COPD)的患者比没有 COPD 的 NSCLC 患者具有更差的临床结局,但对免疫疗法的反应更好。粘膜相关不变 T(MAIT)细胞是先天免疫 T 淋巴细胞的多功能群体,在对感染和肿瘤的反应中具有关键功能。本研究调查了 COPD 相关 NSCLC 中 MAIT 细胞的分布及其在免疫反应中的参与。

方法

对接受或不接受抗程序性死亡 1(PD1)免疫治疗的 NSCLC 患者的组织样本进行流式细胞术、免疫组织化学和免疫荧光分析,这些患者患有或不患有 COPD。使用小鼠皮下肿瘤模型用 5-OP-RU 刺激 MAIT 细胞。

结果

肿瘤中 MAIT 细胞的含量明显高于癌旁组织,并且这些细胞中 CD8 MAIT 细胞占比超过 90%。患有 NSCLC 和 COPD 的患者比患有 NSCLC 而无 COPD 的患者具有更高的 CD8 MAIT 细胞计数。此外,患有 NSCLC 和 COPD 的患者显示出激活标志物 CD69 的表达减少,功能标志物颗粒酶 B(GZMB)和干扰素 γ(IFNγ)的表达减少,以及免疫耗竭标志物 PD1 的表达增加。在接受免疫治疗的患者中,患有 COPD 的患者比没有 COPD 的患者具有更高的完全或部分缓解比例。在患有 NSCLC 和 COPD 的患者中,主要病理反应(MPR)组的 MAIT 水平高于无主要病理反应(NPR)组。在小鼠皮下肿瘤模型中,使用 5-OP-RU 刺激 MAIT 细胞增强了抗 PD1 的抗肿瘤作用。

结论

在患有 NSCLC 和 COPD 的患者中,对免疫疗法的反应与积累表现出免疫耗竭的 CD8 MAIT 细胞有关。这些发现可能有助于针对 CD8 MAIT 细胞的免疫疗法的创新方法。

https://cdn.ncbi.nlm.nih.gov/pmc/blobs/f8dd/10955227/22b2c7f51709/CAM4-13-e7112-g004.jpg

文献AI研究员

20分钟写一篇综述,助力文献阅读效率提升50倍。

立即体验

用中文搜PubMed

大模型驱动的PubMed中文搜索引擎

马上搜索

文档翻译

学术文献翻译模型,支持多种主流文档格式。

立即体验