Suppr超能文献

联合分析 bulk RNA 和单细胞 RNA 测序以鉴定焦亡相关标志物及树突状细胞在慢性阻塞性肺疾病中的作用。

Combined analysis of bulk RNA and single-cell RNA sequencing to identify pyroptosis-related markers and the role of dendritic cells in chronic obstructive pulmonary disease.

作者信息

Zheng Huiyan, Wang Guifeng, Wang Yunlai, Wang Qixian, Sun Ting

机构信息

Department of Health Management Center, The Second Affiliated Hospital of Zhejiang University School of Medicine, Hangzhou, Zhejiang, China.

出版信息

Heliyon. 2024 Mar 8;10(6):e27808. doi: 10.1016/j.heliyon.2024.e27808. eCollection 2024 Mar 30.

Abstract

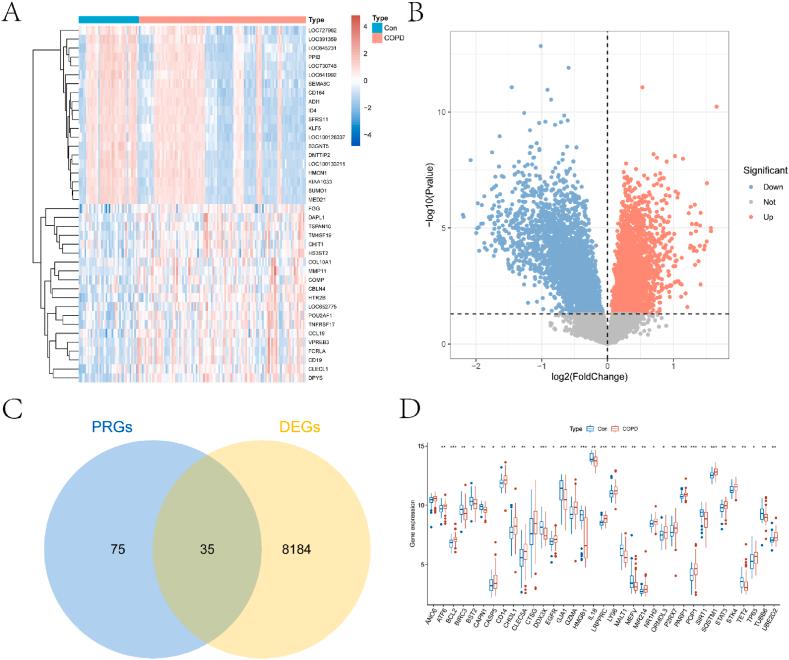
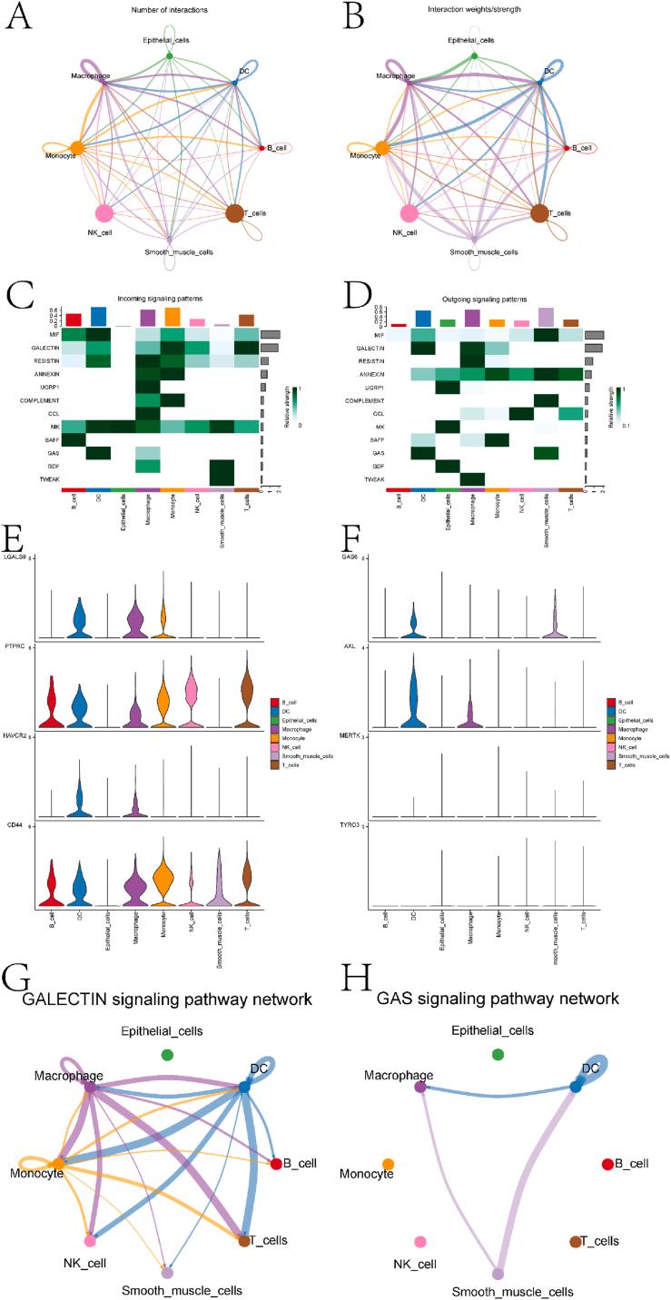
Chronic obstructive pulmonary disease (COPD) is characterized by dyspnea caused by airflow limitation. Further development may lead to decreased lung function and other lung diseases. Pyroptosis is a type of programmed cell death that involves multiple pathways. For example, the pathway induced by the NLR family pyrin domain containing 3 (NLRP3) inflammasome is closely associated with COPD exacerbation. Therefore, in this study, various machine learning algorithms were applied to screen for diagnostically relevant pyroptosis-related genes from the GEO dataset, and the results were verified using external datasets. The results showed that deep neural networks and logistic regression algorithms had the highest AUC of 0.91 and 0.74 in the internal and external test sets, respectively. Here, we explored the immune landscape of COPD using diagnosis-related genes. We found that the infiltrating abundance of dendritic cells significantly differed between the COPD and control groups. Finally, the communication patterns of each cell type were explored based on scRNA-seq data. The critical role of significant pathways involved in communication between DCS and other cell populations in the occurrence and progression of COPD was identified.

摘要

慢性阻塞性肺疾病(COPD)的特征是气流受限导致呼吸困难。病情进一步发展可能会导致肺功能下降和其他肺部疾病。细胞焦亡是一种程序性细胞死亡,涉及多种途径。例如,含NLR家族吡咯结构域蛋白3(NLRP3)炎性小体诱导的途径与COPD急性加重密切相关。因此,在本研究中,应用了各种机器学习算法从GEO数据集中筛选与诊断相关的细胞焦亡相关基因,并使用外部数据集对结果进行验证。结果表明,深度神经网络和逻辑回归算法在内部和外部测试集中的AUC分别最高,为0.91和0.74。在此,我们利用诊断相关基因探索了COPD的免疫格局。我们发现,COPD组和对照组之间树突状细胞的浸润丰度存在显著差异。最后,基于单细胞RNA测序(scRNA-seq)数据探索了每种细胞类型的通讯模式。确定了树突状细胞(DCS)与其他细胞群体之间通讯所涉及的重要途径在COPD发生和发展中的关键作用。

https://cdn.ncbi.nlm.nih.gov/pmc/blobs/4b6c/10950670/b22737c25394/gr1.jpg

文献AI研究员

20分钟写一篇综述,助力文献阅读效率提升50倍。

立即体验

用中文搜PubMed

大模型驱动的PubMed中文搜索引擎

马上搜索

文档翻译

学术文献翻译模型,支持多种主流文档格式。

立即体验