Suppr超能文献

三阴性乳腺癌中性粒细胞相关亚型的鉴定和验证及其预后模型的建立。

Identification and validation of neutrophils-related subtypes and prognosis model in triple negative breast cancer.

机构信息

Department of Breast and Thyroid Surgery, The First Affiliated Hospital of Chongqing Medical University, Chongqing, China.

Institute of Life Sciences, Chongqing Medical University, Chongqing, China.

出版信息

J Cancer Res Clin Oncol. 2024 Mar 21;150(3):149. doi: 10.1007/s00432-024-05651-3.

Abstract

BACKGROUND

Neutrophils are considered to be crucial players in the initiation and progression of cancer. However, the complex relationship between neutrophils and cancer prognosis remains elusive, mainly due to the significant plasticity and diversity exhibited by these immune cells.

METHODS

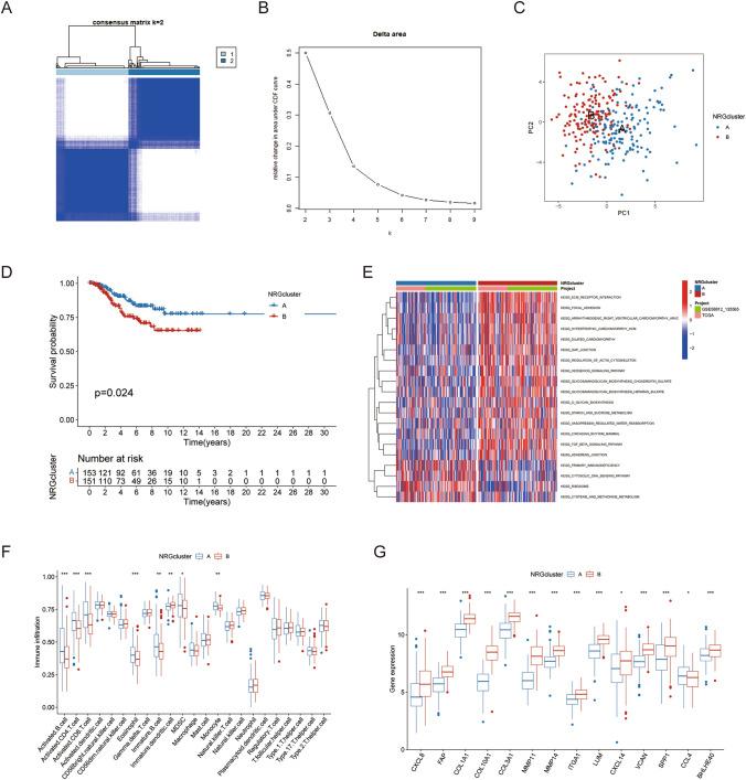
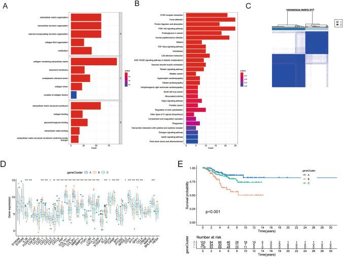
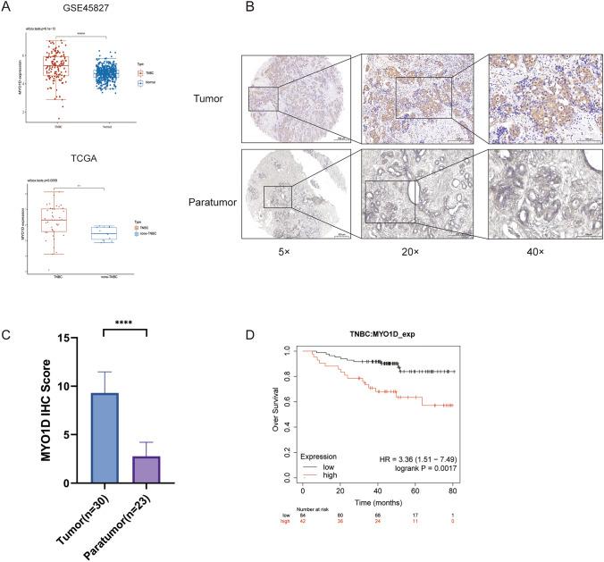
As part of our thorough investigation, we examined 38 Neutrophils-Related Genes (NRGs) and the associated copy number variations (CNV), somatic mutations, and gene expression patterns in relation to triple negative breast cancer (TNBC). The interactions between these genes, their biological roles, and their possible prognostic significance were then examined. With the NRGs as our basis, we applied Lasso and Cox regression analyses to create a predictive model for overall survival (OS). Furthermore, TNBC tissue and a public database were used to assess changes in MYO1D expression (MYO1D is characterized as a member of the myosin-I family, a group of motor proteins based on actin), its connection to neutrophil infiltration, and the clinical importance of MYO1D in TNBC.

RESULTS

Four neutrophil-related genes were included in the development of a prognostic model based on neutrophils. The model was further shown to be an independent predicted factor for overall survival by multivariate Cox regression analysis. According to this study, neutrophil subtype B as well as gene subtype B, were associated with activated cancer immunity and poor prognosis of TNBC patients. Furthermore, considering that poor OS was linked to increased MYO1D expression, MYO1D was increased in TNBC tissues and associated with neutrophil infiltration. In vitro experiments also confirmed that MYO1D facilitates breast cancer invasion and metastasis.

CONCLUSION

Based on the degree of gene expression linked to neutrophils, a unique prognostic model was created. MYO1D could be a potential prognostic biomarker in TNBC patients and also a prospective target for therapy.

摘要

背景

中性粒细胞被认为是癌症发生和进展的关键参与者。然而,中性粒细胞与癌症预后之间的复杂关系仍然难以捉摸,主要是由于这些免疫细胞表现出显著的可塑性和多样性。

方法

作为我们全面研究的一部分,我们检查了 38 个与中性粒细胞相关的基因(NRGs)及其与三阴性乳腺癌(TNBC)相关的拷贝数变异(CNV)、体细胞突变和基因表达模式。然后检查了这些基因之间的相互作用、它们的生物学作用以及它们可能的预后意义。我们以 NRGs 为基础,应用 Lasso 和 Cox 回归分析创建了一个用于总生存期(OS)预测的模型。此外,我们使用 TNBC 组织和公共数据库来评估 MYO1D 表达的变化(MYO1D 是肌球蛋白-I 家族的成员,肌球蛋白-I 家族是基于肌动蛋白的一类运动蛋白),其与中性粒细胞浸润的关系以及 MYO1D 在 TNBC 中的临床重要性。

结果

基于中性粒细胞,开发了一个包含四个中性粒细胞相关基因的预后模型。多变量 Cox 回归分析进一步表明,该模型是 OS 的独立预测因素。根据这项研究,中性粒细胞亚型 B 以及基因亚型 B 与激活的癌症免疫和 TNBC 患者的不良预后相关。此外,由于不良的 OS 与 MYO1D 表达增加有关,因此在 TNBC 组织中观察到 MYO1D 增加,并与中性粒细胞浸润有关。体外实验也证实了 MYO1D 促进了乳腺癌的侵袭和转移。

结论

根据与中性粒细胞相关的基因表达程度,创建了一个独特的预后模型。MYO1D 可能是 TNBC 患者潜在的预后生物标志物,也是治疗的潜在靶点。

https://cdn.ncbi.nlm.nih.gov/pmc/blobs/bae8/11793254/a63d4dc57cc7/432_2024_5651_Fig1_HTML.jpg

文献AI研究员

20分钟写一篇综述,助力文献阅读效率提升50倍。

立即体验

用中文搜PubMed

大模型驱动的PubMed中文搜索引擎

马上搜索

文档翻译

学术文献翻译模型,支持多种主流文档格式。

立即体验