Suppr超能文献

DNAJB1-PRKACA 融合蛋白调控 LINC00473 促进肝纤维板层样癌的肿瘤生长和改变线粒体功能。

DNAJB1-PRKACA fusion protein-regulated LINC00473 promotes tumor growth and alters mitochondrial fitness in fibrolamellar carcinoma.

机构信息

Department of Biomedical Sciences, College of Veterinary Medicine, Cornell University, Ithaca, New York, United States of America.

Division of Nutritional Sciences, Cornell University, Ithaca, New York, United States of America.

出版信息

PLoS Genet. 2024 Mar 21;20(3):e1011216. doi: 10.1371/journal.pgen.1011216. eCollection 2024 Mar.

Abstract

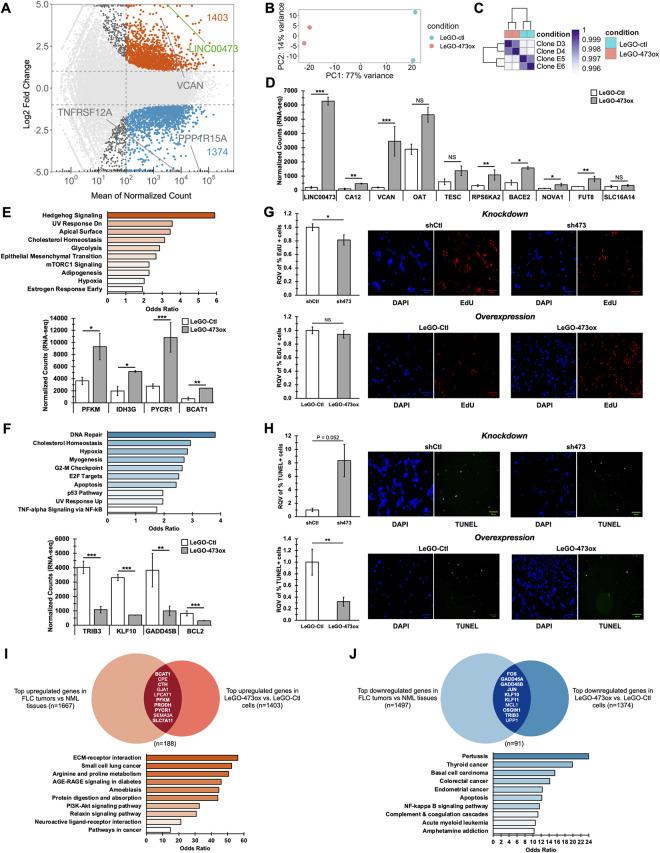
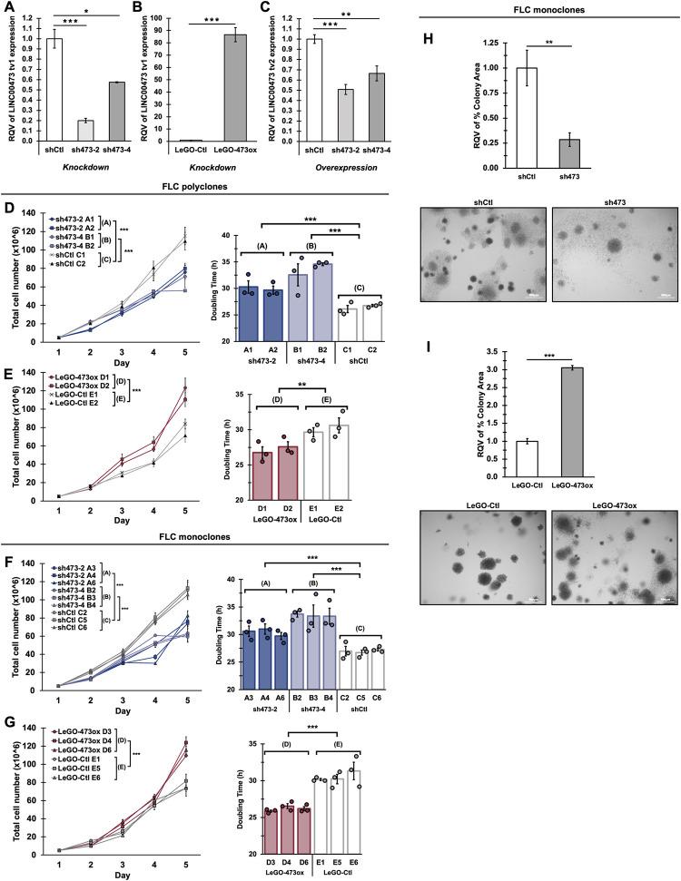
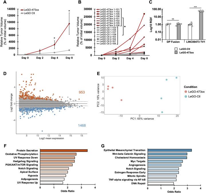
Fibrolamellar carcinoma (FLC) is a rare liver cancer that disproportionately affects adolescents and young adults. Currently, no standard of care is available and there remains a dire need for new therapeutics. Most patients harbor the fusion oncogene DNAJB1-PRKACA (DP fusion), but clinical inhibitors are not yet developed and it is critical to identify downstream mediators of FLC pathogenesis. Here, we identify long noncoding RNA LINC00473 among the most highly upregulated genes in FLC tumors and determine that it is strongly suppressed by RNAi-mediated inhibition of the DP fusion in FLC tumor epithelial cells. We show by loss- and gain-of-function studies that LINC00473 suppresses apoptosis, increases the expression of FLC marker genes, and promotes FLC growth in cell-based and in vivo disease models. Mechanistically, LINC00473 plays an important role in promoting glycolysis and altering mitochondrial activity. Specifically, LINC00473 knockdown leads to increased spare respiratory capacity, which indicates mitochondrial fitness. Overall, we propose that LINC00473 could be a viable target for this devastating disease.

摘要

纤维板层样肝细胞癌(FLC)是一种罕见的肝癌,在青少年和年轻成年人中发病率不成比例。目前,尚无标准的治疗方法,因此迫切需要新的治疗方法。大多数患者携带融合致癌基因 DNAJB1-PRKACA(DP 融合),但尚未开发出临床抑制剂,因此确定 FLC 发病机制的下游介质至关重要。在这里,我们在 FLC 肿瘤中发现了高度上调的基因中最上调的长非编码 RNA LINC00473,并确定它在 FLC 肿瘤上皮细胞中由 DP 融合的 RNAi 介导抑制强烈抑制。我们通过缺失和功能获得研究表明,LINC00473 抑制细胞凋亡,增加 FLC 标志物基因的表达,并在基于细胞和体内疾病模型中促进 FLC 生长。从机制上讲,LINC00473 在促进糖酵解和改变线粒体活性方面发挥着重要作用。具体来说,LINC00473 的敲低会导致备用呼吸能力增加,这表明线粒体适应性。总体而言,我们提出 LINC00473 可能是这种毁灭性疾病的可行靶标。

https://cdn.ncbi.nlm.nih.gov/pmc/blobs/471c/11020935/d2222b3d581a/pgen.1011216.g001.jpg

文献AI研究员

20分钟写一篇综述,助力文献阅读效率提升50倍。

立即体验

用中文搜PubMed

大模型驱动的PubMed中文搜索引擎

马上搜索

文档翻译

学术文献翻译模型,支持多种主流文档格式。

立即体验