Suppr超能文献

多胺分解代谢的激活促进谷氨酰胺代谢,并为肺癌创造了一个可靶向的弱点。

Activation of polyamine catabolism promotes glutamine metabolism and creates a targetable vulnerability in lung cancer.

机构信息

Department of Cellular and Genetic Medicine, School of Basic Medical Sciences, Fudan University, Shanghai 200032, China.

Bio-med Big Data Center, Key Laboratory of Computational Biology, Shanghai Institute of Nutrition and Health, University of Chinese Academy of Sciences, Chinese Academy of Sciences, Shanghai, China.

出版信息

Proc Natl Acad Sci U S A. 2024 Mar 26;121(13):e2319429121. doi: 10.1073/pnas.2319429121. Epub 2024 Mar 21.

Abstract

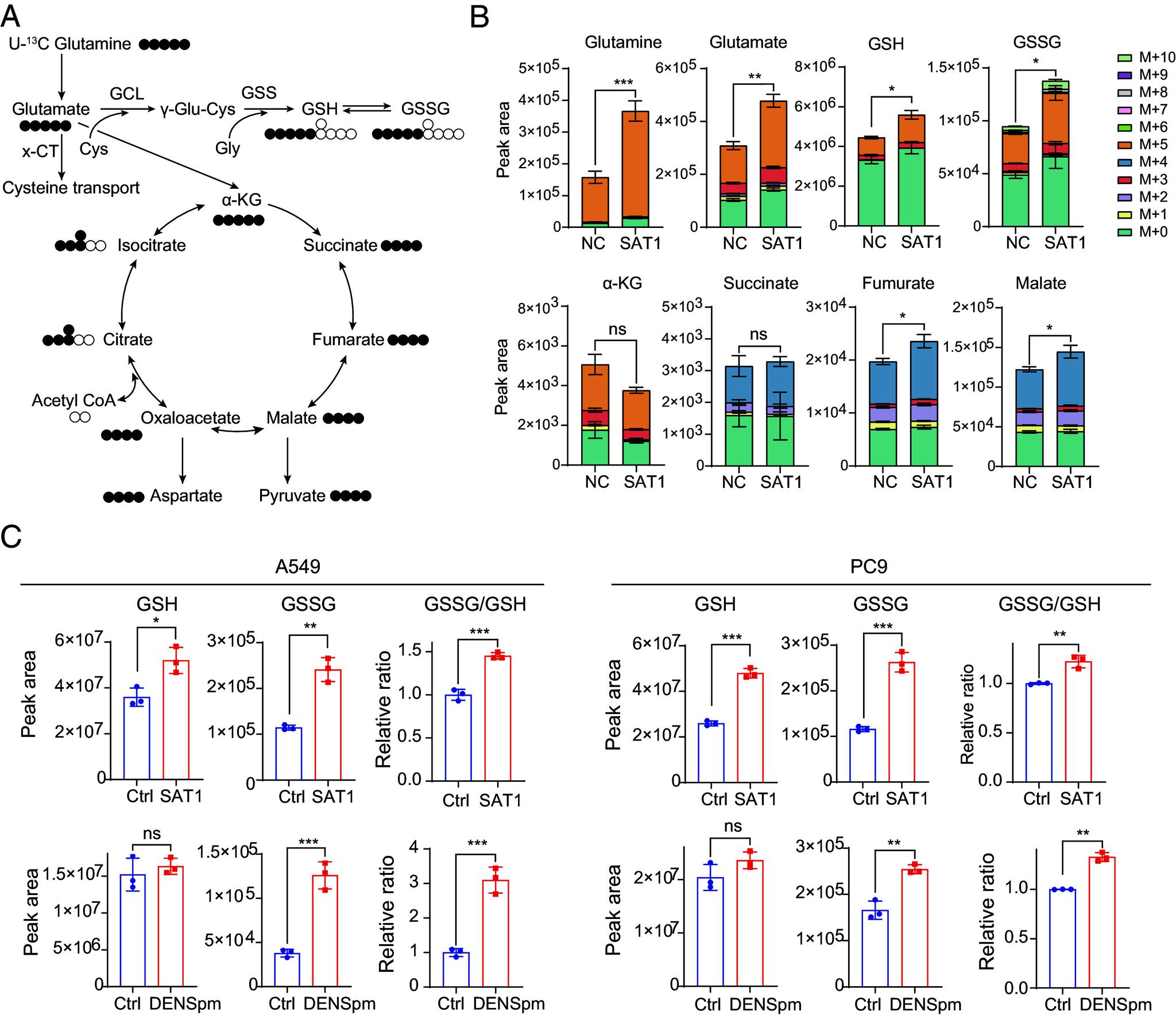
Polyamines are a class of small polycationic alkylamines that play essential roles in both normal and cancer cell growth. Polyamine metabolism is frequently dysregulated and considered a therapeutic target in cancer. However, targeting polyamine metabolism as monotherapy often exhibits limited efficacy, and the underlying mechanisms are incompletely understood. Here we report that activation of polyamine catabolism promotes glutamine metabolism, leading to a targetable vulnerability in lung cancer. Genetic and pharmacological activation of spermidine/spermine N1-acetyltransferase 1 (SAT1), the rate-limiting enzyme of polyamine catabolism, enhances the conversion of glutamine to glutamate and subsequent glutathione (GSH) synthesis. This metabolic rewiring ameliorates oxidative stress to support lung cancer cell proliferation and survival. Simultaneous glutamine limitation and SAT1 activation result in ROS accumulation, growth inhibition, and cell death. Importantly, pharmacological inhibition of either one of glutamine transport, glutaminase, or GSH biosynthesis in combination with activation of polyamine catabolism synergistically suppresses lung cancer cell growth and xenograft tumor formation. Together, this study unveils a previously unappreciated functional interconnection between polyamine catabolism and glutamine metabolism and establishes cotargeting strategies as potential therapeutics in lung cancer.

摘要

多胺是一类带正电荷的小分子烷基胺,在正常细胞和癌细胞生长中都发挥着重要作用。多胺代谢经常失调,并被认为是癌症治疗的靶点。然而,作为单一疗法靶向多胺代谢通常显示出有限的疗效,其潜在机制尚不完全清楚。在这里,我们报告多胺分解代谢的激活促进了谷氨酰胺代谢,导致肺癌的可靶向脆弱性。通过基因和药理学手段激活多胺分解代谢的限速酶精脒/精胺 N1-乙酰基转移酶 1(SAT1),增强了谷氨酰胺向谷氨酸的转化以及随后的谷胱甘肽(GSH)合成。这种代谢重编程减轻了氧化应激,从而支持肺癌细胞的增殖和存活。同时限制谷氨酰胺和激活 SAT1 会导致 ROS 积累、生长抑制和细胞死亡。重要的是,联合使用谷氨酰胺转运蛋白、谷氨酰胺酶或 GSH 生物合成的药理学抑制剂与多胺分解代谢的激活相结合,协同抑制肺癌细胞的生长和异种移植肿瘤的形成。总之,这项研究揭示了多胺分解代谢和谷氨酰胺代谢之间以前未被重视的功能联系,并确立了联合靶向策略作为肺癌潜在的治疗方法。

https://cdn.ncbi.nlm.nih.gov/pmc/blobs/ab01/10990097/ca0f86a8ed47/pnas.2319429121fig01.jpg

文献AI研究员

20分钟写一篇综述,助力文献阅读效率提升50倍。

立即体验

用中文搜PubMed

大模型驱动的PubMed中文搜索引擎

马上搜索

文档翻译

学术文献翻译模型,支持多种主流文档格式。

立即体验