Suppr超能文献

靶向降解己糖激酶 2 用于急性肺损伤的抗炎治疗。

Targeted degradation of hexokinase 2 for anti‑inflammatory treatment in acute lung injury.

机构信息

College of Pharmacy, Guangxi University of Chinese Medicine, Nanning, Guangxi Zhuang Autonomous Region 530000, P.R. China.

Department of Pulmonology, Sir Run Run Shaw Hospital, Zhejiang University School of Medicine, Hangzhou, Zhejiang 310016, P.R. China.

出版信息

Mol Med Rep. 2024 May;29(5). doi: 10.3892/mmr.2024.13206. Epub 2024 Mar 22.

Abstract

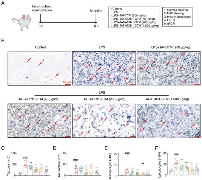
Acute lung injury (ALI) is an acute inflammatory lung disease associated with both innate and adaptive immune responses. Hexokinase 2 (HK2) is specifically highly expressed in numerous types of inflammation‑related diseases and models. In the present study and effects of targeted degradation of HK2 on ALI were explored. The degradation of HK2 by the targeting peptide TAT (transactivator of transcription protein of HIV‑1)‑ataxin 1 (ATXN1)‑chaperone‑mediated autophagy‑targeting motif (CTM) was demonstrated by ELISA and western blotting and . The inhibitory effects of TAT‑ATXN1‑CTM on lipopolysaccharide (LPS)‑induced inflammatory responses were examined using ELISAs. The therapeutic effects of TAT‑ATXN1‑CTM on LPS‑induced ALI were examined via histological examination and ELISAs in mice. 10 M TAT‑ATXN1‑CTM administration decreased HK2 protein expression and the secretion of proinflammatory cytokines (TNF‑α and IL‑1β) without altering HK2 mRNA expression in LPS‑treated both and , while pathological lung tissue damage and the accumulation of leukocytes, neutrophils, macrophages and lymphocytes in ALI were also significantly suppressed by 10 M TAT‑ATXN1‑CTM treatment. TAT‑ATXN1‑CTM exhibited anti‑inflammatory activity and decreased the severity of ALI . HK2 degradation may represent a novel therapeutic approach for ALI.

摘要

急性肺损伤 (ALI) 是一种与固有和适应性免疫反应相关的急性炎症性肺病。己糖激酶 2 (HK2) 在多种与炎症相关的疾病和模型中特异性高度表达。在本研究中,探讨了靶向降解 HK2 对 ALI 的影响。通过 ELISA 和 Western blot 证实了靶向肽 TAT(HIV-1 的转录激活蛋白)-ataxin 1 (ATXN1)-伴侣介导的自噬靶向基序 (CTM) 对 HK2 的降解作用。使用 ELISA 检查 TAT-ATXN1-CTM 对脂多糖 (LPS) 诱导的炎症反应的抑制作用。通过组织学检查和小鼠 ELISA 检查 TAT-ATXN1-CTM 对 LPS 诱导的 ALI 的治疗效果。10 μM TAT-ATXN1-CTM 给药可降低 LPS 处理的 和 中 HK2 蛋白表达和促炎细胞因子(TNF-α和 IL-1β)的分泌,而不改变 HK2 mRNA 表达,同时,10 μM TAT-ATXN1-CTM 治疗还显著抑制了 ALI 中肺组织损伤和白细胞、中性粒细胞、巨噬细胞和淋巴细胞的积累。TAT-ATXN1-CTM 具有抗炎活性,降低了 ALI 的严重程度。HK2 降解可能代表 ALI 的一种新的治疗方法。

https://cdn.ncbi.nlm.nih.gov/pmc/blobs/4fb0/10975098/f05bdf889c89/mmr-29-05-13206-g00.jpg

文献AI研究员

20分钟写一篇综述,助力文献阅读效率提升50倍。

立即体验

用中文搜PubMed

大模型驱动的PubMed中文搜索引擎

马上搜索

文档翻译

学术文献翻译模型,支持多种主流文档格式。

立即体验