Suppr超能文献

单细胞 RNA 测序与批量 RNA 测序分析相结合,鉴定出肺腺癌中与肿瘤免疫微环境相关的 lncRNA 特征。

Single-cell RNA sequencing integrated with bulk RNA sequencing analysis identifies a tumor immune microenvironment-related lncRNA signature in lung adenocarcinoma.

机构信息

Department of Interventional Radiology, The First Affiliated Hospital of Zhengzhou University, Zhengzhou, 450052, Henan, China.

Department of Respiratory and Critical Care Medicine, The First Affiliated Hospital of Zhengzhou University, Zhengzhou, 450052, Henan, China.

出版信息

BMC Biol. 2024 Mar 22;22(1):69. doi: 10.1186/s12915-024-01866-5.

Abstract

BACKGROUND

Recently, long non-coding RNAs (lncRNAs) have been demonstrated as essential roles in tumor immune microenvironments (TIME). Nevertheless, researches on the clinical significance of TIME-related lncRNAs are limited in lung adenocarcinoma (LUAD).

METHODS

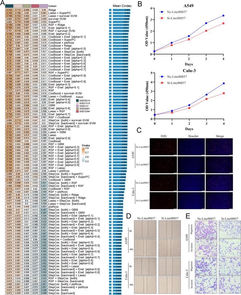
Single-cell RNA sequencing and bulk RNA sequencing data are integrated to identify TIME-related lncRNAs. A total of 1368 LUAD patients are enrolled from 6 independent datasets. An integrative machine learning framework is introduced to develop a TIME-related lncRNA signature (TRLS).

RESULTS

This study identified TIME-related lncRNAs from integrated analysis of single‑cell and bulk RNA sequencing data. According to these lncRNAs, a TIME-related lncRNA signature was developed and validated from an integrative procedure in six independent cohorts. TRLS exhibited a robust and reliable performance in predicting overall survival. Superior prediction performance barged TRLS to the forefront from comparison with general clinical features, molecular characters, and published signatures. Moreover, patients with low TRLS displayed abundant immune cell infiltration and active lipid metabolism, while patients with high TRLS harbored significant genomic alterations, high PD-L1 expression, and elevated DNA damage repair (DDR) relevance. Notably, subclass mapping analysis of nine immunotherapeutic cohorts demonstrated that patients with high TRLS were more sensitive to immunotherapy.

CONCLUSIONS

This study developed a promising tool based on TIME-related lncRNAs, which might contribute to tailored treatment and prognosis management of LUAD patients.

摘要

背景

最近,长链非编码 RNA(lncRNA)被证明在肿瘤免疫微环境(TIME)中具有重要作用。然而,在肺腺癌(LUAD)中,关于与 TIME 相关的 lncRNA 的临床意义的研究还很有限。

方法

整合单细胞 RNA 测序和批量 RNA 测序数据,以鉴定与 TIME 相关的 lncRNAs。从 6 个独立数据集共纳入 1368 例 LUAD 患者。引入了一种综合机器学习框架来开发与 TIME 相关的 lncRNA 特征(TRLS)。

结果

本研究通过单细胞和批量 RNA 测序数据的综合分析鉴定了与 TIME 相关的 lncRNAs。根据这些 lncRNAs,从六个独立队列的综合程序中开发并验证了一个与 TIME 相关的 lncRNA 特征。TRLS 在预测总生存期方面表现出强大而可靠的性能。与一般临床特征、分子特征和已发表的特征相比,优越的预测性能使 TRLS 脱颖而出。此外,低 TRLS 患者表现出丰富的免疫细胞浸润和活跃的脂质代谢,而高 TRLS 患者则具有显著的基因组改变、高 PD-L1 表达和升高的 DNA 损伤修复(DDR)相关性。值得注意的是,对 9 个免疫治疗队列的亚类映射分析表明,高 TRLS 患者对免疫治疗更敏感。

结论

本研究开发了一种基于与 TIME 相关的 lncRNA 的有前途的工具,这可能有助于为 LUAD 患者提供量身定制的治疗和预后管理。

https://cdn.ncbi.nlm.nih.gov/pmc/blobs/0e1c/10960411/2ee392d96dca/12915_2024_1866_Fig1_HTML.jpg

文献AI研究员

20分钟写一篇综述,助力文献阅读效率提升50倍。

立即体验

用中文搜PubMed

大模型驱动的PubMed中文搜索引擎

马上搜索

文档翻译

学术文献翻译模型,支持多种主流文档格式。

立即体验