Suppr超能文献

乳酰化相关基因在克罗恩病中的免疫特征:基于批量和单细胞 RNA 测序数据的综合分析。

Immunological profile of lactylation-related genes in Crohn's disease: a comprehensive analysis based on bulk and single-cell RNA sequencing data.

机构信息

Department of Gastroenterology, Zhongshan Hospital of Xiamen University, School of Medicine, Xiamen University, Xiamen, 361004, Fujian, People's Republic of China.

Institute for Microbial Ecology, School of Medicine, Xiamen University, Xiamen, 361004, Fujian, People's Republic of China.

出版信息

J Transl Med. 2024 Mar 23;22(1):300. doi: 10.1186/s12967-024-05092-z.

Abstract

BACKGROUND

Crohn's disease (CD) is a disease characterized by intestinal immune dysfunction, often accompanied by metabolic abnormalities. Disturbances in lactate metabolism have been found in the intestine of patients with CD, but studies on the role of lactate and related Lactylation in the pathogenesis of CD are still unknown.

METHODS

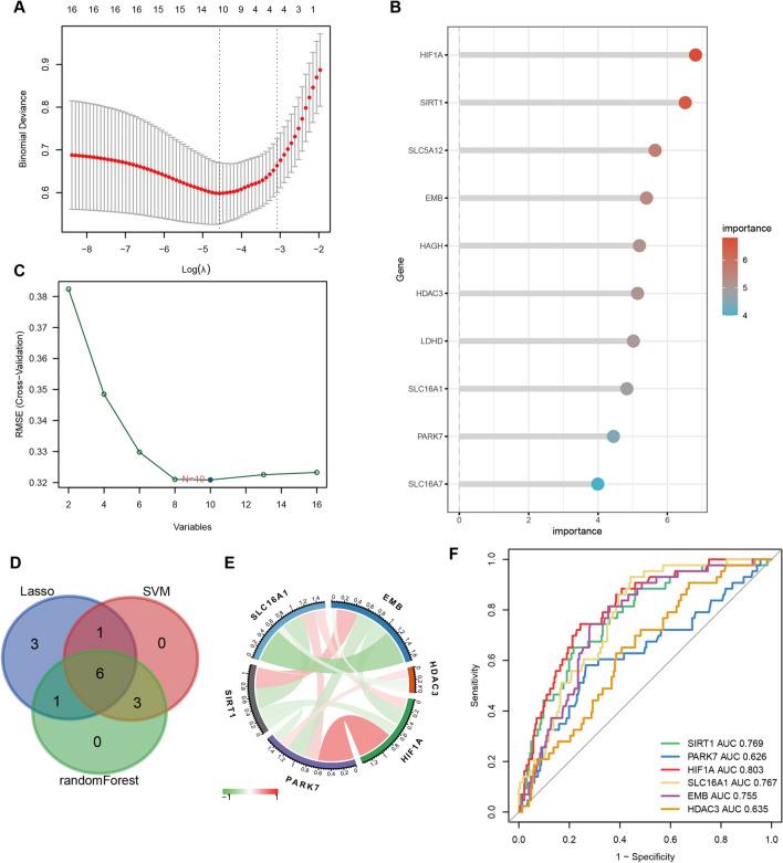
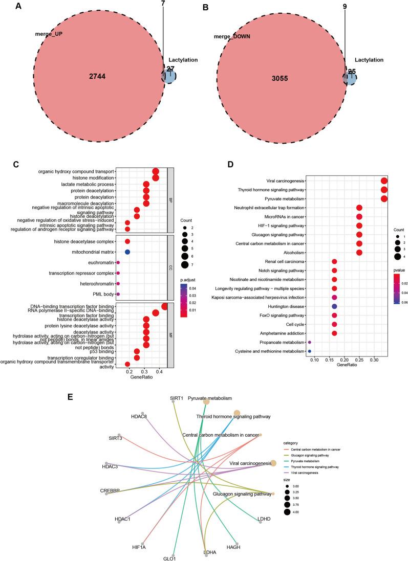
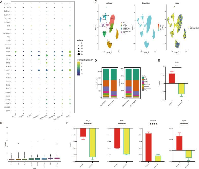
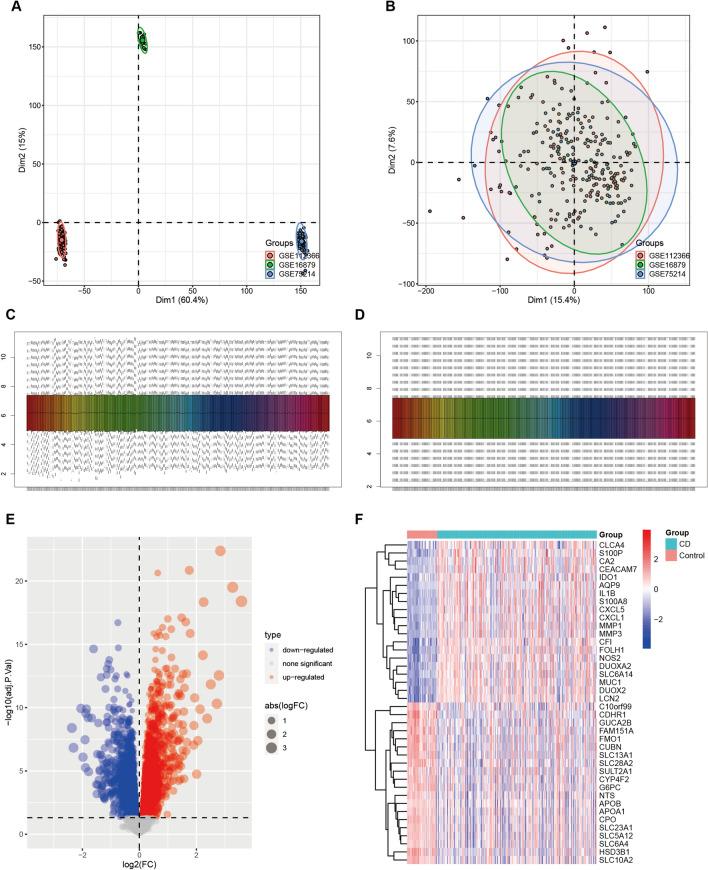
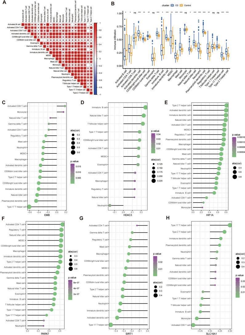
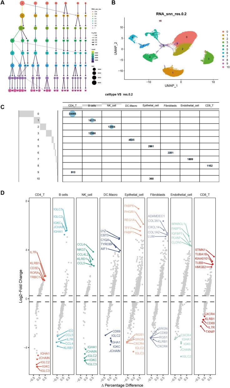
We identified the core genes associated with Lactylation by downloading and merging three CD-related datasets (GSE16879, GSE75214, and GSE112366) from the GEO database, and analyzed the functions associated with the hub genes and the correlation between their expression levels and immune infiltration through comprehensive analysis. We explored the Lactylation levels of different immune cells using single-cell data and further analyzed the differences in Lactylation levels between inflammatory and non-inflammatory sites.

RESULTS

We identified six Lactylation-related hub genes that are highly associated with CD. Further analysis revealed that these six hub genes were highly correlated with the level of immune cell infiltration. To further clarify the effect of Lactylation on immune cells, we analyzed single-cell sequencing data of immune cells from inflammatory and non-inflammatory sites in CD patients and found that there were significant differences in the levels of Lactylation between different types of immune cells, and that the levels of Lactylation were significantly higher in immune cells from inflammatory sites.

CONCLUSIONS

These results suggest that Lactylation-related genes and their functions are closely associated with changes in inflammatory cells in CD patients.

摘要

背景

克罗恩病(CD)是一种以肠道免疫功能障碍为特征的疾病,常伴有代谢异常。在 CD 患者的肠道中发现了乳酸代谢紊乱,但乳酸及其相关 Lactylation 在 CD 发病机制中的作用的研究尚不清楚。

方法

我们通过从 GEO 数据库下载和合并三个与 CD 相关的数据集(GSE16879、GSE75214 和 GSE112366),确定了与 Lactylation 相关的核心基因,并通过综合分析分析了与这些基因相关的功能以及它们的表达水平与免疫浸润之间的相关性。我们使用单细胞数据探索了不同免疫细胞的 Lactylation 水平,并进一步分析了炎症和非炎症部位之间 Lactylation 水平的差异。

结果

我们确定了六个与 CD 高度相关的 Lactylation 相关的枢纽基因。进一步分析表明,这六个枢纽基因与免疫细胞浸润水平高度相关。为了进一步阐明 Lactylation 对免疫细胞的影响,我们分析了 CD 患者炎症和非炎症部位的免疫细胞的单细胞测序数据,发现不同类型的免疫细胞之间的 Lactylation 水平存在显著差异,并且炎症部位的免疫细胞中的 Lactylation 水平明显更高。

结论

这些结果表明,Lactylation 相关基因及其功能与 CD 患者炎症细胞的变化密切相关。

https://cdn.ncbi.nlm.nih.gov/pmc/blobs/cb1f/10960451/fd4b02e4901b/12967_2024_5092_Fig1_HTML.jpg

文献AI研究员

20分钟写一篇综述,助力文献阅读效率提升50倍。

立即体验

用中文搜PubMed

大模型驱动的PubMed中文搜索引擎

马上搜索

文档翻译

学术文献翻译模型,支持多种主流文档格式。

立即体验