Suppr超能文献

Piezo1 调节脑膜淋巴管的引流,减轻过多的 CSF 积聚。

Piezo1 regulates meningeal lymphatic vessel drainage and alleviates excessive CSF accumulation.

机构信息

Department of Surgery, Norris Comprehensive Cancer Center, Keck School of Medicine, University of Southern California, Los Angeles, CA, USA.

Department of Biochemistry and Molecular Medicine, Norris Comprehensive Cancer Center, Keck School of Medicine, University of Southern California, Los Angeles, CA, USA.

出版信息

Nat Neurosci. 2024 May;27(5):913-926. doi: 10.1038/s41593-024-01604-8. Epub 2024 Mar 25.

Abstract

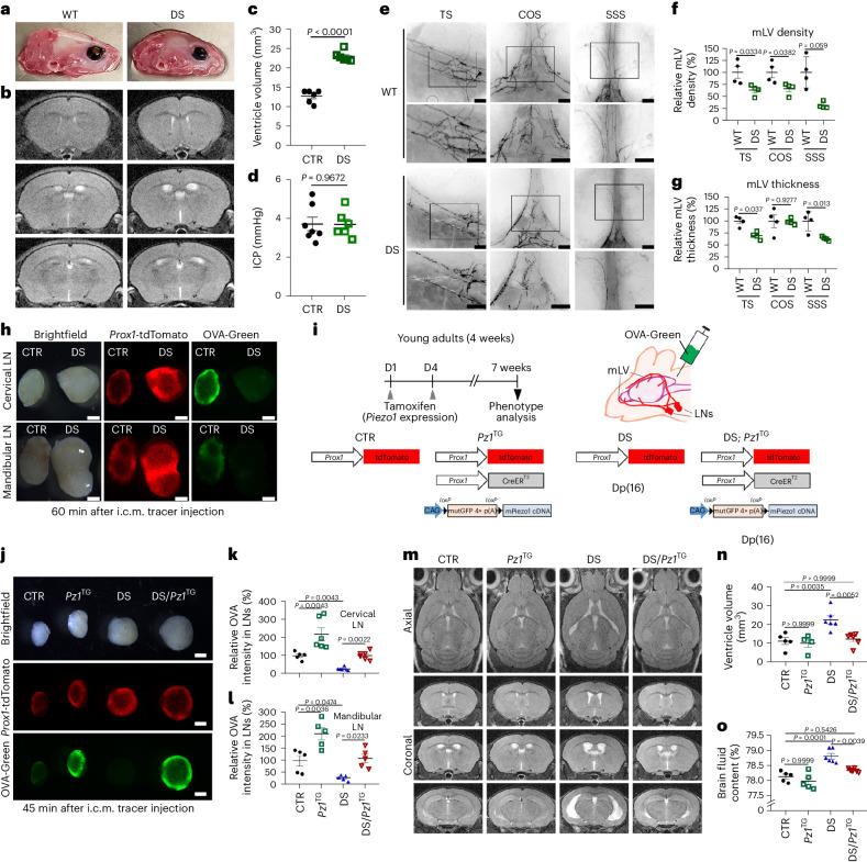
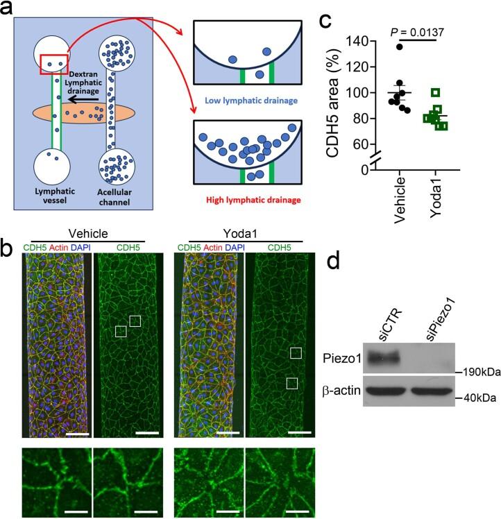
Piezo1 regulates multiple aspects of the vascular system by converting mechanical signals generated by fluid flow into biological processes. Here, we find that Piezo1 is necessary for the proper development and function of meningeal lymphatic vessels and that activating Piezo1 through transgenic overexpression or treatment with the chemical agonist Yoda1 is sufficient to increase cerebrospinal fluid (CSF) outflow by improving lymphatic absorption and transport. The abnormal accumulation of CSF, which often leads to hydrocephalus and ventriculomegaly, currently lacks effective treatments. We discovered that meningeal lymphatics in mouse models of Down syndrome were incompletely developed and abnormally formed. Selective overexpression of Piezo1 in lymphatics or systemic administration of Yoda1 in mice with hydrocephalus or Down syndrome resulted in a notable decrease in pathological CSF accumulation, ventricular enlargement and other associated disease symptoms. Together, our study highlights the importance of Piezo1-mediated lymphatic mechanotransduction in maintaining brain fluid drainage and identifies Piezo1 as a promising therapeutic target for treating excessive CSF accumulation and ventricular enlargement.

摘要

Piezo1 通过将流体流动产生的机械信号转化为生物过程,调节血管系统的多个方面。在这里,我们发现 Piezo1 对于脑膜淋巴管的正常发育和功能是必需的,通过过表达转基因或用化学激动剂 Yoda1 激活 Piezo1,足以通过改善淋巴管吸收和运输来增加脑脊液(CSF)外流。脑脊液的异常积聚,通常导致脑积水和脑室扩大,目前缺乏有效的治疗方法。我们发现唐氏综合征小鼠模型中的脑膜淋巴管发育不完全且异常形成。在脑积水或唐氏综合征小鼠中选择性地在淋巴管中过表达 Piezo1 或全身给予 Yoda1,可显著减少病理性 CSF 积聚、脑室扩大和其他相关疾病症状。总之,我们的研究强调了 Piezo1 介导的淋巴管机械转导在维持脑液引流中的重要性,并将 Piezo1 鉴定为治疗过多 CSF 积聚和脑室扩大的有希望的治疗靶点。

https://cdn.ncbi.nlm.nih.gov/pmc/blobs/fb54/11088999/daf1aae16634/41593_2024_1604_Fig1_HTML.jpg

文献AI研究员

20分钟写一篇综述,助力文献阅读效率提升50倍。

立即体验

用中文搜PubMed

大模型驱动的PubMed中文搜索引擎

马上搜索

文档翻译

学术文献翻译模型,支持多种主流文档格式。

立即体验