Suppr超能文献

一种与乳酸代谢相关的特征可预测卵巢癌患者的预后和免疫微环境。

A lactate metabolism-related signature predicting patient prognosis and immune microenvironment in ovarian cancer.

机构信息

Department of Obstetrics, Women's Hospital, School of Medicine, Zhejiang University, Hangzhou, China.

Department of Gynecologic Oncology, Women's Hospital, School of Medicine, Zhejiang University, Hangzhou, China.

出版信息

Front Endocrinol (Lausanne). 2024 Mar 11;15:1372413. doi: 10.3389/fendo.2024.1372413. eCollection 2024.

Abstract

INTRODUCTION

Ovarian cancer (OV) is a highly lethal gynecological malignancy with a poor prognosis. Lactate metabolism is crucial for tumor cell survival, proliferation, and immune evasion. Our study aims to investigate the role of lactate metabolism-related genes (LMRGs) in OV and their potential as biomarkers for prognosis, immune microenvironment, and immunotherapy response.

METHODS

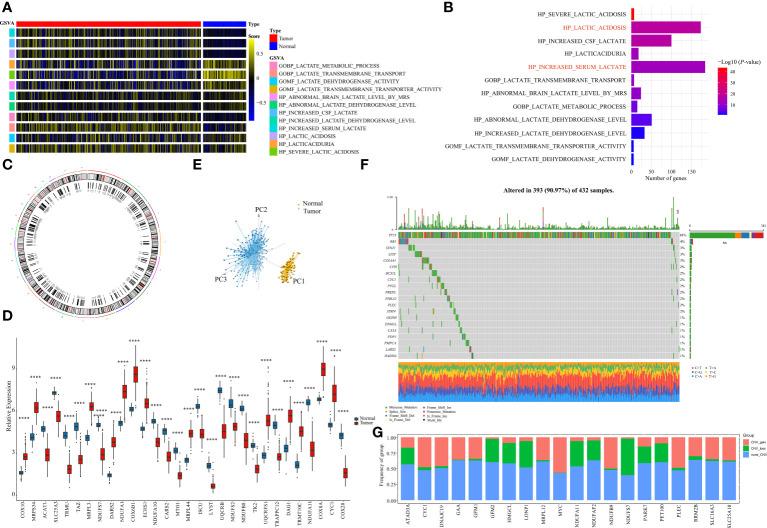
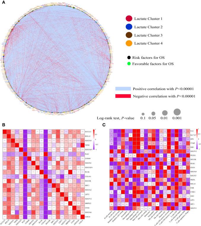
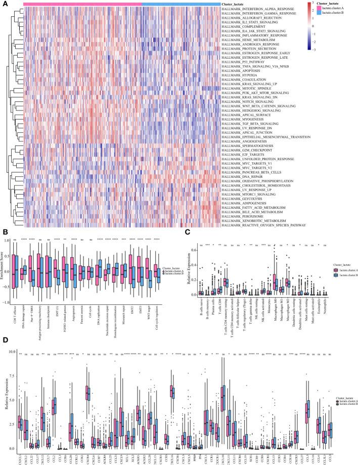
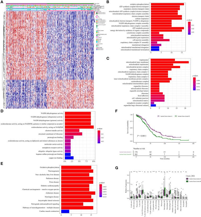
Ovarian samples were collected from the TCGA cohort. And 12 lactate-related pathways were identified from the MsigDB database. Differentially expressed genes within these pathways were designated as LMRGs, which undergo unsupervised clustering to identify distinct clusters based on LMRGs. Subsequently, we assessed survival outcomes, immune cell infiltration levels, Hallmaker pathway activation patterns, and chemotaxis among different subtypes. After conducting additional unsupervised clustering based on differentially expressed genes (DEGs), significant differences in the expression of LMRGs between the two clusters were observed. The differentially expressed genes were subjected to subsequent functional enrichment analysis. Furthermore, we construct a model incorporating LMRGs. Subsequently, the lactate score for each tumor sample was calculated based on this model, facilitating the classification of samples into high and low groups according to their respective lactate scores. Distinct groups examined disparities in survival prognosis, copy number variation (CNV), single nucleotide variation (SNV), and immune infiltration. The lactate score served as a quantitative measure of OV's lactate metabolism pattern and an independent prognostic factor.

RESULTS

This study investigated the potential role of LMRGs in tumor microenvironment diversity and prognosis in OV, suggesting that LMRGs play a crucial role in OV progression and the tumor microenvironment, thus serving as novel indicators for prognosis, immune microenvironment status, and response to immunotherapy.

摘要

简介

卵巢癌(OV)是一种高度致命的妇科恶性肿瘤,预后不良。乳酸代谢对于肿瘤细胞的存活、增殖和免疫逃逸至关重要。我们的研究旨在探讨乳酸代谢相关基因(LMRGs)在 OV 中的作用及其作为预后、免疫微环境和免疫治疗反应生物标志物的潜力。

方法

从 TCGA 队列中收集卵巢样本。并从 MsigDB 数据库中确定了 12 个与乳酸相关的途径。这些途径内差异表达的基因被指定为 LMRGs,通过无监督聚类根据 LMRGs 识别不同的簇。随后,我们评估了不同亚型之间的生存结果、免疫细胞浸润水平、Hallmaker 途径激活模式和趋化性。在基于差异表达基因(DEGs)进行额外的无监督聚类后,观察到两个聚类之间 LMRGs 的表达存在显著差异。对差异表达基因进行了后续的功能富集分析。此外,我们构建了一个包含 LMRGs 的模型。随后,根据该模型计算每个肿瘤样本的乳酸分数,根据各自的乳酸分数将样本分类为高分组和低分组。对不同组进行生存预后、拷贝数变异(CNV)、单核苷酸变异(SNV)和免疫浸润的差异分析。乳酸分数是 OV 乳酸代谢模式的定量测量,也是独立的预后因素。

结果

本研究探讨了 LMRGs 在 OV 肿瘤微环境多样性和预后中的潜在作用,表明 LMRGs 在 OV 进展和肿瘤微环境中发挥着重要作用,因此可作为预后、免疫微环境状态和免疫治疗反应的新型指标。

https://cdn.ncbi.nlm.nih.gov/pmc/blobs/cef7/10961354/6aebf20cd8b2/fendo-15-1372413-g001.jpg

文献AI研究员

20分钟写一篇综述,助力文献阅读效率提升50倍。

立即体验

用中文搜PubMed

大模型驱动的PubMed中文搜索引擎

马上搜索

文档翻译

学术文献翻译模型,支持多种主流文档格式。

立即体验