Suppr超能文献

USP3 通过去泛素化 EPHA2 并激活 PI3K/AKT 信号通路促进骨肉瘤进展。

USP3 promotes osteosarcoma progression via deubiquitinating EPHA2 and activating the PI3K/AKT signaling pathway.

机构信息

Orthopedic Hospital, The First Affiliated Hospital, Jiangxi Medical College, Nanchang University, Nanchang, China.

Medical Innovation Center, The First Affiliated Hospital, Jiangxi Medical College, Nanchang University, Nanchang, China.

出版信息

Cell Death Dis. 2024 Mar 26;15(3):235. doi: 10.1038/s41419-024-06624-7.

Abstract

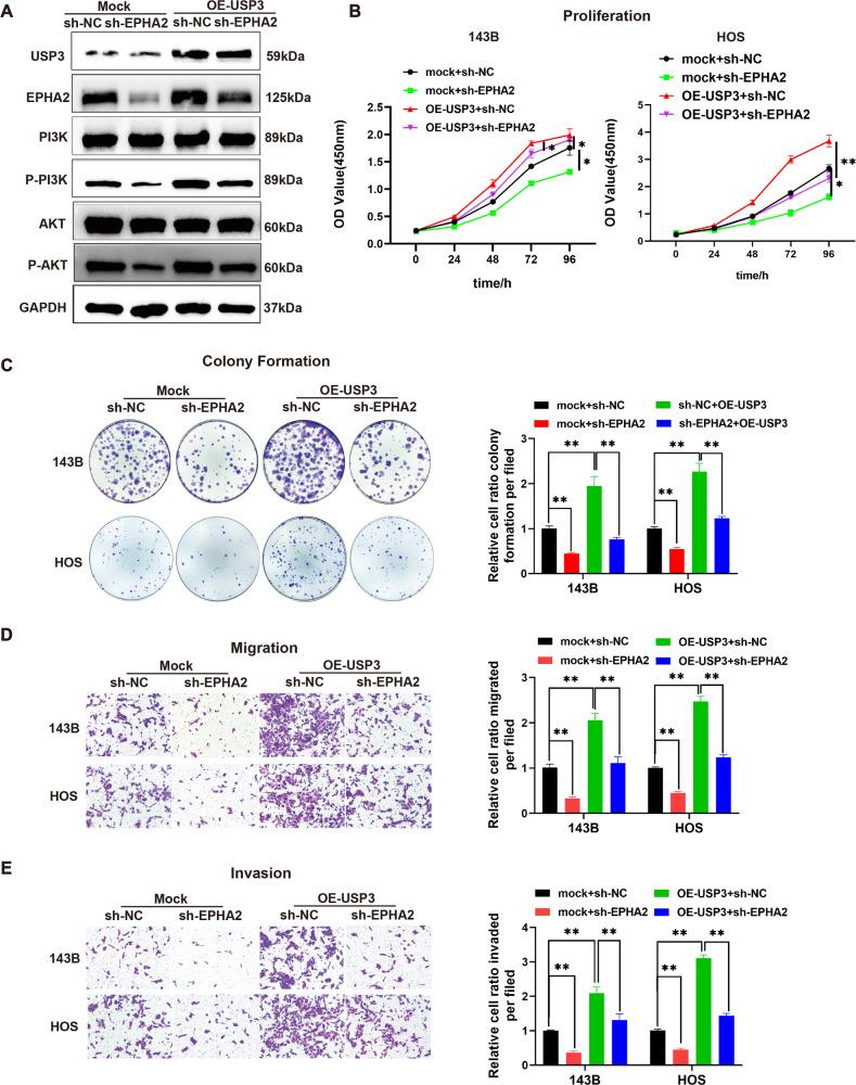
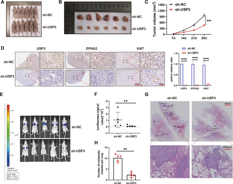
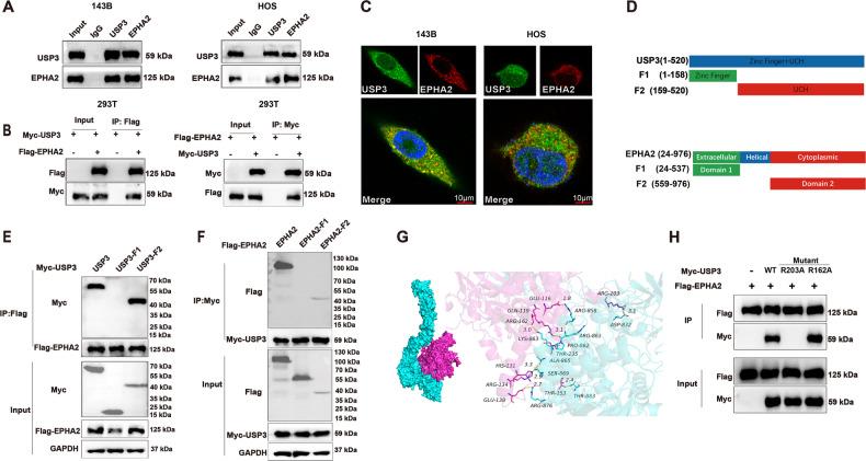
Ubiquitin-specific protease 3 (USP3) plays an important role in the progression of various tumors. However, the role of USP3 in osteosarcoma (OS) remains poorly understood. The aim of this study was to explore the biological function of USP3 in OS and the underlying molecular mechanism. We found that OS had higher USP3 expression compared with that of normal bone tissue, and high expression of USP3 was associated with poor prognosis in patients with OS. Overexpression of USP3 significantly increased OS cell proliferation, migration, and invasion. Mechanistically, USP3 led to the activation of the PI3K/AKT signaling pathway in OS by binding to EPHA2 and then reducing its protein degradation. Notably, the truncation mutant USP3-F2 (159-520) interacted with EPHA2, and amino acid 203 was found to play an important role in this process. And knockdown of EPHA2 expression reversed the pro-tumour effects of USP3-upregulating. Thus, our study indicates the USP3/EPHA2 axis may be a novel potential target for OS treatment.

摘要

泛素特异性蛋白酶 3(USP3)在各种肿瘤的进展中起着重要作用。然而,USP3 在骨肉瘤(OS)中的作用仍知之甚少。本研究旨在探讨 USP3 在 OS 中的生物学功能及其潜在的分子机制。我们发现 OS 中的 USP3 表达高于正常骨组织,并且 USP3 的高表达与 OS 患者的预后不良相关。过表达 USP3 显著增加了 OS 细胞的增殖、迁移和侵袭。机制上,USP3 通过与 EPHA2 结合,然后减少其蛋白降解,导致 OS 中 PI3K/AKT 信号通路的激活。值得注意的是,截断突变体 USP3-F2(159-520)与 EPHA2 相互作用,并且发现氨基酸 203 在该过程中起着重要作用。并且敲低 EPHA2 的表达逆转了 USP3 上调的促肿瘤作用。因此,我们的研究表明 USP3/EPHA2 轴可能是 OS 治疗的一个新的潜在靶点。

https://cdn.ncbi.nlm.nih.gov/pmc/blobs/216f/10965993/abde4674a895/41419_2024_6624_Fig1_HTML.jpg

文献AI研究员

20分钟写一篇综述,助力文献阅读效率提升50倍。

立即体验

用中文搜PubMed

大模型驱动的PubMed中文搜索引擎

马上搜索

文档翻译

学术文献翻译模型,支持多种主流文档格式。

立即体验