Suppr超能文献

过表达 OsDUF6 可提高水稻的耐盐性。

Overexpression of OsDUF6 increases salt stress tolerance in rice.

机构信息

National Key Laboratory of Green Pesticide, Key Laboratory of Green Pesticides and Agricultural Bioengineering, Ministry of Education, Guizhou University, Guiyang, 550025, China.

出版信息

BMC Plant Biol. 2024 Mar 26;24(1):216. doi: 10.1186/s12870-024-04921-z.

Abstract

BACKGROUND

Soil salinity is one of the primary environmental stresses faced in rice production. When plants are exposed to salt stress, a series of cellular balances will be disrupted. Dufulin is an immune-induced antiviral agent used in plants. The DUF gene family influences plant response to abiotic stress, and the functional role of OsDUF6(ABA98726.1) in rice response to salt stress is being investigated here.

RESULTS

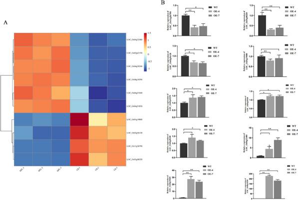
Based on the transcriptome analysis of Dufulin treatment in inducing salt tolerance in rice, we selected the OsDUF6 protein located on the cell membrane and studied its molecular function by overexpressing OsDUF6. Salt-induced decreases in root, stem, and leaf length and increased leaf yellowing rate and Na concentration in the wild-type plant were mitigated in the overexpressed lines. OsDUF6 overexpression increased the enzymatic antioxidant activities of superoxide dismutase, peroxidase, catalase, and phenylalanine ammonia-lyase. OsDUF6 also played a positive role in Na transport as reflected by the increased growth of a salt-sensitive yeast mutant complemented with OsDUF6 in the presence of salt stress. In addition, Reverse transcription quantitative PCR analysis confirmed that the overexpression of OsDUF6 significantly changed the expression level of other genes related to growth and stress tolerance.

CONCLUSIONS

Combined with previously published data, our results supported the observation that OsDUF6 is an important functional factor in Dufulin-induced promotion of salt stress tolerance in rice.

摘要

背景

土壤盐度是水稻生产中面临的主要环境胁迫之一。当植物暴露在盐胁迫下时,一系列的细胞平衡将被打破。稻瘟灵是一种用于植物的免疫诱导抗病毒剂。DUF 基因家族影响植物对非生物胁迫的反应,本研究旨在探讨 OsDUF6(ABA98726.1)在水稻响应盐胁迫中的功能作用。

结果

基于稻瘟灵处理诱导水稻耐盐性的转录组分析,我们选择了位于细胞膜上的 OsDUF6 蛋白,并通过过表达 OsDUF6 研究其分子功能。在过表达系中,盐诱导的根、茎和叶片长度减少,叶片黄化率和叶片 Na 浓度增加的情况在野生型植物中得到缓解。过表达 OsDUF6 增加了超氧化物歧化酶、过氧化物酶、过氧化氢酶和苯丙氨酸解氨酶的酶抗氧化活性。OsDUF6 还在 Na 转运中发挥了积极作用,这反映在盐胁迫下过表达 OsDUF6 能够补充盐敏感酵母突变体的生长。此外,逆转录定量 PCR 分析证实,过表达 OsDUF6 显著改变了与生长和耐胁迫相关的其他基因的表达水平。

结论

结合之前发表的数据,我们的结果支持了这样的观察,即 OsDUF6 是稻瘟灵诱导水稻耐盐性增强的重要功能因子。

https://cdn.ncbi.nlm.nih.gov/pmc/blobs/5059/10964647/7ba47d05c7d7/12870_2024_4921_Fig1_HTML.jpg

文献AI研究员

20分钟写一篇综述,助力文献阅读效率提升50倍。

立即体验

用中文搜PubMed

大模型驱动的PubMed中文搜索引擎

马上搜索

文档翻译

学术文献翻译模型,支持多种主流文档格式。

立即体验