Suppr超能文献

FOXO3/Rab7 介导的脂噬作用及其在锌诱导的黄颡鱼脂质代谢中的作用。()

FOXO3/Rab7-Mediated Lipophagy and Its Role in Zn-Induced Lipid Metabolism in Yellow Catfish ().

机构信息

College of Marine Sciences, South China Agricultural University, Guangzhou 510642, China.

Nansha-South China Agricultural University Fishery Research Institute, Guangzhou 510642, China.

出版信息

Genes (Basel). 2024 Mar 4;15(3):334. doi: 10.3390/genes15030334.

Abstract

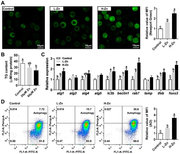
Lipophagy is a selective autophagy that regulates lipid metabolism and reduces hepatic lipid deposition. However, the underlying mechanism has not been understood in fish. In this study, we used micronutrient zinc (Zn) as a regulator of autophagy and lipid metabolism and found that Ras-related protein 7 () was involved in Zn-induced lipophagy in hepatocytes of yellow catfish . We then characterized the promoter and identified binding sites for a series of transcription factors, including Forkhead box O3 (FOXO3). Site mutation experiments showed that the -1358/-1369 bp FOXO3 binding site was responsible for Zn-induced transcriptional activation of . Further studies showed that inhibition of significantly inhibited Zn-induced lipid degradation by lipophagy. Moreover, inhibitor also mitigated the Zn-induced increase of and expression. Our results suggested that Zn exerts its lipid-lowering effect partly through -mediated lipophagy and FA β-oxidation in hepatocytes. Overall, our findings provide novel insights into the FOXO3/ axis in lipophagy regulation and enhance the understanding of lipid metabolism by micronutrient Zn, which may help to reduce excessive lipid accumulation in fish.

摘要

脂噬作用是一种选择性自噬,可调节脂质代谢并减少肝脏脂质沉积。然而,鱼类中这一机制尚未得到阐明。在这项研究中,我们使用微量营养素锌(Zn)作为自噬和脂质代谢的调节剂,发现 Ras 相关蛋白 7 () 参与了黄色鲶鱼肝细胞中 Zn 诱导的脂噬作用。然后,我们对 启动子进行了表征,并鉴定了一系列转录因子的结合位点,包括 Forkhead box O3 (FOXO3)。位点突变实验表明,-1358/-1369 bp FOXO3 结合位点负责 Zn 诱导的 转录激活。进一步的研究表明,抑制 显著抑制了 Zn 诱导的脂噬作用引起的脂质降解。此外, 抑制剂也减轻了 Zn 诱导的 和 的表达增加。我们的结果表明,Zn 通过 - 介导的脂噬作用和肝细胞中的 FA β-氧化发挥其降脂作用。总的来说,我们的发现为 FOXO3/ 轴在脂噬作用调节中的作用提供了新的见解,并增强了对微量营养素 Zn 调节脂质代谢的理解,这可能有助于减少鱼类中过多的脂质积累。

https://cdn.ncbi.nlm.nih.gov/pmc/blobs/fa5c/10969980/79cfa9243eff/genes-15-00334-g001.jpg

文献AI研究员

20分钟写一篇综述,助力文献阅读效率提升50倍。

立即体验

用中文搜PubMed

大模型驱动的PubMed中文搜索引擎

马上搜索

文档翻译

学术文献翻译模型,支持多种主流文档格式。

立即体验