Suppr超能文献

高血糖促进并加重妊娠合并高血糖女性血管内皮细胞衰老及功能障碍。

High Glucose Promotes and Aggravates the Senescence and Dysfunction of Vascular Endothelial Cells in Women with Hyperglycemia in Pregnancy.

机构信息

Department of Gynecology and Obstetrics, Shanghai Sixth People's Hospital Affiliated to Shanghai Jiao Tong University School of Medicine, Shanghai 200233, China.

Laboratory for Reproductive Immunology, Shanghai Key Laboratory of Female Reproductive Endocrine Related Diseases, Obstetrics and Gynecology Hospital of Fudan University, Shanghai 200080, China.

出版信息

Biomolecules. 2024 Mar 10;14(3):329. doi: 10.3390/biom14030329.

Abstract

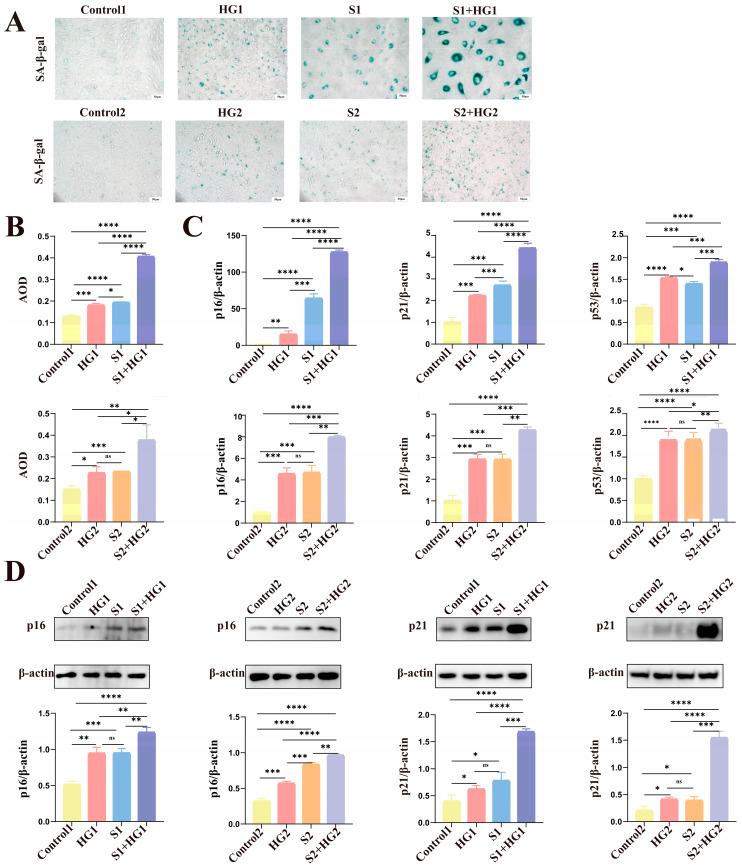
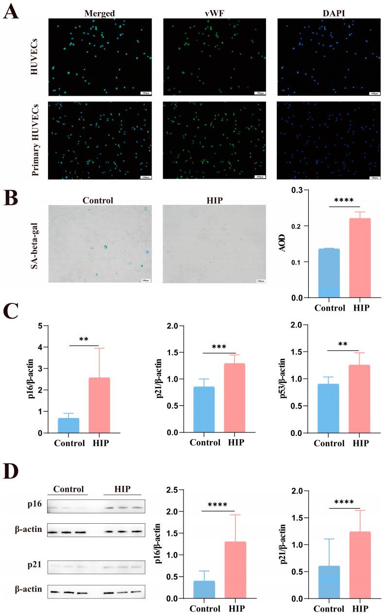
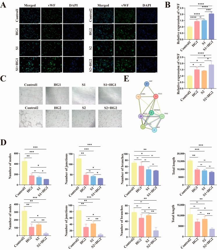
Hyperglycemia in pregnancy (HIP) is linked to fetoplacental endothelial dysfunction, which might be a result of hyperglycemia. Hyperglycemia is associated with cell senescence; however, the role and mechanism of high glucose and cell senescence in HIP endothelial cell failure are largely unknown. Our study discovered that human umbilical vein endothelial cells (HUVECs) obtained from HIP pregnant women exhibit excessive senescence, with significantly elevated expression of senescence markers senescence-associated beta-galactosidase (SA-β-gal), p16, p21, and p53. Subsequently, we found that exposing primary HUVECs and cell lines to high glucose resulted in an increase in the synthesis of these senescence indicators, similar to what had been observed in pregnant women with HIP. A replicate senescence model and stress-induced premature senescence (SIPS) model showed higher amounts of vascular damage indicators, including von Willebrand factor (vWF), chemotactic C-C motif chemokine ligand 2 (CCL2), intercellular adhesion molecule 1 (ICAM-1), along with the anti-apoptotic protein BCL2. However, lower expressions of the pro-apoptotic component BAX, in addition to defective proliferation and tubulogenesis, were seen. Further studies indicated that hyperglycemia can not only induce these alterations in HUVECs but also exacerbate the aforementioned changes in both aging HUVECs. The experiments outlined above have also been validated in pregnant women with HIP. Collectively, these data suggest that exposure to high glucose accelerates cell senescence-mediated vein endothelial cell dysfunction, including excessive inflammation, cell adhesion, impaired angiogenesis, and cell proliferation possibly contributing to pregnancy complications and adverse pregnancy outcomes.

摘要

妊娠高血糖症 (HIP) 与胎盘中皮细胞功能障碍有关,这可能是高血糖的结果。高血糖与细胞衰老有关;然而,高糖和细胞衰老在 HIP 内皮细胞衰竭中的作用和机制在很大程度上尚不清楚。我们的研究发现,来自 HIP 孕妇的人脐静脉内皮细胞 (HUVEC) 表现出过度衰老,衰老标志物衰老相关β-半乳糖苷酶 (SA-β-gal)、p16、p21 和 p53 的表达显著升高。随后,我们发现将原代 HUVEC 和细胞系暴露于高葡萄糖中会导致这些衰老标志物的合成增加,类似于 HIP 孕妇中观察到的情况。复制衰老模型和应激诱导的过早衰老 (SIPS) 模型显示出更高水平的血管损伤标志物,包括血管性血友病因子 (vWF)、趋化 C-C 基序趋化因子配体 2 (CCL2)、细胞间黏附分子 1 (ICAM-1) 以及抗凋亡蛋白 BCL2。然而,还观察到促凋亡成分 BAX 的表达降低,以及增殖和小管形成受损。进一步的研究表明,高血糖不仅可以诱导 HUVEC 发生这些变化,还可以加重衰老 HUVEC 中上述变化。上述实验也在 HIP 孕妇中得到了验证。总之,这些数据表明,暴露于高葡萄糖会加速细胞衰老介导的静脉内皮细胞功能障碍,包括过度炎症、细胞黏附、血管生成受损和细胞增殖,这可能导致妊娠并发症和不良妊娠结局。

https://cdn.ncbi.nlm.nih.gov/pmc/blobs/e574/10968295/5680b5bbcf1e/biomolecules-14-00329-g001.jpg

文献AI研究员

20分钟写一篇综述,助力文献阅读效率提升50倍。

立即体验

用中文搜PubMed

大模型驱动的PubMed中文搜索引擎

马上搜索

文档翻译

学术文献翻译模型,支持多种主流文档格式。

立即体验