Suppr超能文献

辣椒 MYB 基因 OsMYB2.1 正向调控水稻的耐冷和耐盐性。

, a MYB Gene from , Positively Regulates Cold and Salt Tolerance of .

机构信息

Research Institute of Rural Revitalization Technology, Heilongjiang Academy of Agricultural Sciences, Harbin 150028, China.

Horticulture Branch of Heilongjiang Academy of Agricultural Sciences, Harbin 150040, China.

出版信息

Int J Mol Sci. 2024 Mar 17;25(6):3405. doi: 10.3390/ijms25063405.

Abstract

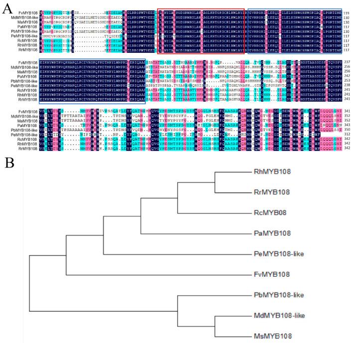
MYB (myoblast) protein comes in large quantities and a wide variety of types and plays a role in most eukaryotes in the form of transcription factors (TFs). One of its important functions is to regulate plant responses to various stresses. However, the role of MYB TFs in regulating stress tolerance in strawberries is not yet well understood. Therefore, in order to investigate the response of MYB family members to abiotic stress in strawberries, a new MYB TF gene was cloned from (a diploid strawberry) and named based on its structural characteristics and evolutionary relationships. After a bioinformatics analysis, it was determined that the gene belongs to the R2R3-MYB subfamily, and its conserved domain, phylogenetic relationships, predicted protein structure and physicochemical properties, subcellular localization, etc. were analyzed. After qPCR analysis of the expression level of in organs, such as the roots, stems, and leaves of strawberries, it was found that this gene is more easily expressed in young leaves and roots. After multiple stress treatments, it was found that the target gene in young leaves and roots is more sensitive to low temperatures and salt stimulation. After these two stress treatments, various physiological and biochemical indicators related to stress in transgenic showed corresponding changes, indicating that may be involved in regulating the plant's ability to cope with cold and high-salt stress. Further research has found that the overexpression of this gene can upregulate the expression of , , , and related to low-temperature stress, as well as , , , and related to salt stress, enhancing the ability of overexpressed plants to cope with stress.

摘要

MYB(成肌细胞)蛋白大量存在且种类繁多,以转录因子(TF)的形式存在于大多数真核生物中。它的一个重要功能是调节植物对各种胁迫的反应。然而,MYB TF 在调节草莓对胁迫的耐受性方面的作用尚不清楚。因此,为了研究 MYB 家族成员在草莓中对非生物胁迫的反应,从 (二倍体草莓)中克隆了一个新的 MYB TF 基因,并根据其结构特征和进化关系将其命名为 。通过生物信息学分析,确定该基因属于 R2R3-MYB 亚家族,对其保守结构域、系统进化关系、预测蛋白结构和理化性质、亚细胞定位等进行了分析。通过对草莓根、茎、叶等器官中 基因表达水平的 qPCR 分析,发现该基因在幼叶和根中更容易表达。经过多种胁迫处理后,发现该靶基因在幼叶和根中对低温和盐刺激更为敏感。经过这两种胁迫处理后,转 基因的各种与胁迫相关的生理生化指标均发生相应变化,表明 可能参与调节植物应对低温和高盐胁迫的能力。进一步研究发现,该基因的过表达可以上调与低温胁迫相关的 、 、 、 以及与盐胁迫相关的 、 、 、 等相关基因的表达,增强过表达植株应对胁迫的能力。

https://cdn.ncbi.nlm.nih.gov/pmc/blobs/3317/10970457/33bcdd61eca2/ijms-25-03405-g001.jpg

文献AI研究员

20分钟写一篇综述,助力文献阅读效率提升50倍。

立即体验

用中文搜PubMed

大模型驱动的PubMed中文搜索引擎

马上搜索

文档翻译

学术文献翻译模型,支持多种主流文档格式。

立即体验