Suppr超能文献

免疫防御微球通过在椎间盘退变过程中靶向捕获炎症级联反应来促进髓核再生。

Immune-defensive microspheres promote regeneration of the nucleus pulposus by targeted entrapment of the inflammatory cascade during intervertebral disc degeneration.

作者信息

Zhou Liang, Cai Feng, Zhu Hongyi, Xu Yichang, Tang Jincheng, Wang Wei, Li Ziang, Wu Jie, Ding Zhouye, Xi Kun, Chen Liang, Gu Yong

机构信息

Department of Orthopedics Surgery, Orthopedic Institute, The First Affiliated Hospital of Soochow University, Soochow University, 899 Pinghai Road, Suzhou, Jiangsu, 215006, PR China.

出版信息

Bioact Mater. 2024 Mar 20;37:132-152. doi: 10.1016/j.bioactmat.2024.03.020. eCollection 2024 Jul.

Abstract

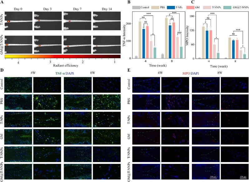
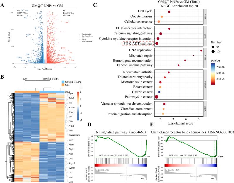
Sustained and intense inflammation is the pathological basis for intervertebral disc degeneration (IVDD). Effective antagonism or reduction of local inflammatory factors may help regulate the IVDD microenvironment and reshape the extracellular matrix of the disc. This study reports an immunomodulatory hydrogel microsphere system combining cell membrane-coated mimic technology and surface chemical modification methods by grafting neutrophil membrane-coated polylactic-glycolic acid copolymer nanoparticles loaded with transforming growth factor-beta 1 (TGF-β1) (T-NNPs) onto the surface of methacrylic acid gelatin anhydride microspheres (GM) via amide bonds. The nanoparticle-microsphere complex (GM@T-NNPs) sustained the long-term release of T-NNPs with excellent cell-like functions, effectively bound to pro-inflammatory cytokines, and improved the release kinetics of TGF-β1, maintaining a 36 day-acting release. GM@T-NNPs significantly inhibited lipopolysaccharide-induced inflammation in nucleus pulposus cells in vitro, downregulated the expression of inflammatory factors and matrix metalloproteinase, and upregulated the expression of collagen-II and aggrecan. GM@T-NNPs effectively restored intervertebral disc height and significantly improved the structure and biomechanical function of the nucleus pulposus in a rat IVDD model. The integration of biomimetic technology and nano-drug delivery systems expands the application of biomimetic cell membrane-coated materials and provides a new treatment strategy for IVDD.

摘要

持续且强烈的炎症是椎间盘退变(IVDD)的病理基础。有效拮抗或减少局部炎症因子可能有助于调节IVDD微环境并重塑椎间盘的细胞外基质。本研究报道了一种免疫调节水凝胶微球系统,该系统结合了细胞膜包被模拟技术和表面化学修饰方法,通过酰胺键将负载转化生长因子-β1(TGF-β1)的中性粒细胞膜包被聚乳酸-乙醇酸共聚物纳米颗粒(T-NNPs)接枝到甲基丙烯酸明胶酐微球(GM)表面。纳米颗粒-微球复合物(GM@T-NNPs)可持续长期释放具有优异类细胞功能的T-NNPs,有效结合促炎细胞因子,并改善TGF-β1的释放动力学,维持36天的长效释放。GM@T-NNPs在体外显著抑制脂多糖诱导的髓核细胞炎症,下调炎症因子和基质金属蛋白酶的表达,并上调Ⅱ型胶原蛋白和聚集蛋白聚糖的表达。在大鼠IVDD模型中,GM@T-NNPs有效恢复了椎间盘高度,并显著改善了髓核的结构和生物力学功能。仿生技术与纳米药物递送系统的整合扩展了仿生细胞膜包被材料的应用,并为IVDD提供了一种新的治疗策略。

https://cdn.ncbi.nlm.nih.gov/pmc/blobs/d228/10972768/1ee0170f80b1/ga1.jpg

文献AI研究员

20分钟写一篇综述,助力文献阅读效率提升50倍。

立即体验

用中文搜PubMed

大模型驱动的PubMed中文搜索引擎

马上搜索

文档翻译

学术文献翻译模型,支持多种主流文档格式。

立即体验