Suppr超能文献

系统组学分析确定CCR6是克服癌症对表皮生长因子受体(EGFR)抑制剂耐药性的治疗靶点。

Systematic omics analysis identifies CCR6 as a therapeutic target to overcome cancer resistance to EGFR inhibitors.

作者信息

Kwon Eun-Ji, Cha Hyuk-Jin, Lee Haeseung

机构信息

College of Pharmacy, Seoul National University, Seoul 08826, Republic of Korea.

Department of Pharmacy, College of Pharmacy and Research Institute for Drug Development, Pusan National University, Busan 46241, Republic of Korea.

出版信息

iScience. 2024 Mar 7;27(4):109448. doi: 10.1016/j.isci.2024.109448. eCollection 2024 Apr 19.

Abstract

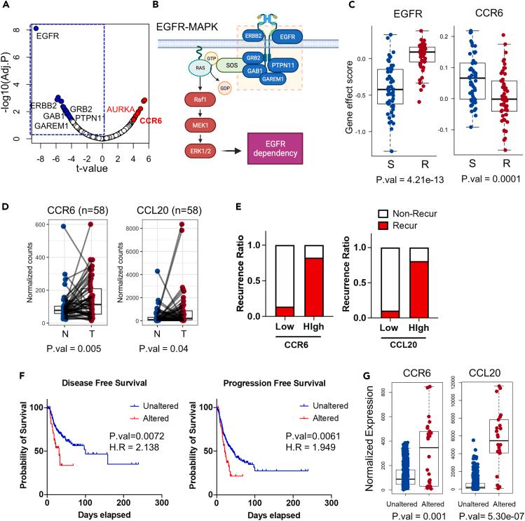
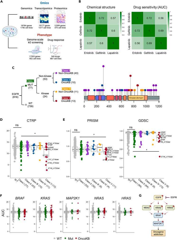
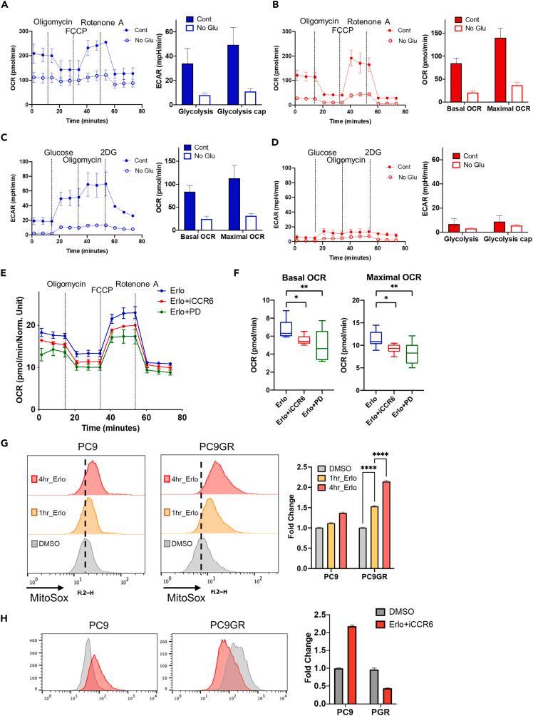
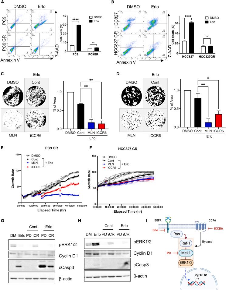
Epidermal growth factor receptor inhibitors (EGFRi) have exhibited promising clinical outcomes in the treatment of various cancers. However, their widespread application has been limited by low patient eligibility and the emergence of resistance. Leveraging a multi-omics approach (>1000 cancer cell lines), we explored molecular signatures linked to EGFRi responsiveness and found that expression signatures involved in the estrogen response could recapitulate cancer cell dependency on EGFR, a phenomenon not solely attributable to EGFR-activating mutations. By correlating genome-wide function screening data with EGFRi responses, we identified chemokine receptor 6 (CCR6) as a potential druggable target to mitigate EGFRi resistance. In isogenic cell models, pharmacological inhibition of CCR6 effectively reversed acquired EGFRi resistance, disrupting mitochondrial oxidative phosphorylation, a cellular process commonly associated with therapy resistance. Our data-driven strategy unveils drug-response biomarkers and therapeutic targets for resistance, thus potentially expanding EGFRi applicability and efficacy.

摘要

表皮生长因子受体抑制剂(EGFRi)在多种癌症的治疗中已展现出有前景的临床疗效。然而,其广泛应用受到患者符合条件人数少以及耐药性出现的限制。利用多组学方法(>1000种癌细胞系),我们探索了与EGFRi反应性相关的分子特征,发现参与雌激素反应的表达特征能够概括癌细胞对EGFR的依赖性,这一现象并非仅归因于EGFR激活突变。通过将全基因组功能筛选数据与EGFRi反应相关联,我们确定趋化因子受体6(CCR6)是减轻EGFRi耐药性的一个潜在可成药靶点。在同基因细胞模型中,CCR6的药理学抑制有效逆转了获得性EGFRi耐药性,破坏了线粒体氧化磷酸化,这是一种通常与治疗耐药性相关的细胞过程。我们的数据驱动策略揭示了药物反应生物标志物和耐药性治疗靶点,从而有可能扩大EGFRi的适用性和疗效。

https://cdn.ncbi.nlm.nih.gov/pmc/blobs/0f5b/10972824/0743d589d0b1/fx1.jpg

文献AI研究员

20分钟写一篇综述,助力文献阅读效率提升50倍。

立即体验

用中文搜PubMed

大模型驱动的PubMed中文搜索引擎

马上搜索

文档翻译

学术文献翻译模型,支持多种主流文档格式。

立即体验