Suppr超能文献

长非编码 RNA LINC-PINT 作为一种新型的人类癌症预后生物标志物的meta 分析和机器学习研究

Long non-coding RNA LINC-PINT as a novel prognostic biomarker in human cancer: a meta-analysis and machine learning.

机构信息

Department of Hepatobiliary and Pancreatic Surgery, Jilin University Second Hospital, Changchun, Jilin, China.

Department of Hepatobiliary Disease, Fuzong Clinical Medical College of Fujian Medical University, Fuzhou, Fujian, China.

出版信息

Sci Rep. 2024 Mar 29;14(1):7483. doi: 10.1038/s41598-024-57836-y.

Abstract

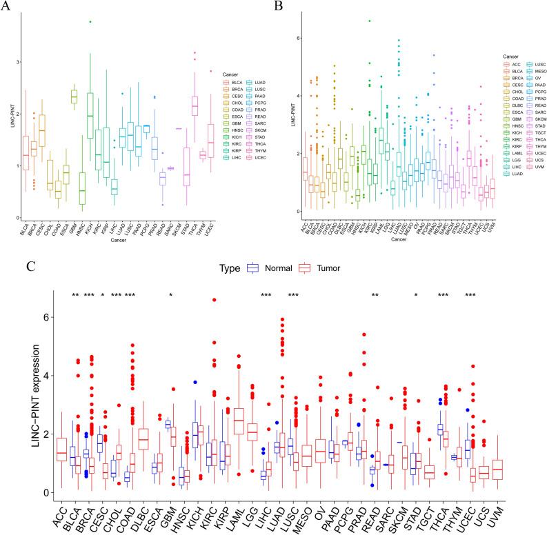
Long intergenic non-protein coding RNA, P53 induced transcript (LINC-PINT) exhibits different expression patterns in the majority of tumors, yet its relationship with cancer prognosis remains a subject of debate. This study aims to comprehensively investigate the prognostic significance of LINC-PINT in diverse human cancer. A systematic search was conducted in PubMed, Embase, Cochrane Library, and Web of Science databases to identify pertinent studies exploring the correlation between LINC-PINT expression and cancer patients. Moreover, bioinformatics analysis and in vitro validation were used to validate the results of the meta-analysis and to investigate the potential oncogenic mechanism of LINC-PINT. The meta-analysis encompassed 8 studies, involving 911 patients. The pooled analysis demonstrated a significant association between upregulation of LINC-PINT expression and better survival (P = 0.002) during the cancers. Meanwhile, its downregulation was correlated with advanced tumor staging (P = 0.04) and tumor differentiation (P = 0.03). Additionally, bioinformatics analysis showed that LINC-PINT expression was observed to be linked with Tumor Mutational Burden (TMB) and Microsatellite Instability (MSI) in tumors, the results of bioinformatics were verified by qRT-PCR. And functional enrichment analysis hinted at its involvement in tumorigenesis and tumor progression. Dysregulated LICN-PINT expression is associated with the clinical prognostic and pathological features of various cancers, exhibiting substantial potential as a novel prognostic biomarker.

摘要

长链非编码 RNA,P53 诱导转录物(LINC-PINT)在大多数肿瘤中表现出不同的表达模式,但它与癌症预后的关系仍存在争议。本研究旨在全面研究 LINC-PINT 在不同人类癌症中的预后意义。系统地在 PubMed、Embase、Cochrane Library 和 Web of Science 数据库中进行了检索,以确定探讨 LINC-PINT 表达与癌症患者相关性的相关研究。此外,还进行了生物信息学分析和体外验证,以验证荟萃分析的结果,并研究 LINC-PINT 的潜在致癌机制。荟萃分析包括 8 项研究,涉及 911 名患者。荟萃分析表明,LINC-PINT 表达上调与癌症患者的生存改善显著相关(P = 0.002)。同时,其下调与肿瘤分期较晚(P = 0.04)和肿瘤分化较差(P = 0.03)相关。此外,生物信息学分析表明,LINC-PINT 表达与肿瘤中的肿瘤突变负担(TMB)和微卫星不稳定性(MSI)相关,生物信息学的结果通过 qRT-PCR 得到了验证。并且功能富集分析提示其参与了肿瘤发生和肿瘤进展。失调的 LICN-PINT 表达与各种癌症的临床预后和病理特征相关,具有作为新型预后生物标志物的巨大潜力。

https://cdn.ncbi.nlm.nih.gov/pmc/blobs/4f8b/10980720/a8d6c16b6f14/41598_2024_57836_Fig1_HTML.jpg

文献AI研究员

20分钟写一篇综述,助力文献阅读效率提升50倍。

立即体验

用中文搜PubMed

大模型驱动的PubMed中文搜索引擎

马上搜索

文档翻译

学术文献翻译模型,支持多种主流文档格式。

立即体验