Suppr超能文献

可溶性免疫检查点因子反映了抗肿瘤免疫的衰竭和对 PD-1 阻断的反应。

Soluble immune checkpoint factors reflect exhaustion of antitumor immunity and response to PD-1 blockade.

机构信息

Department of Medical Oncology, Kindai University Faculty of Medicine, Osaka-Sayama, Japan.

Department of Immunology and Genomic Medicine, Center for Cancer Immunotherapy and Immunobiology, Graduate School of Medicine, Kyoto University, Kyoto, Japan.

出版信息

J Clin Invest. 2024 Apr 1;134(7):e168318. doi: 10.1172/JCI168318.

Abstract

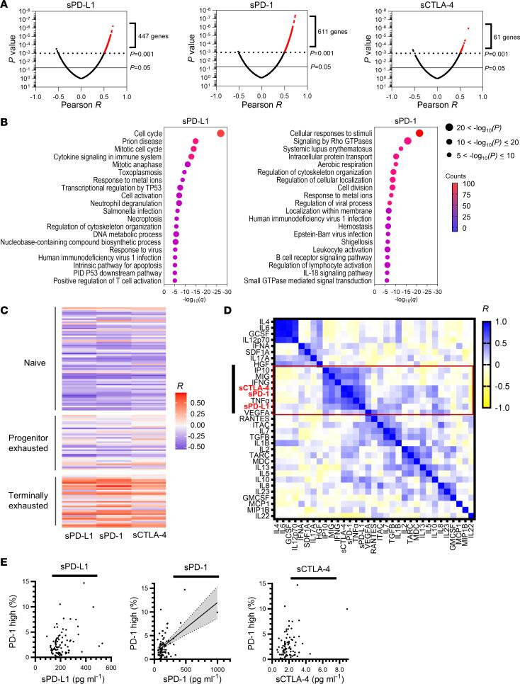
BACKGROUNDPrecise stratification of patients with non-small cell lung cancer (NSCLC) is needed for appropriate application of PD-1/PD-L1 blockade therapy.METHODSWe measured soluble forms of the immune-checkpoint molecules PD-L1, PD-1, and CTLA-4 in plasma of patients with advanced NSCLC before PD-1/PD-L1 blockade. A prospective biomarker-finding trial (cohort A) included 50 previously treated patients who received nivolumab. A retrospective observational study was performed for patients treated with any PD-1/PD-L1 blockade therapy (cohorts B and C), cytotoxic chemotherapy (cohort D), or targeted therapy (cohort E). Plasma samples from all patients were assayed for soluble immune-checkpoint molecules with a highly sensitive chemiluminescence-based assay.RESULTSNonresponsiveness to PD-1/PD-L1 blockade therapy was associated with higher concentrations of these soluble immune factors among patients with immune-reactive (hot) tumors. Such an association was not apparent for patients treated with cytotoxic chemotherapy or targeted therapy. Integrative analysis of tumor size, PD-L1 expression in tumor tissue (tPD-L1), and gene expression in tumor tissue and peripheral CD8+ T cells revealed that high concentrations of the 3 soluble immune factors were associated with hyper or terminal exhaustion of antitumor immunity. The combination of soluble PD-L1 (sPD-L1) and sCTLA-4 efficiently discriminated responsiveness to PD-1/PD-L1 blockade among patients with immune-reactive tumors.CONCLUSIONCombinations of soluble immune factors might be able to identify patients unlikely to respond to PD-1/PD-L1 blockade as a result of terminal exhaustion of antitumor immunity. Our data suggest that such a combination better predicts, along with tPD-L1, for the response of patients with NSCLC.TRIAL REGISTRATIONUMIN000019674.FUNDINGThis study was funded by Ono Pharmaceutical Co. Ltd. and Sysmex Corporation.

摘要

背景

需要对非小细胞肺癌(NSCLC)患者进行精确分层,以便对 PD-1/PD-L1 阻断治疗进行适当应用。

方法

我们在 PD-1/PD-L1 阻断治疗前测量了晚期 NSCLC 患者血浆中免疫检查点分子 PD-L1、PD-1 和 CTLA-4 的可溶性形式。一项前瞻性生物标志物发现试验(队列 A)纳入了 50 名接受纳武利尤单抗治疗的既往治疗患者。对接受任何 PD-1/PD-L1 阻断治疗(队列 B 和 C)、细胞毒性化疗(队列 D)或靶向治疗(队列 E)的患者进行了回顾性观察性研究。使用高度敏感的化学发光测定法对所有患者的血浆样本进行可溶性免疫检查点分子检测。

结果

对 PD-1/PD-L1 阻断治疗无反应与免疫反应性(热)肿瘤患者中这些可溶性免疫因子的浓度较高相关。对于接受细胞毒性化疗或靶向治疗的患者,这种关联并不明显。肿瘤大小、肿瘤组织中 PD-L1 表达(tPD-L1)以及肿瘤组织和外周 CD8+T 细胞中的基因表达的综合分析表明,3 种可溶性免疫因子的高浓度与抗肿瘤免疫的过度或终末衰竭相关。可溶性 PD-L1(sPD-L1)和 sCTLA-4 的组合能够有效地鉴别免疫反应性肿瘤患者对 PD-1/PD-L1 阻断的反应。

结论

可溶性免疫因子的组合可能能够识别由于抗肿瘤免疫的终末衰竭而不太可能对 PD-1/PD-L1 阻断产生反应的患者。我们的数据表明,与 tPD-L1 一起,这种组合更好地预测了 NSCLC 患者的反应。

试验注册

UMIN000019674.

资金来源

本研究由小野制药株式会社和希森美康株式会社资助。

https://cdn.ncbi.nlm.nih.gov/pmc/blobs/3853/10977985/09d6ec0d1d39/jci-134-168318-g209.jpg

文献AI研究员

20分钟写一篇综述,助力文献阅读效率提升50倍。

立即体验

用中文搜PubMed

大模型驱动的PubMed中文搜索引擎

马上搜索

文档翻译

学术文献翻译模型,支持多种主流文档格式。

立即体验