Suppr超能文献

与蛋白质定位机制相关的细菌翻译阻断肽呈斑片状和广泛分布。

Patchy and widespread distribution of bacterial translation arrest peptides associated with the protein localization machinery.

机构信息

Faculty of Life Sciences, Kyoto Sangyo University, Motoyama, Kamigamo, Kita-Ku, Kyoto, 603-8555, Japan.

Institute for Protein Dynamics, Kyoto Sangyo University, Kyoto, Japan.

出版信息

Nat Commun. 2024 Apr 2;15(1):2711. doi: 10.1038/s41467-024-46993-3.

Abstract

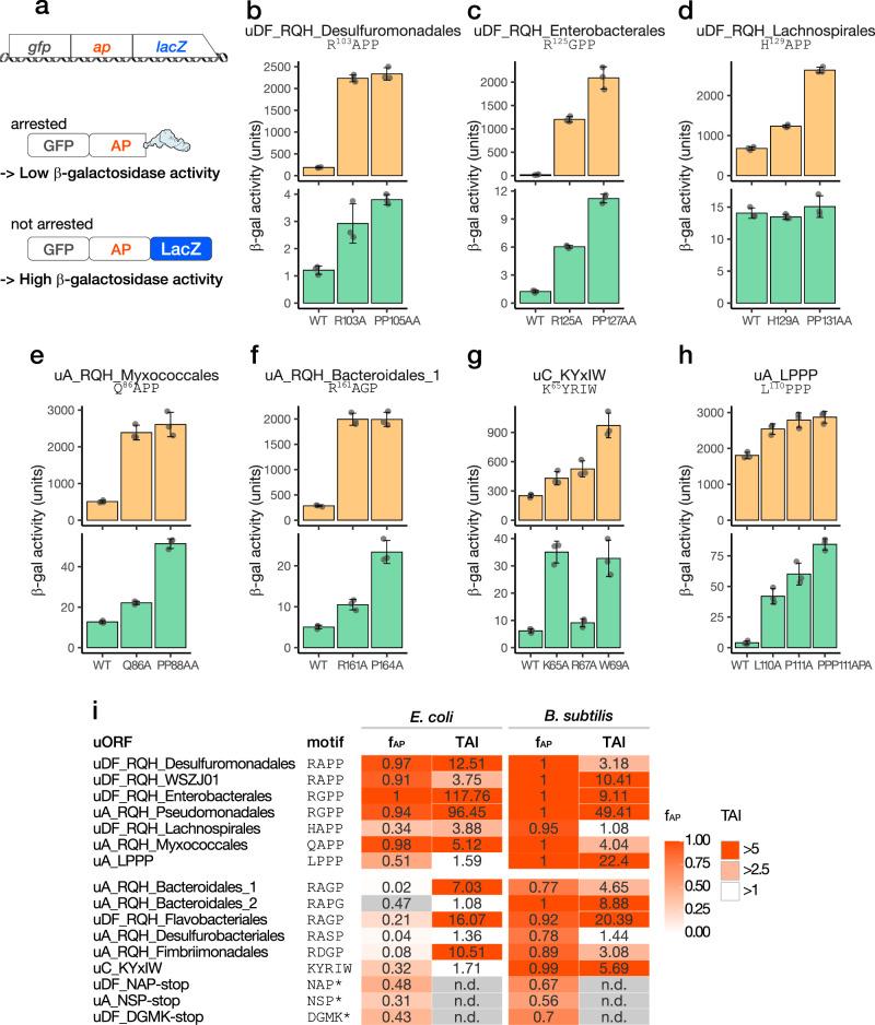
Regulatory arrest peptides interact with specific residues on bacterial ribosomes and arrest their own translation. Here, we analyse over 30,000 bacterial genome sequences to identify additional Sec/YidC-related arrest peptides, followed by in vivo and in vitro analyses. We find that Sec/YidC-related arrest peptides show patchy, but widespread, phylogenetic distribution throughout the bacterial domain. Several of the identified peptides contain distinct conserved sequences near the C-termini, but are still able to efficiently stall bacterial ribosomes in vitro and in vivo. In addition, we identify many arrest peptides that share an R-A-P-P-like sequence, suggesting that this sequence might serve as a common evolutionary seed to overcome ribosomal structural differences across species.

摘要

调控性延伸因子 arrest 肽与细菌核糖体上的特定残基相互作用,并阻止自身翻译。在这里,我们分析了超过 30000 个细菌基因组序列,以鉴定其他 Sec/YidC 相关的 arrest 肽,随后进行了体内和体外分析。我们发现 Sec/YidC 相关的 arrest 肽在细菌域中呈现出斑驳但广泛的系统发育分布。鉴定出的一些肽在 C 末端附近含有独特的保守序列,但仍然能够在体外和体内有效地阻止细菌核糖体的延伸。此外,我们还鉴定出许多 arrest 肽具有 R-A-P-P 样序列,这表明该序列可能作为一种共同的进化种子,克服物种间核糖体结构的差异。

https://cdn.ncbi.nlm.nih.gov/pmc/blobs/4eb2/10987492/204b0e7c47a2/41467_2024_46993_Fig1_HTML.jpg

文献AI研究员

20分钟写一篇综述,助力文献阅读效率提升50倍。

立即体验

用中文搜PubMed

大模型驱动的PubMed中文搜索引擎

马上搜索

文档翻译

学术文献翻译模型,支持多种主流文档格式。

立即体验