Suppr超能文献

iRhom2 调节主要组织相容性复合体(MHC)I 类的胞外结构域脱落和表面表达。

iRhom2 regulates ectodomain shedding and surface expression of the major histocompatibility complex (MHC) class I.

机构信息

Department of Research IRCCS ISMETT (Istituto Mediterraneo per i Trapianti e Terapie ad Alta Specializzazione), Proteomics Group of Ri.MED Foundation, via Ernesto Tricomi 5, 90127, Palermo, Italy.

Department of Pharmacy, University of Pisa, via Bonanno 6, 56126, Pisa, Italy.

出版信息

Cell Mol Life Sci. 2024 Apr 4;81(1):163. doi: 10.1007/s00018-024-05201-7.

Abstract

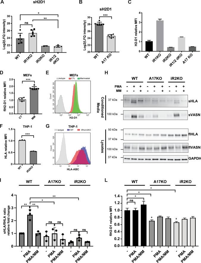
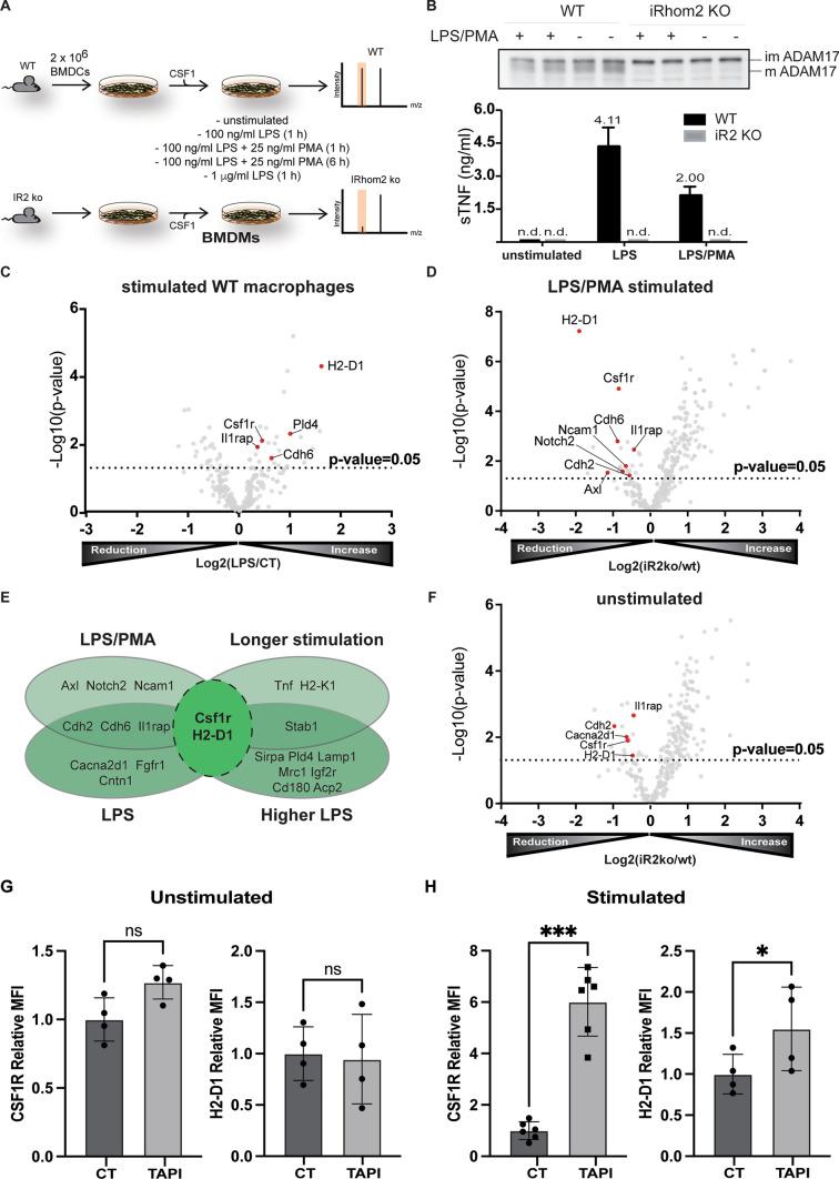
Proteolytic release of transmembrane proteins from the cell surface, the so called ectodomain shedding, is a key process in inflammation. Inactive rhomboid 2 (iRhom2) plays a crucial role in this context, in that it guides maturation and function of the sheddase ADAM17 (a disintegrin and metalloproteinase 17) in immune cells, and, ultimately, its ability to release inflammatory mediators such as tumor necrosis factor α (TNFα). Yet, the macrophage sheddome of iRhom2/ADAM17, which is the collection of substrates that are released by the proteolytic complex, is only partly known. In this study, we applied high-resolution proteomics to murine and human iRhom2-deficient macrophages for a systematic identification of substrates, and therefore functions, of the iRhom2/ADAM17 proteolytic complex. We found that iRhom2 loss suppressed the release of a group of transmembrane proteins, including known (e.g. CSF1R) and putative novel ADAM17 substrates. In the latter group, shedding of major histocompatibility complex class I molecules (MHC-I) was consistently reduced in both murine and human macrophages when iRhom2 was ablated. Intriguingly, it emerged that in addition to its shedding, iRhom2 could also control surface expression of MHC-I by an undefined mechanism. We have demonstrated the biological significance of this process by using an in vitro model of CD8 T-cell (CTL) activation. In this model, iRhom2 loss and consequent reduction of MHC-I expression on the cell surface of an Epstein-Barr virus (EBV)-transformed lymphoblastoid cell line dampened activation of autologous CTLs and their cell-mediated cytotoxicity. Taken together, this study uncovers a new role for iRhom2 in controlling cell surface levels of MHC-I by a dual mechanism that involves regulation of their surface expression and ectodomain shedding.

摘要

跨膜蛋白从细胞表面的蛋白水解释放,即所谓的细胞外结构域脱落,是炎症的一个关键过程。无活性的菱形 2(iRhom2)在这种情况下起着至关重要的作用,因为它指导免疫细胞中脱落酶 ADAM17(解整合素和金属蛋白酶 17)的成熟和功能,最终影响其释放肿瘤坏死因子α(TNFα)等炎症介质的能力。然而,iRhom2/ADAM17 的巨噬细胞脱落组,即通过蛋白水解复合物释放的底物集合,只有部分被了解。在这项研究中,我们应用高分辨率蛋白质组学方法研究了缺乏 iRhom2 的小鼠和人类巨噬细胞,以系统地鉴定 iRhom2/ADAM17 蛋白水解复合物的底物及其功能。我们发现,iRhom2 的缺失抑制了一组跨膜蛋白的释放,包括已知的(例如 CSF1R)和推测的新型 ADAM17 底物。在后一组中,当 iRhom2 缺失时,无论是在小鼠还是人类巨噬细胞中,主要组织相容性复合体 I 类分子(MHC-I)的脱落都一致减少。有趣的是,除了脱落之外,iRhom2 还可以通过一种未定义的机制控制 MHC-I 的表面表达。我们通过使用 CD8 T 细胞(CTL)激活的体外模型证明了这一过程的生物学意义。在该模型中,iRhom2 的缺失以及随之而来的 EBV 转化的淋巴母细胞系表面 MHC-I 表达的减少,减弱了自体 CTL 的激活及其细胞介导的细胞毒性。总之,这项研究揭示了 iRhom2 通过涉及调节其表面表达和细胞外结构域脱落的双重机制来控制 MHC-I 细胞表面水平的新作用。

https://cdn.ncbi.nlm.nih.gov/pmc/blobs/1451/11073330/afcf6074c1fd/18_2024_5201_Fig1_HTML.jpg

文献AI研究员

20分钟写一篇综述,助力文献阅读效率提升50倍。

立即体验

用中文搜PubMed

大模型驱动的PubMed中文搜索引擎

马上搜索

文档翻译

学术文献翻译模型,支持多种主流文档格式。

立即体验