Suppr超能文献

从头设计对 pH 响应的自组装螺旋状蛋白丝。

De novo design of pH-responsive self-assembling helical protein filaments.

机构信息

Department of Biochemistry, University of Washington, Seattle, WA, USA.

Institute for Protein Design, University of Washington, Seattle, WA, USA.

出版信息

Nat Nanotechnol. 2024 Jul;19(7):1016-1021. doi: 10.1038/s41565-024-01641-1. Epub 2024 Apr 3.

Abstract

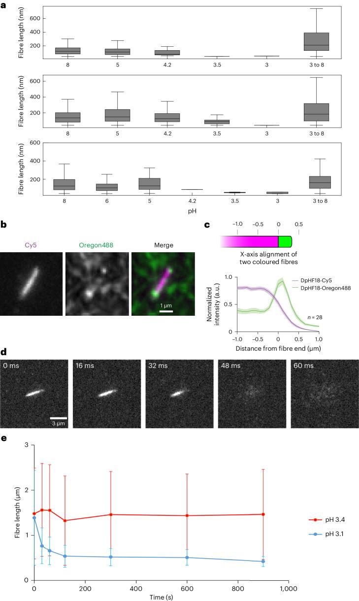
Biological evolution has led to precise and dynamic nanostructures that reconfigure in response to pH and other environmental conditions. However, designing micrometre-scale protein nanostructures that are environmentally responsive remains a challenge. Here we describe the de novo design of pH-responsive protein filaments built from subunits containing six or nine buried histidine residues that assemble into micrometre-scale, well-ordered fibres at neutral pH. The cryogenic electron microscopy structure of an optimized design is nearly identical to the computational design model for both the subunit internal geometry and the subunit packing into the fibre. Electron, fluorescent and atomic force microscopy characterization reveal a sharp and reversible transition from assembled to disassembled fibres over 0.3 pH units, and rapid fibre disassembly in less than 1 s following a drop in pH. The midpoint of the transition can be tuned by modulating buried histidine-containing hydrogen bond networks. Computational protein design thus provides a route to creating unbound nanomaterials that rapidly respond to small pH changes.

摘要

生物进化产生了精确而动态的纳米结构,这些结构可以响应 pH 值和其他环境条件进行重新配置。然而,设计对环境有响应的微米级蛋白质纳米结构仍然是一个挑战。在这里,我们描述了从头设计 pH 响应蛋白丝,这些蛋白丝由含有六个或九个埋藏组氨酸残基的亚基组成,在中性 pH 值下组装成微米级的、有序的纤维。经过优化设计的低温电子显微镜结构与亚基内部几何形状和纤维中亚基组装的计算设计模型几乎完全一致。电子、荧光和原子力显微镜的表征揭示了在 0.3 pH 单位内,纤维从组装到解组装的急剧且可逆的转变,以及在 pH 值下降后不到 1 秒内纤维的快速解组装。通过调节埋藏组氨酸氢键网络,可以调整转变的中点。因此,计算蛋白质设计为创建对小 pH 值变化快速响应的无束缚纳米材料提供了一种途径。

https://cdn.ncbi.nlm.nih.gov/pmc/blobs/0234/11286511/decdb8ab111b/41565_2024_1641_Fig1_HTML.jpg

文献AI研究员

20分钟写一篇综述,助力文献阅读效率提升50倍。

立即体验

用中文搜PubMed

大模型驱动的PubMed中文搜索引擎

马上搜索

文档翻译

学术文献翻译模型,支持多种主流文档格式。

立即体验