Suppr超能文献

单细胞分辨率解析寄生线虫的肠道细胞多样性和治疗反应。

Intestinal cell diversity and treatment responses in a parasitic nematode at single cell resolution.

机构信息

Division of Infectious Diseases, Department of Internal Medicine, Washington University School of Medicine, 63110, St. Louis, MO, USA.

Department of Pathology and Immunology, Washington University School of Medicine, 63110, Saint Louis, MO, USA.

出版信息

BMC Genomics. 2024 Apr 4;25(1):341. doi: 10.1186/s12864-024-10203-7.

Abstract

BACKGROUND

Parasitic nematodes, significant pathogens for humans, animals, and plants, depend on diverse organ systems for intra-host survival. Understanding the cellular diversity and molecular variations underlying these functions holds promise for developing novel therapeutics, with specific emphasis on the neuromuscular system's functional diversity. The nematode intestine, crucial for anthelmintic therapies, exhibits diverse cellular phenotypes, and unraveling this diversity at the single-cell level is essential for advancing knowledge in anthelmintic research across various organ systems.

RESULTS

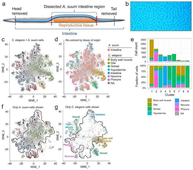
Here, using novel single-cell transcriptomics datasets, we delineate cellular diversity within the intestine of adult female Ascaris suum, a parasitic nematode species that infects animals and people. Gene transcripts expressed in individual nuclei of untreated intestinal cells resolved three phenotypic clusters, while lower stringency resolved additional subclusters and more potential diversity. Clusters 1 and 3 phenotypes displayed variable congruence with scRNA phenotypes of C. elegans intestinal cells, whereas the A. suum cluster 2 phenotype was markedly unique. Distinct functional pathway enrichment characterized each A. suum intestinal cell cluster. Cluster 2 was distinctly enriched for Clade III-associated genes, suggesting it evolved within clade III nematodes. Clusters also demonstrated differential transcriptional responsiveness to nematode intestinal toxic treatments, with Cluster 2 displaying the least responses to short-term intra-pseudocoelomic nematode intestinal toxin treatments.

CONCLUSIONS

This investigation presents advances in knowledge related to biological differences among major cell populations of adult A. suum intestinal cells. For the first time, diverse nematode intestinal cell populations were characterized, and associated biological markers of these cells were identified to support tracking of constituent cells under experimental conditions. These advances will promote better understanding of this and other parasitic nematodes of global importance, and will help to guide future anthelmintic treatments.

摘要

背景

寄生线虫是人类、动物和植物的重要病原体,它们依赖于多种器官系统在宿主体内生存。了解这些功能背后的细胞多样性和分子变化有望开发新的治疗方法,特别强调神经肌肉系统的功能多样性。线虫肠道对驱虫治疗至关重要,表现出多种细胞表型,在单细胞水平上揭示这种多样性对于推进各个器官系统的驱虫研究知识至关重要。

结果

在这里,我们使用新的单细胞转录组数据集,描绘了寄生线虫 Ascaris suum 成年雌性体内肠道内的细胞多样性。未处理的肠道细胞中单个核内表达的基因转录本可分为三个表型簇,而较低的严格度则可解析出额外的亚簇和更多潜在的多样性。簇 1 和簇 3 的表型与 C. elegans 肠道细胞的 scRNA 表型表现出一定程度的一致性,而 A. suum 簇 2 的表型则明显独特。每个 A. suum 肠道细胞簇都具有独特的功能途径富集特征。簇 2 明显富集了与 Clade III 相关的基因,表明它在 Clade III 线虫中进化而来。簇还表现出对线虫肠道毒性处理的不同转录响应,其中簇 2 对短期体内假腔线虫肠道毒素处理的反应最小。

结论

本研究在成年 A. suum 肠道细胞主要细胞群体之间的生物学差异方面取得了进展。首次对不同的线虫肠道细胞群体进行了表征,并确定了这些细胞的相关生物学标志物,以支持在实验条件下跟踪组成细胞。这些进展将有助于更好地理解这种和其他具有全球重要性的寄生线虫,并有助于指导未来的驱虫治疗。

https://cdn.ncbi.nlm.nih.gov/pmc/blobs/3415/10996262/231708ac9a46/12864_2024_10203_Fig1_HTML.jpg

文献AI研究员

20分钟写一篇综述,助力文献阅读效率提升50倍。

立即体验

用中文搜PubMed

大模型驱动的PubMed中文搜索引擎

马上搜索

文档翻译

学术文献翻译模型,支持多种主流文档格式。

立即体验