Suppr超能文献

两种H3K36甲基转移酶与稻瘟病菌的转录活性和兼性异染色质富集存在差异关联。

Two H3K36 methyltransferases differentially associate with transcriptional activity and enrichment of facultative heterochromatin in rice blast fungus.

作者信息

Xu Mengting, Sun Ziyue, Shi Huanbin, Yue Jiangnan, Xiong Xiaohui, Wu Zhongling, Kou Yanjun, Tao Zeng

机构信息

Ministry of Agriculture Key Laboratory of Molecular Biology of Crop Pathogens and Insects, Institute of Biotechnology, Zhejiang University, Hangzhou, 310058 China.

State Key Lab of Rice Biology and Breeding, China National Rice Research Institute, Hangzhou, 310021 China.

出版信息

aBIOTECH. 2023 Dec 18;5(1):1-16. doi: 10.1007/s42994-023-00127-3. eCollection 2024 Mar.

Abstract

UNLABELLED

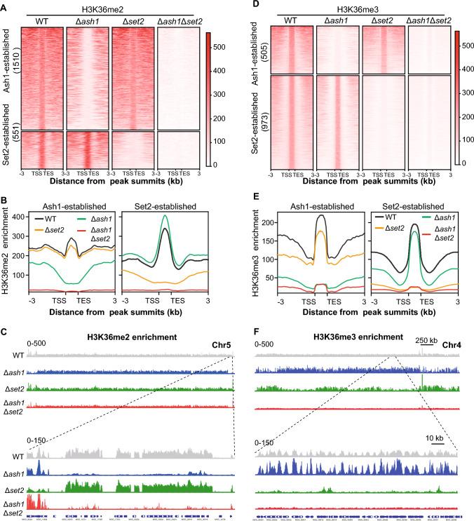
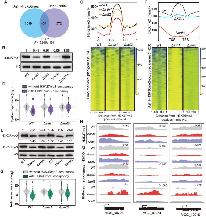
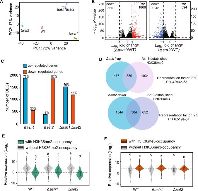
Di- and tri-methylation of lysine 36 on histone H3 (H3K36me2/3) is catalysed by histone methyltransferase Set2, which plays an essential role in transcriptional regulation. Although there is a single H3K36 methyltransferase in yeast and higher eukaryotes, two H3K36 methyltransferases, Ash1 and Set2, were present in many filamentous fungi. However, their roles in H3K36 methylation and transcriptional regulation remained unclear. Combined with methods of RNA-seq and ChIP-seq, we revealed that both Ash1 and Set2 are redundantly required for the full H3K36me2/3 activity in , which causes the devastating worldwide rice blast disease. Ash1 and Set2 distinguish genomic H3K36me2/3-marked regions and are differentially associated with repressed and activated transcription, respectively. Furthermore, Ash1-catalysed H3K36me2 was co-localized with H3K27me3 at the chromatin, and Ash1 was required for the enrichment and transcriptional silencing of H3K27me3-occupied genes. With the different roles of Ash1 and Set2, in H3K36me2/3 enrichment and transcriptional regulation on the stress-responsive genes, they differentially respond to various stresses in . Overall, we reveal a novel mechanism by which two H3K36 methyltransferases catalyze H3K36me2/3 that differentially associate with transcriptional activities and contribute to enrichment of facultative heterochromatin in eukaryotes.

SUPPLEMENTARY INFORMATION

The online version contains supplementary material available at 10.1007/s42994-023-00127-3.

摘要

未标记

组蛋白H3上赖氨酸36的二甲基化和三甲基化(H3K36me2/3)由组蛋白甲基转移酶Set2催化,其在转录调控中起重要作用。尽管酵母和高等真核生物中存在单一的H3K36甲基转移酶,但许多丝状真菌中存在两种H3K36甲基转移酶,Ash1和Set2。然而,它们在H3K36甲基化和转录调控中的作用仍不清楚。结合RNA-seq和ChIP-seq方法,我们揭示了Ash1和Set2对于导致全球毁灭性稻瘟病的稻瘟病菌中完整的H3K36me2/3活性都是冗余必需的。Ash1和Set2区分基因组中H3K36me2/3标记的区域,并且分别与抑制和激活的转录有差异关联。此外,Ash1催化的H3K36me2在染色质上与H3K27me3共定位,并且Ash1是H3K27me3占据基因的富集和转录沉默所必需的。鉴于Ash1和Set2在应激反应基因的H3K36me2/3富集和转录调控中的不同作用,它们对稻瘟病菌中的各种应激有不同反应。总体而言,我们揭示了一种新机制,即两种H3K36甲基转移酶催化H3K36me2/3,其与转录活性有差异关联,并有助于真核生物中兼性异染色质的富集。

补充信息

在线版本包含可在10.1007/s42994-023-00127-3获取的补充材料。

https://cdn.ncbi.nlm.nih.gov/pmc/blobs/1fb1/10987451/326031265d94/42994_2023_127_Fig1_HTML.jpg

文献AI研究员

20分钟写一篇综述,助力文献阅读效率提升50倍。

立即体验

用中文搜PubMed

大模型驱动的PubMed中文搜索引擎

马上搜索

文档翻译

学术文献翻译模型,支持多种主流文档格式。

立即体验