Suppr超能文献

乳铁蛋白载双药纳米粒靶向胞内菌。

Targeting Intracellular Bacteria with Dual Drug-loaded Lactoferrin Nanoparticles.

机构信息

Department of Drug Delivery (DDEL), Helmholtz Institute for Pharmaceutical Research Saarland (HIPS), Helmholtz Centre for Infection Research, Campus E8.1, Saarbrücken 66123, Germany.

Department of Chemistry, Faculty of Science and Education, Busitema University, P.O Box 236, Tororo 21435, Uganda.

出版信息

ACS Infect Dis. 2024 May 10;10(5):1696-1710. doi: 10.1021/acsinfecdis.4c00045. Epub 2024 Apr 5.

Abstract

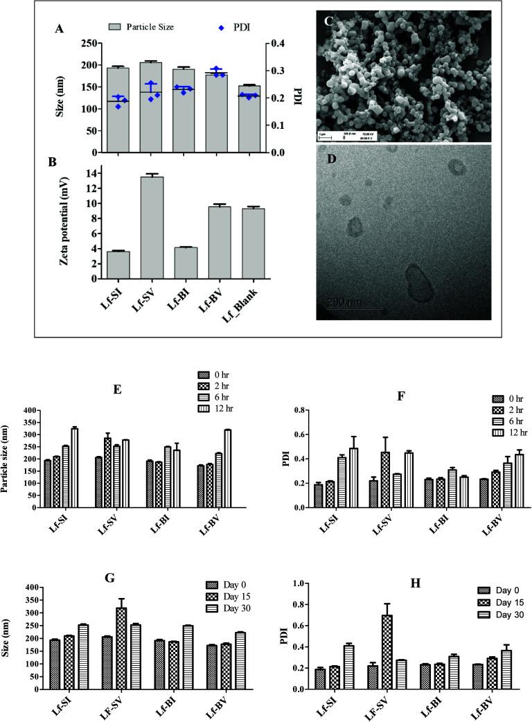
Treatment of microbial infections is becoming daunting because of widespread antimicrobial resistance. The treatment challenge is further exacerbated by the fact that certain infectious bacteria invade and localize within host cells, protecting the bacteria from antimicrobial treatments and the host's immune response. To survive in the intracellular niche, such bacteria deploy surface receptors similar to host cell receptors to sequester iron, an essential nutrient for their virulence, from host iron-binding proteins, in particular lactoferrin and transferrin. In this context, we aimed to target lactoferrin receptors expressed by macrophages and bacteria; as such, we prepared and characterized lactoferrin nanoparticles (Lf-NPs) loaded with a dual drug combination of antimicrobial natural alkaloids, berberine or sanguinarine, with vancomycin or imipenem. We observed increased uptake of drug-loaded Lf-NPs by differentiated THP-1 cells with up to 90% proportion of fluorescent cells, which decreased to about 60% in the presence of free lactoferrin, demonstrating the targeting ability of Lf-NPs. The encapsulated antibiotic drug cocktail efficiently cleared intracellular (Newman strain) compared to the free drug combinations. However, the encapsulated drugs and the free drugs alike exhibited a bacteriostatic effect against the hard-to-treat (smooth variant). In conclusion, the results of this study demonstrate the potential of lactoferrin nanoparticles for the targeted delivery of antibiotic drug cocktails for the treatment of intracellular bacteria.

摘要

由于广泛存在的抗菌药物耐药性,微生物感染的治疗变得令人畏惧。治疗挑战因某些传染性细菌侵入并定位于宿主细胞内而进一步加剧,从而使细菌免受抗菌药物治疗和宿主免疫反应的影响。为了在细胞内小生境中存活,此类细菌会利用类似于宿主细胞受体的表面受体,从宿主铁结合蛋白(特别是乳铁蛋白和转铁蛋白)中摄取铁,铁是其毒力所必需的营养素。在这种情况下,我们旨在针对巨噬细胞和细菌表达的乳铁蛋白受体;为此,我们制备并表征了负载抗菌天然生物碱(小檗碱或血根碱)与万古霉素或亚胺培南双重药物组合的乳铁蛋白纳米颗粒(Lf-NPs)。我们观察到用Lf-NPs 负载药物的 THP-1 细胞的摄取增加,多达 90%的荧光细胞,而在游离乳铁蛋白存在的情况下则降低至约 60%,证明了 Lf-NPs 的靶向能力。与游离药物组合相比,包封的抗生素药物鸡尾酒可有效地清除细胞内(纽曼株)。然而,包封的药物和游离药物都对难以治疗的(光滑变体)表现出抑菌作用。总之,这项研究的结果表明,乳铁蛋白纳米颗粒具有用于治疗细胞内细菌的靶向递送抗生素药物鸡尾酒的潜力。

https://cdn.ncbi.nlm.nih.gov/pmc/blobs/492f/11091908/4454dd3769b3/id4c00045_0001.jpg

文献AI研究员

20分钟写一篇综述,助力文献阅读效率提升50倍。

立即体验

用中文搜PubMed

大模型驱动的PubMed中文搜索引擎

马上搜索

文档翻译

学术文献翻译模型,支持多种主流文档格式。

立即体验