Suppr超能文献

CD70 靶向的同种异体嵌合抗原受体 T 细胞疗法治疗晚期透明细胞肾细胞癌。

CD70-Targeted Allogeneic CAR T-Cell Therapy for Advanced Clear Cell Renal Cell Carcinoma.

机构信息

Department of Medical Oncology, City of Hope Comprehensive Cancer Center, Duarte, California.

Department of Medical Oncology, Peter MacCallum Cancer Centre, Melbourne, Australia.

出版信息

Cancer Discov. 2024 Jul 1;14(7):1176-1189. doi: 10.1158/2159-8290.CD-24-0102.

Abstract

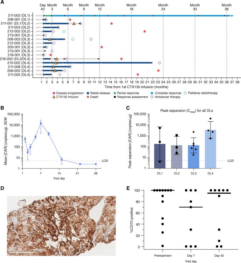
Therapeutic approaches for clear cell renal cell carcinoma (ccRCC) remain limited; however, chimeric antigen receptor (CAR) T-cell therapies may offer novel treatment options. CTX130, an allogeneic CD70-targeting CAR T-cell product, was developed for the treatment of advanced or refractory ccRCC. We report that CTX130 showed favorable preclinical proliferation and cytotoxicity profiles and completely regressed RCC xenograft tumors. We also report results from 16 patients with relapsed/refractory ccRCC who received CTX130 in a phase I, multicenter, first-in-human clinical trial. No patients encountered dose-limiting toxicity, and disease control was achieved in 81.3% of patients. One patient remains in a durable complete response at 3 years. Finally, we report on a next-generation CAR T construct, CTX131, in which synergistic potency edits to CTX130 confer improved expansion and efficacy in preclinical studies. These data represent a proof of concept for the treatment of ccRCC and other CD70+ malignancies with CD70- targeted allogeneic CAR T cells. Significance: Although the role of CAR T cells is well established in hematologic malignancies, the clinical experience in solid tumors has been disappointing. This clinical trial demonstrates the first complete response in a patient with RCC, reinforcing the potential benefit of CAR T cells in the treatment of solid tumors.

摘要

用于透明细胞肾细胞癌 (ccRCC) 的治疗方法仍然有限;然而,嵌合抗原受体 (CAR) T 细胞疗法可能提供新的治疗选择。CTX130 是一种异体 CD70 靶向 CAR T 细胞产品,用于治疗晚期或难治性 ccRCC。我们报告称,CTX130 显示出良好的临床前增殖和细胞毒性特征,并完全消退了肾细胞癌异种移植瘤。我们还报告了在一项 I 期、多中心、首次人体临床试验中接受 CTX130 治疗的 16 例复发性/难治性 ccRCC 患者的结果。没有患者出现剂量限制毒性,81.3%的患者达到疾病控制。一名患者在 3 年内仍保持持久完全缓解。最后,我们报告了下一代 CAR T 构建体 CTX131 的情况,CTX131 对 CTX130 进行了协同增效编辑,从而在临床前研究中提高了扩增和疗效。这些数据代表了使用靶向 CD70 的异体 CAR T 细胞治疗 ccRCC 和其他 CD70+恶性肿瘤的概念验证。意义:尽管 CAR T 细胞在血液恶性肿瘤中的作用已得到充分证实,但在实体肿瘤中的临床经验却令人失望。这项临床试验证明了 RCC 患者的首次完全缓解,这强化了 CAR T 细胞在治疗实体肿瘤方面的潜在益处。

https://cdn.ncbi.nlm.nih.gov/pmc/blobs/987c/11215406/ecf40551b90b/cd-24-0102f1.jpg

文献AI研究员

20分钟写一篇综述,助力文献阅读效率提升50倍。

立即体验

用中文搜PubMed

大模型驱动的PubMed中文搜索引擎

马上搜索

文档翻译

学术文献翻译模型,支持多种主流文档格式。

立即体验