Suppr超能文献

整合分析揭示了口腔鳞癌中口腔微生物群落失调与宿主遗传和表观遗传异常之间的关联。

Integrative analysis reveals associations between oral microbiota dysbiosis and host genetic and epigenetic aberrations in oral cavity squamous cell carcinoma.

机构信息

Department of Microbiology, The Chinese University of Hong Kong, Hong Kong SAR, China.

Department of Otorhinolaryngology, Head and Neck Surgery, The Chinese University of Hong Kong, Hong Kong SAR, China.

出版信息

NPJ Biofilms Microbiomes. 2024 Apr 8;10(1):39. doi: 10.1038/s41522-024-00511-x.

Abstract

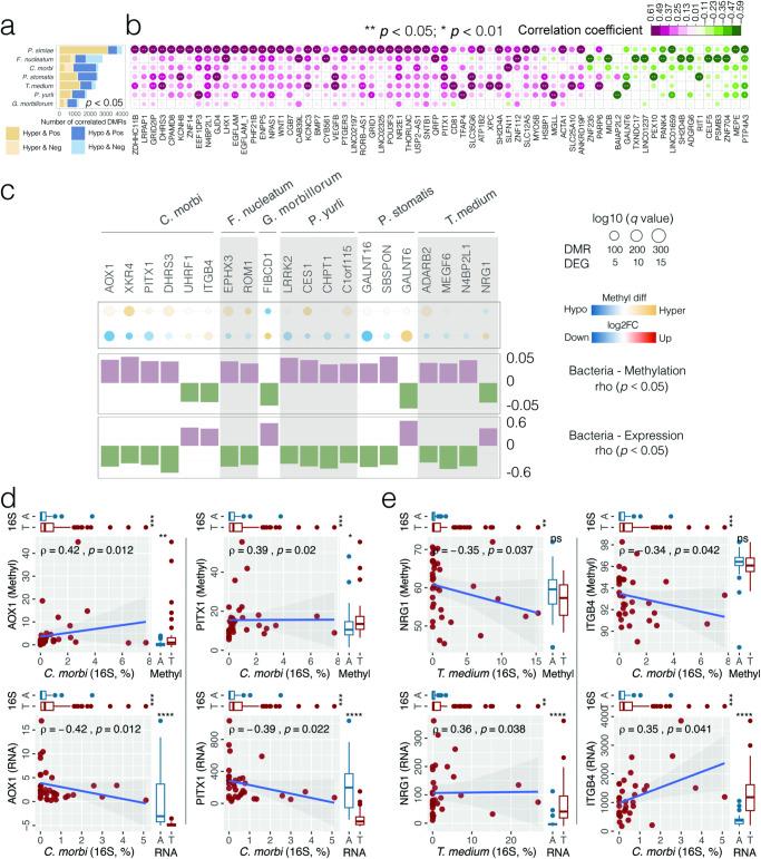
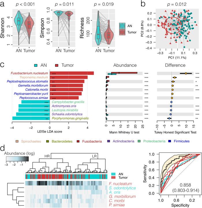
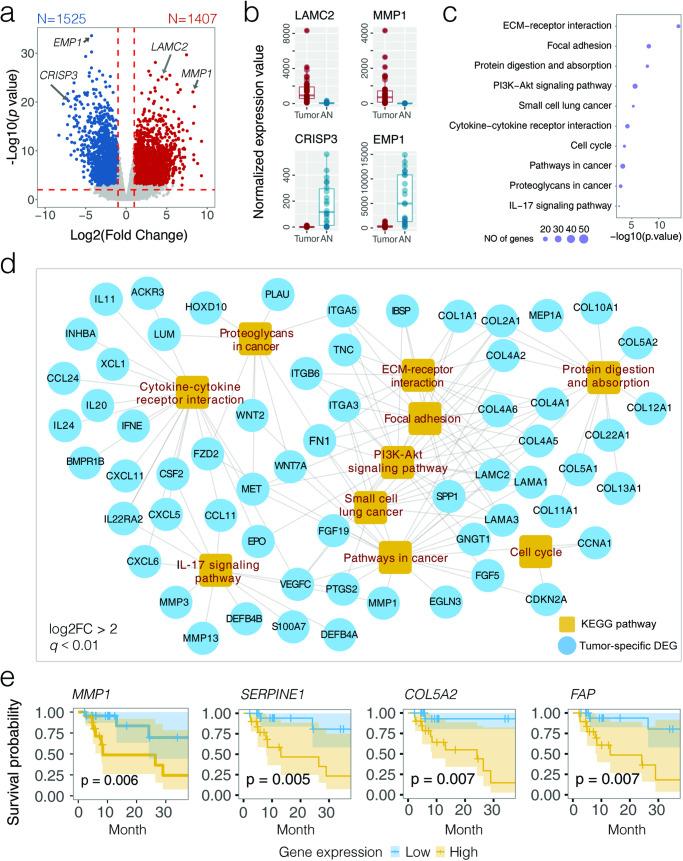
Dysbiosis of the human oral microbiota has been reported to be associated with oral cavity squamous cell carcinoma (OSCC) while the host-microbiota interactions with respect to the potential impact of pathogenic bacteria on host genomic and epigenomic abnormalities remain poorly studied. In this study, the mucosal bacterial community, host genome-wide transcriptome and DNA CpG methylation were simultaneously profiled in tumors and their adjacent normal tissues of OSCC patients. Significant enrichment in the relative abundance of seven bacteria species (Fusobacterium nucleatum, Treponema medium, Peptostreptococcus stomatis, Gemella morbillorum, Catonella morbi, Peptoanaerobacter yurli and Peptococcus simiae) were observed in OSCC tumor microenvironment. These tumor-enriched bacteria formed 254 positive correlations with 206 up-regulated host genes, mainly involving signaling pathways related to cell adhesion, migration and proliferation. Integrative analysis of bacteria-transcriptome and bacteria-methylation correlations identified at least 20 dysregulated host genes with inverted CpG methylation in their promoter regions associated with enrichment of bacterial pathogens, implying a potential of pathogenic bacteria to regulate gene expression, in part, through epigenetic alterations. An in vitro model further confirmed that Fusobacterium nucleatum might contribute to cellular invasion via crosstalk with E-cadherin/β-catenin signaling, TNFα/NF-κB pathway and extracellular matrix remodeling by up-regulating SNAI2 gene, a key transcription factor of epithelial-mesenchymal transition (EMT). Our work using multi-omics approaches explored complex host-microbiota interactions and provided important insights into genetic and functional basis in OSCC tumorigenesis, which may serve as a precursor for hypothesis-driven study to better understand the causational relationship of pathogenic bacteria in this deadly cancer.

摘要

人类口腔微生物群落的失调已被报道与口腔鳞状细胞癌(OSCC)有关,而关于致病菌对宿主基因组和表观基因组异常的潜在影响的宿主-微生物相互作用仍研究甚少。在这项研究中,对 OSCC 患者的肿瘤及其相邻正常组织中的粘膜细菌群落、宿主全基因组转录组和 DNA CpG 甲基化进行了同时分析。在 OSCC 肿瘤微环境中观察到七种细菌(核梭杆菌、中间密螺旋体、口腔普氏菌、摩氏摩根菌、猫咽峡炎莫拉菌、解糖胨普雷沃菌和栖牙普雷沃菌)的相对丰度显著富集。这些肿瘤富集的细菌与 206 个上调的宿主基因形成 254 个正相关,主要涉及与细胞黏附、迁移和增殖相关的信号通路。细菌-转录组和细菌-甲基化相关性的综合分析确定了至少 20 个与细菌病原体富集相关的宿主基因,其启动子区域存在反向 CpG 甲基化,这表明致病菌具有通过表观遗传改变来调节基因表达的潜力。体外模型进一步证实,核梭杆菌可能通过与 E-钙粘蛋白/β-连环蛋白信号、TNFα/NF-κB 途径和细胞外基质重塑的相互作用,通过上调上皮-间充质转化(EMT)的关键转录因子 SNAI2 基因,促进细胞侵袭。我们使用多组学方法进行的研究探索了复杂的宿主-微生物相互作用,并为 OSCC 肿瘤发生的遗传和功能基础提供了重要见解,这可能为假设驱动的研究提供了一个前提,以更好地理解这种致命癌症中致病菌的因果关系。

https://cdn.ncbi.nlm.nih.gov/pmc/blobs/392c/11001959/9fc80dbca506/41522_2024_511_Fig1_HTML.jpg

文献AI研究员

20分钟写一篇综述,助力文献阅读效率提升50倍。

立即体验

用中文搜PubMed

大模型驱动的PubMed中文搜索引擎

马上搜索

文档翻译

学术文献翻译模型,支持多种主流文档格式。

立即体验