Suppr超能文献

泛癌分析和单细胞分析确定CD44作为免疫治疗反应预测指标,并调节结直肠癌中的巨噬细胞极化和肿瘤进展。

Pan-cancer and single-cell analyses identify CD44 as an immunotherapy response predictor and regulating macrophage polarization and tumor progression in colorectal cancer.

作者信息

Zhang Qian, Wang Xinyu, Liu Yang, Xu Hao, Ye Chun

机构信息

College of Medicine and Biological Information Engineering, Northeastern University, Shenyang, Liaoning, China.

Department of General Surgery, General Hospital of Northern Theater Command, Shenyang, China.

出版信息

Front Oncol. 2024 Mar 25;14:1380821. doi: 10.3389/fonc.2024.1380821. eCollection 2024.

Abstract

INTRODUCTION

Cluster of differentiation (CD) 44 is a non-kinase cell surface transmembrane glycoprotein critical for tumor maintenance and progression.

METHODS

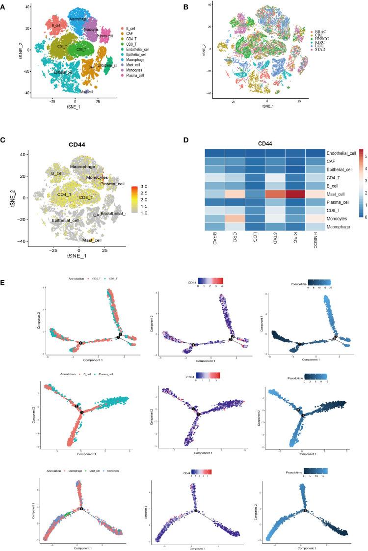
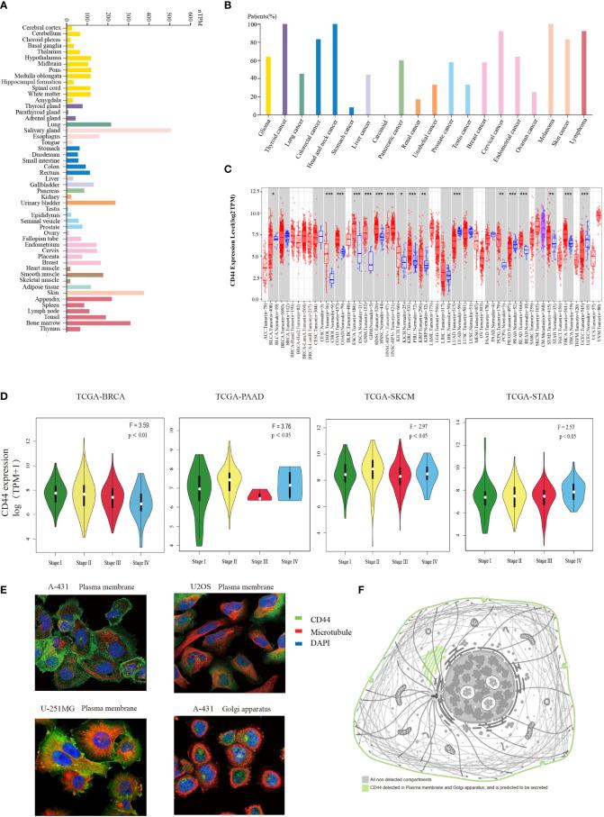
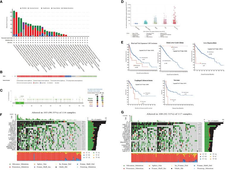
We conducted a systematic analysis of the expression profile and genomic alteration profile of CD44 in 33 types of cancer. The immune characteristics of CD44 were comprehensively explored by TIMER2.0 and CIBERSORT. In addition, the CD44 transcriptional landscape was examined at the single-cell level. Then, Pseudotime trajectory analysis of CD44 gene expression was performed using Monocle 2, and CellChat was utilized to compare the crosstalk differences between CD44monocytes and CD44 monocytes. Tumor immune dysfunction and exclusion (TIDE) was used to evaluate the predictive ability of CD44 for immune checkpoint blockade (ICB) responses. The effects of CD44 on colorectal cancer (CRC) and macrophage polarization were investigated by knocking down the expression of CD44 in HCT-116 cell and macrophages .

RESULTS

The expression of CD44 elevated in most cancers, predicting unfavorable prognosis. In addditon, CD44 was correlation with immune cell infiltration and key immune regulators. CD44 monocytes had a higher information flow intensity than CD44- monocytes. CD44 had good predictive ability for immune checkpoint blockade responses. Knockdown of CD44 inhibited the proliferation, migration, and invasion of HCT-116 cell . Knockdown of CD44 inhibited M2 macrophage polarization.

DISCUSSION

These findings suggest that CD44 is involved in regulating tumor development, macrophage polarization, and has certain predictive value for patient clinical prognosis and response to immunotherapy.

摘要

引言

分化簇(CD)44是一种非激酶细胞表面跨膜糖蛋白,对肿瘤的维持和进展至关重要。

方法

我们对33种癌症中CD44的表达谱和基因组改变谱进行了系统分析。通过TIMER2.0和CIBERSORT全面探索了CD44的免疫特征。此外,在单细胞水平上研究了CD44的转录图谱。然后,使用Monocle 2对CD44基因表达进行伪时间轨迹分析,并利用CellChat比较CD44单核细胞和CD44 -单核细胞之间的串扰差异。采用肿瘤免疫功能障碍和排除(TIDE)评估CD44对免疫检查点阻断(ICB)反应的预测能力。通过敲低HCT - 116细胞和巨噬细胞中CD44的表达,研究CD44对结直肠癌(CRC)和巨噬细胞极化的影响。

结果

CD44在大多数癌症中表达升高,预示预后不良。此外,CD44与免疫细胞浸润和关键免疫调节因子相关。CD44单核细胞的信息流强度高于CD44 -单核细胞。CD44对免疫检查点阻断反应具有良好的预测能力。敲低CD44可抑制HCT - 116细胞的增殖、迁移和侵袭。敲低CD44可抑制M2巨噬细胞极化。

讨论

这些发现表明,CD44参与调节肿瘤发展、巨噬细胞极化,对患者临床预后和免疫治疗反应具有一定的预测价值。

https://cdn.ncbi.nlm.nih.gov/pmc/blobs/a6a5/10999581/2fa4b6a3044f/fonc-14-1380821-g001.jpg

文献AI研究员

20分钟写一篇综述,助力文献阅读效率提升50倍。

立即体验

用中文搜PubMed

大模型驱动的PubMed中文搜索引擎

马上搜索

文档翻译

学术文献翻译模型,支持多种主流文档格式。

立即体验